Extended Data Fig. 1: Generation and evaluation of variant-expressing cell lines.
From: Deep learning models to predict the editing efficiencies and outcomes of diverse base editors

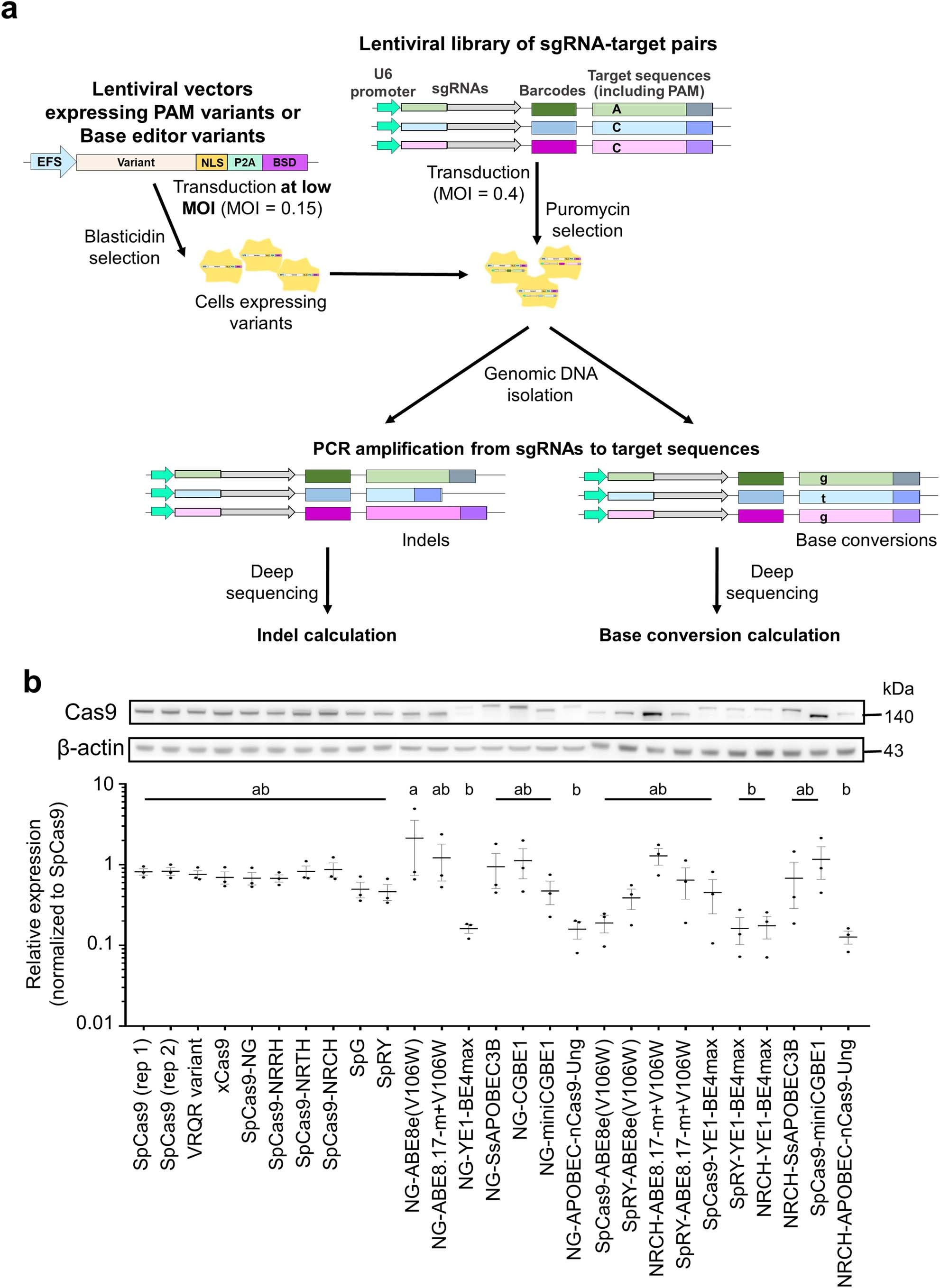
a, Schematic overview of the library experiment. b, Western blot analysis of Cas9 protein levels in cells expressing Cas9 variants, base editor variants with different deaminases, and base editor variants containing Cas9 variants. The results from three independent western blot analyses are presented (n = 3). Error bars show mean ± s.e.m. Subsets of variants without statistically significant differences (P > 0.05, analysis of variance (ANOVA) followed by Tukey’s post hoc test (two-sided)) in their protein levels are indicated by letters, such as a and b.