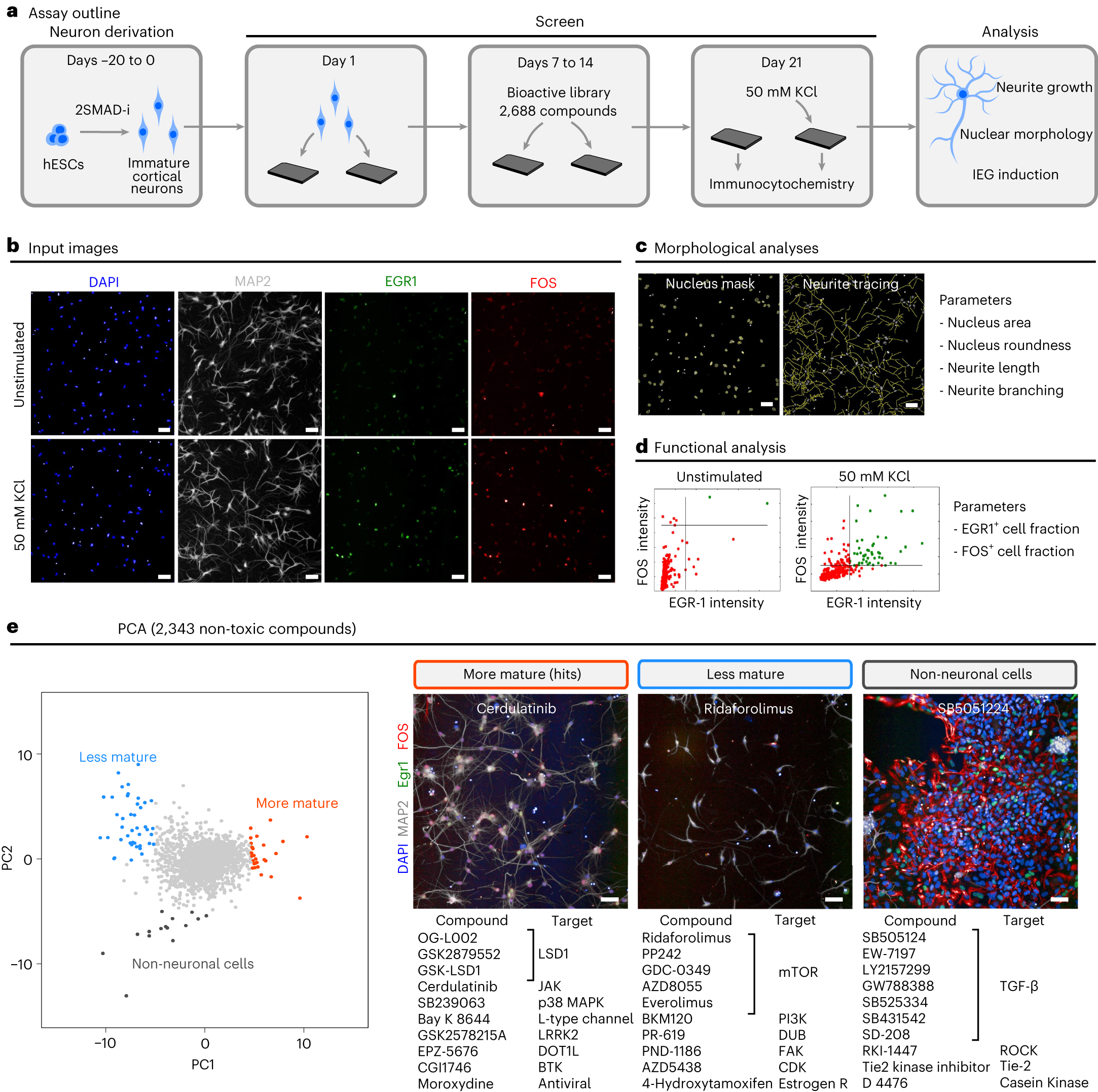
Fig. 1: Chemical HCS for drivers of neuron maturation.

a, Outline of screening protocol in hPSC-derived excitatory cortical neurons. 2SMAD-I, dual-SMAD inhibition. b, Example of input immunofluorescent images. Top, unstimulated neurons at day 21 post-plating. Bottom, neurons that received 50 mM of KCl 2 h before fixation. c, Automated analysis of neuron morphology. Left, nuclei detection mask from the DAPI channel. Right, automated neurite tracing from the MAP2 channel. d, Quantification of neuron excitability by applying an intensity threshold to FOS and EGR-1 channels within the nuclear mask. e, Left, PCA of screened compound library computed from six maturity parameters: nucleus area, nucleus roundness, total neurite length, number of neurite segments, FOS+ cell fraction and EGR-1+ cell fraction (z-scores averaged from n = 2 independent screens). Left, PCA plot of 2,343 nontoxic library compounds (out of 2,688 total compounds tested) with phenotypic clustering of maturation-enhancing (orange), maturation-inhibiting (blue) and non-neuronal proliferation-enhancing (gray) compounds. PC1 is primarily driven by the results from IEG induction and neurite growth, whereas PC2 is mainly driven by the nuclear size/roundness data. Right, representative screen images and ten representative hit compounds within each cluster. Scale bars, 50 μm.