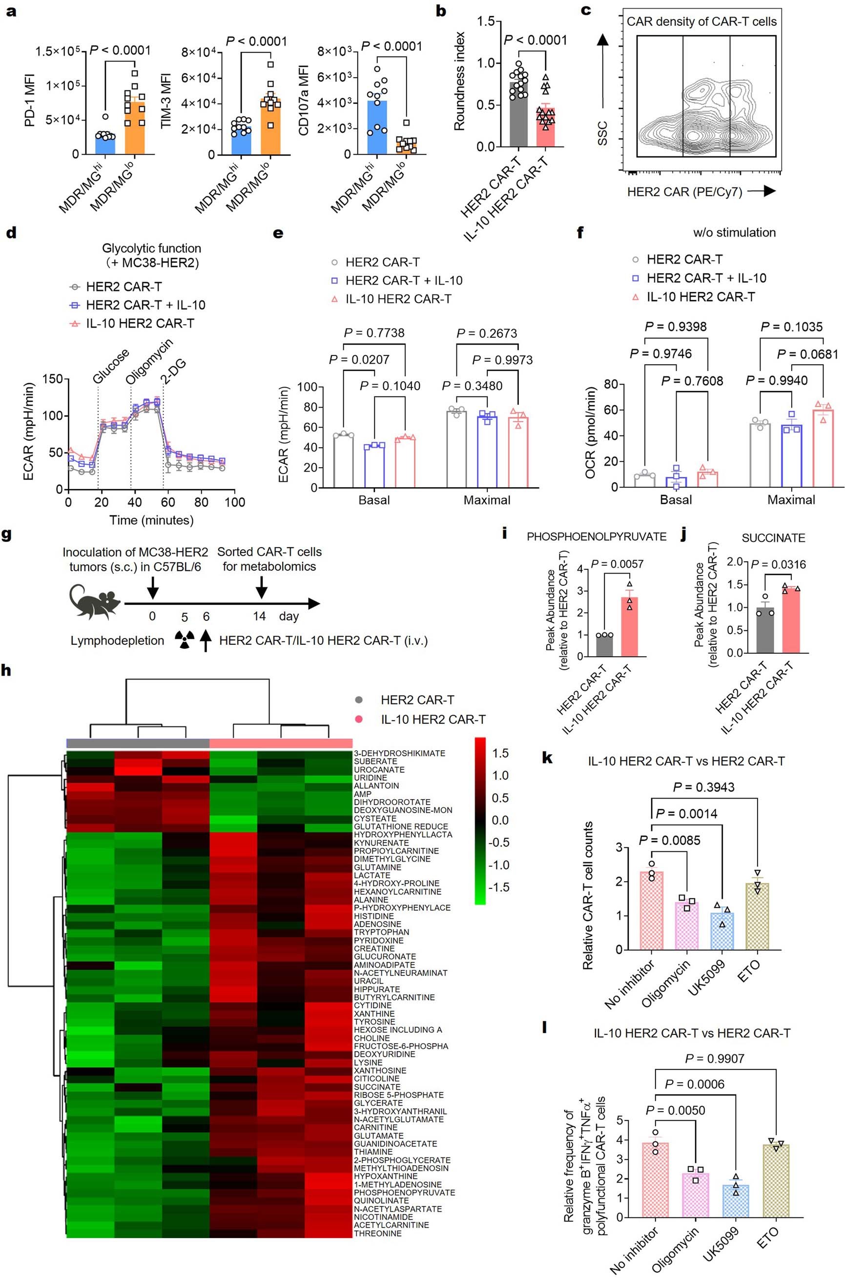
Extended Data Fig. 4: IL-10 expression improved mitochondrial fitness and increased the levels of pyruvate production intermediates and TCA cycle intermediates in CAR-T cells.

The experimental setting is described in Fig. 2a. a, MFI of PD-1, TIM-3, and CD107a in MDR/MGhi and MDR/MGlo CAR-T cells in tumor (n = 10 mice). b, Quantification of roundness index of mitochondria in CAR-T cells as shown in Fig. 2i (n = 15 biologically independent samples). c, Representative contour plot showing CAR-T cells in tumor were classified into three subpopulations based on CAR density. d-f, The experimental setting is described in Fig. 3a-c (n = 3 biologically independent samples). d, Real-time analysis of ECAR. e, Average basal and maximal ECAR. f, Average basal and maximal OCR of HER2 CAR-T and IL-10 HER2 CAR-T cells in the presence or absence of IL-10 without antigen stimulation. g-j, C57BL/6 mice were inoculated s.c. with MC38-HER2 colon cancer cells (1 × 106), lymphodepleted, and received IL-10 HER2 CAR-T cells or HER2 CAR-T cells (3 × 106, i.v.) on day 6. On day 14, tumor-infiltrating CAR-T cells were sorted for metabolomics analysis (n = 3 biologically independent samples, each sample is pooled from n = 5 mice). g, Experimental timeline. h, Clustered heatmap of significantly altered metabolites (P < 0.05) in HER2 CAR-T and IL-10 HER2 CAR-T cells. The color blocks indicate relative metabolite levels, with high expression in red and low expression in green. i,j, Fold changes of phosphoenolpyruvate (i) and succinate (j) (relative to HER2 CAR-T cells). k,l, HER2 CAR-T or IL-10 HER2 CAR-T cells were cocultured with MC38-HER2 cells in the presence of indicated inhibitors (n = 3 biologically independent samples). Shown are relative CAR-T cell counts (k) and relative frequencies of granzyme B+IFNγ+TNFα+ polyfunctional CAR-T cells (l) (IL-10 HER2 CAR-T vs. HER2 CAR-T). Data are one representative of two independent experiments. All data represent the mean ± s.e.m. and are analyzed by two-tailed Student’s t-test (a, b, i, j) or by one- or two-way ANOVA with Tukey’s multiple-comparisons test (e, f, k, l).