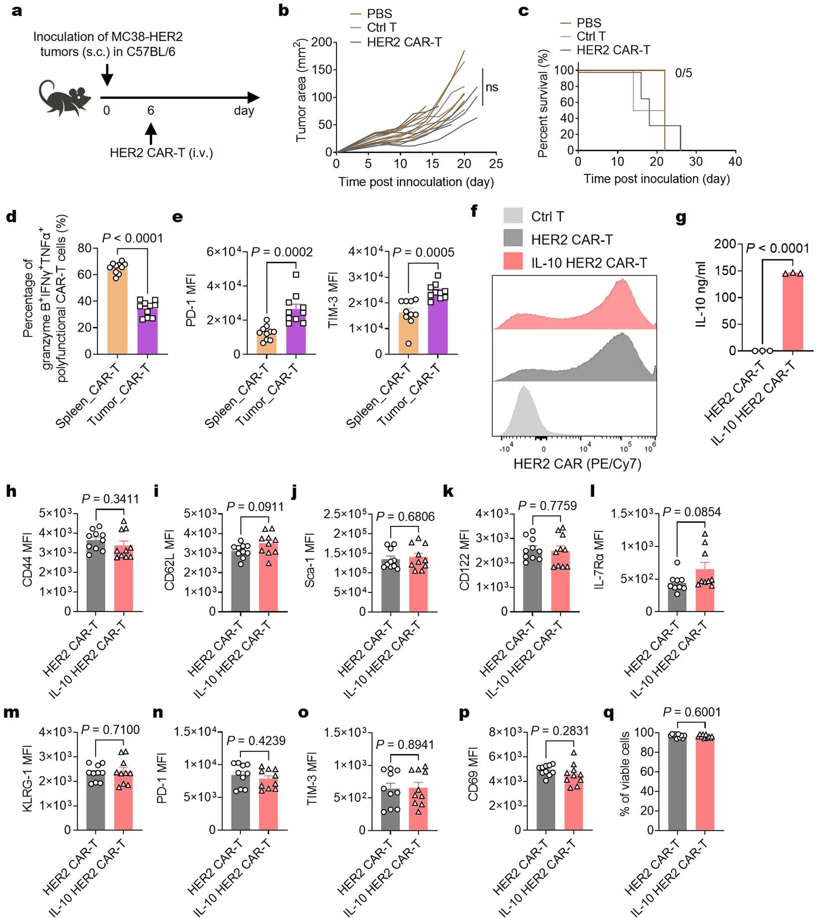
Extended Data Fig. 1: In vitro characterizations of IL-10 CAR-T cells prior to infusion.

a-e, C57BL/6 mice were inoculated subcutaneously (s.c.) with MC38-HER2 colon cancer cells (3 × 105) and received intravenously (i.v.) adoptive cell transfer of HER2 CAR-T cells (3 × 106), untransduced T cells (Ctrl T, equivalent cell number infused), or phosphate buffered saline (PBS) on day 6. Mice were either monitored for tumor growth (n = 5 mice) or sacrificed on day 14 for the analysis of CAR-T cells (n = 10 mice). a, Experimental timeline. b–e, Shown are individual tumor growth curves (b), survival curves (c), frequencies of granzyme B+IFNγ+TNFα+ polyfunctional CAR-T cells in spleen and tumor (d), and MFI of PD-1 and TIM-3 (e). Indicated are numbers of tumor-free mice/total mice in each group (c). f, HER2 CAR or IL-10 HER2 CAR constructs were introduced via retroviral vectors. CAR expression levels were assessed by flow cytometry. Data are one representative of ten independent experiments. g, HER2 CAR-T or IL-10 HER2 CAR-T cells were co-cultured with MC38-HER2 tumor cells for 3 days (n = 3 biologically independent samples)). The culture supernatants were assessed for IL-10 concentration using an enzyme-linked immunosorbent assay (ELISA). h-q, CAR-T cells prior to infusion were examined for the expression levels of indicated markers by flow cytometry (n = 9 biologically independent samples for IL-7Rα, and n = 10 biologically independent samples for others). Shown are average MFI of CD44 (h), CD62L (i), Sca-1 (j), CD122 (k), IL-7Rα (l), KLRG-1 (m), PD-1 (n), TIM-3 (o), and CD69 (p) expression in HER2 CAR-T and IL-10 HER2 CAR-T cells. q, Average frequencies of viable CAR-T cells. All data represent the mean ± s.e.m. and are analyzed by two-tailed Student’s t-test (d, e, g-q), or one- or two-way ANOVA with Tukey’s multiple-comparisons test (b) or log-rank test (c). ns, not significant (P > 0.05). Data are one representative of two independent experiments.