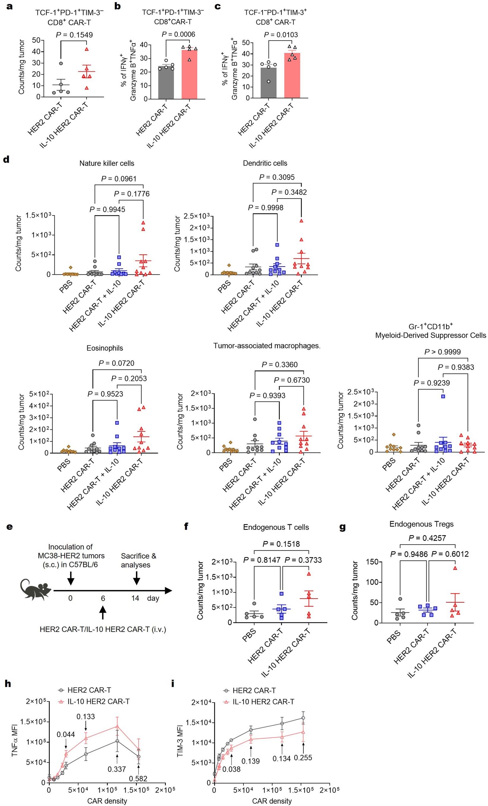
Extended Data Fig. 2: IL-10 expression shows negligible effects on other immune cells or endogenous T cells in tumor.

a-c, The experimental setting was the same as described in Fig. 1b (n = 5 mice). a, Counts of TCF-1+PD-1+TIM3−CD8+ HER2 CAR-T cells in tumors. b,c, Frequencies of IFNγ+Granzyme B+TNFα+ polyfunctional cells among PD-1+TCF-1+TIM3− (b) and PD-1+TCF-1−TIM3+ (c) CD8+ CAR-T cells. d, The experimental setting was the same as described in Fig. 1b (n = 10 mice). Counts of indicated immune cell subsets in the MC38-HER2 tumors from each treatment group. e-g, C57BL/6 mice were inoculated s.c. with MC38-HER2 colon cancer cells (1 × 106) and received i.v. adoptive transfer of IL-10 HER2 CAR-T cells (3 × 106) or HER2 CAR-T cells (3 × 106) on day 6 (n = 5 mice). e, Experimental timeline. f, Counts of endogenous T cells. g, Counts of Foxp3+CD25+CD4+ endogenous Tregs. h,i, The experimental setting is described in Fig. 1b. CAR-T cells in tumors were classified into several subpopulations based on the gating of CAR density (Fig. 1j). Shown are response curves of MFI of TNFα (h) and TIM-3 (i) as a function of CAR density (n = 4 mice). Indicated are P values. All data represent the mean ± s.e.m. and are analyzed by two-tailed Student’s t-test (a-c, h, i), or one-way ANOVA with Tukey’s multiple-comparisons test (d, f, g). Data are one representative of two independent experiments.