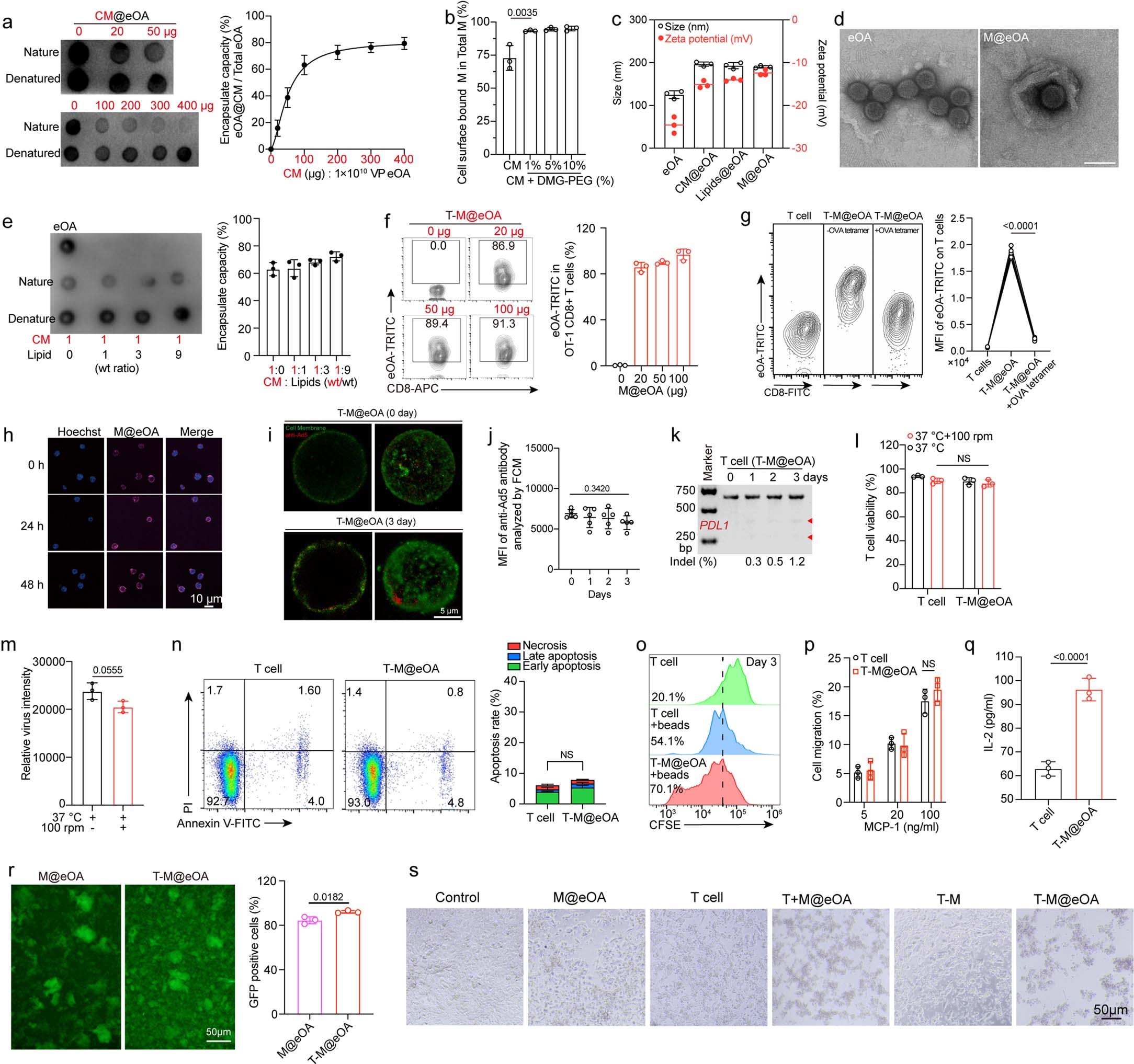
Extended Data Fig. 3: Characterizations of T-M@eOA.
From: An oncolytic virus–T cell chimera for cancer immunotherapy

a, Dot blot and quantitative analysis of cancer cell membrane (CM) encapsulation of eOA (1 × 1010 VP) by anti-Ad5 antibody. CM@eOA was denatured by RIPA buffer. b, Cytometry analysis of surface-bound hybrid M obtained from CM mixed with the different weight percentage of DMG-PEG. c, Size and zeta potential analysis of different M@eOA formulations. M means CM hybrid with lipids mixture. d, TEM images of eOA and M@eOA. Scale bar 200 nm. e, Dot blot of hybrid membrane (M) encapsulation of eOA, M@eOA was denatured by RIPA buffer. f, Cytometry plots of T-M@eOA with different weight of M@eOA on T cells (1 × 107 cells). g, Representative cytometry plots and MFI analysis of M@eOA release from T-M@eOA after incubating with MHC-I SIINFEKL-tetramer for 30 min, eOA stained by TRITC. h, Representative CLSM images of T-M@eOA for carrier stability analysis for 48 h. M@eOA and T cells were labeled with DiI and Hoechst 33342, respectively. Scale bar 10 μm. i, Representative CLSM images of T-M@eOA on cross section (left) and reconstructed 3D model from the Z-stacks (right). Scale bar, 5 μm. j, Quantitative analysis of Ad5 antibody MFI on the surface of carrier T cells. k, Indel mutation of carrier T cells after being incubated at 37 °C for 3 days. l,m, Quantitative analysis of T cell viability (l) and relative eOA intensity (m) in T-M@eOA after incubation with or without stirring (100 rpm) at 37 °C for 24 h by 7-AAD and dot blot. n, Cytometry plots of T-M@eOA apoptosis by Annexin V-FITC and PI. T cell without M@eOA was used as control. o, Representative cytometry histograms of T cell proliferation stimulated by anti-CD3/CD28 beads with IL-2. p, Cell migration percentage of T cells and T-M@eOA stimulated by MCP-1 in a Transwell dish. q, ELISA analysis of IL-2 releases by T cells or T-M@eOA after Concanavalin A stimulation for 48 h. r, Representative GFP expression images of B16OVA treated with M@eOA or T-M@eOA for 24 h, The GFP-positive percentages were analyzed by cytometry. s, Representative images of B16OVA cells after indicated treatment for 48 h. Scale bar 50 μm. n = 3 (a-f, l-n, p-r), n = 5 (g, j) biological independent samples. Data are presented as mean ± s.d., unpaired two-tailed t-test was used in (m, n, q, r), one-way ANOVA with Tukey’s post hoc test was used in (b, g, j), two-way ANOVA with Bonferroni post hoc analysis was used in (l,p), with P values indicated on the graphs. NS denotes no significant difference (P > 0.05).