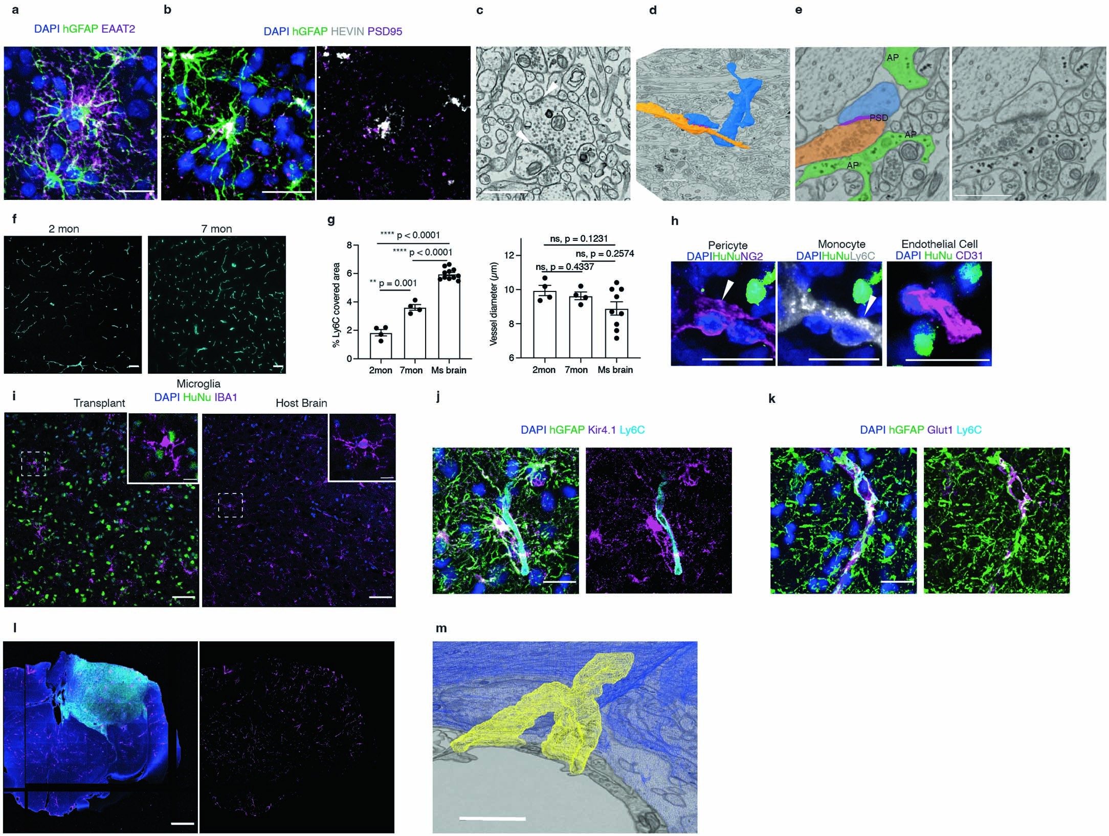
Extended Data Fig. 6: Close association of human protoplasmic astrocytes with synapses and host vasculature in engrafted glia-enriched cortical organoids.

a. Immunostaining of transplants: human astrocytes (hGFAP, green), glutamate transporters (EAAT2, magenta). Scale bar, 20 μm. b. Immunostaining of transplants: human astrocytes (hGFAP, green), matricellular protein (HEVIN, gray), postsynaptic density (PSD95, magenta). Scale bar, 20 μm. c. Electron micrograph of a multi-synaptic bouton in an eight-month-old transplant. Arrowheads: synapses. Scale bar, 1 μm. d. 3D reconstruction of serial section electron microscope images of synaptic structures in an eight-month-old transplant. Presynaptic bouton (orange), postsynaptic density (magenta), dendritic spine (blue). Scale bar, 1 μm. e. Electron micrograph of a synapse within the transplant. Left, presynaptic bouton (orange), postsynaptic density (PSD, magenta), dendritic spine (blue) and astrocytic processes (AP, green). Right, original image. Scale bar, 1 μm. f. Immunostaining of transplants at 2 (left panel) or 7 months (right panel) post-transplantation: blood vessels (Ly6C, cyan). Scale bars, 100 μm. g. Ly6C+ area (left) or vessel diameter (right) in transplants at 2 months (n = 4 transplants) or 7 months (n = 4 transplants) post-transplantation versus contralateral mouse cortex (Ms brain; n = 8 mice). Bars, mean ± s.e.m. Two-sided t-test, **p = 0.001, ****p < 0.0001. h. Immunostaining of transplants: human nuclear antigen (HuNu, green), pericytes (NG2, magenta, indicated by arrowhead in the left image), monocytes (Ly6C, gray, indicated by arrowhead in the middle image), endothelial cells (CD31, magenta). Scale bars, 10 μm. i. Immunostaining of transplants (left) or host brains (right): human nuclear antigen (HuNu, green), microglia (IBA1, magenta). Inset: microglia. Scale bars, 50 μm and 10 μm (insets). j. Immunostaining of transplants: human astrocytes (hGFAP, green), inward-rectifier potassium channel (Kir4.1, magenta), blood vessels (Ly6C, cyan). Scale bar, 20 μm. k. Immunostaining of transplants: human astrocytes (hGFAP, green), glucose transporter (Glut1, magenta) and blood vessels (Ly6C, cyan). Scale bar, 20 μm. l. Confocal images of the transplant used in EM studies: blood vessels (DiI, magenta), transplant (GFP, green). Scale bar, 1 mm. m. 3D reconstruction of series SEM images: tight junction (yellow) and basement membrane (blue). Scale bar, 1 μm.