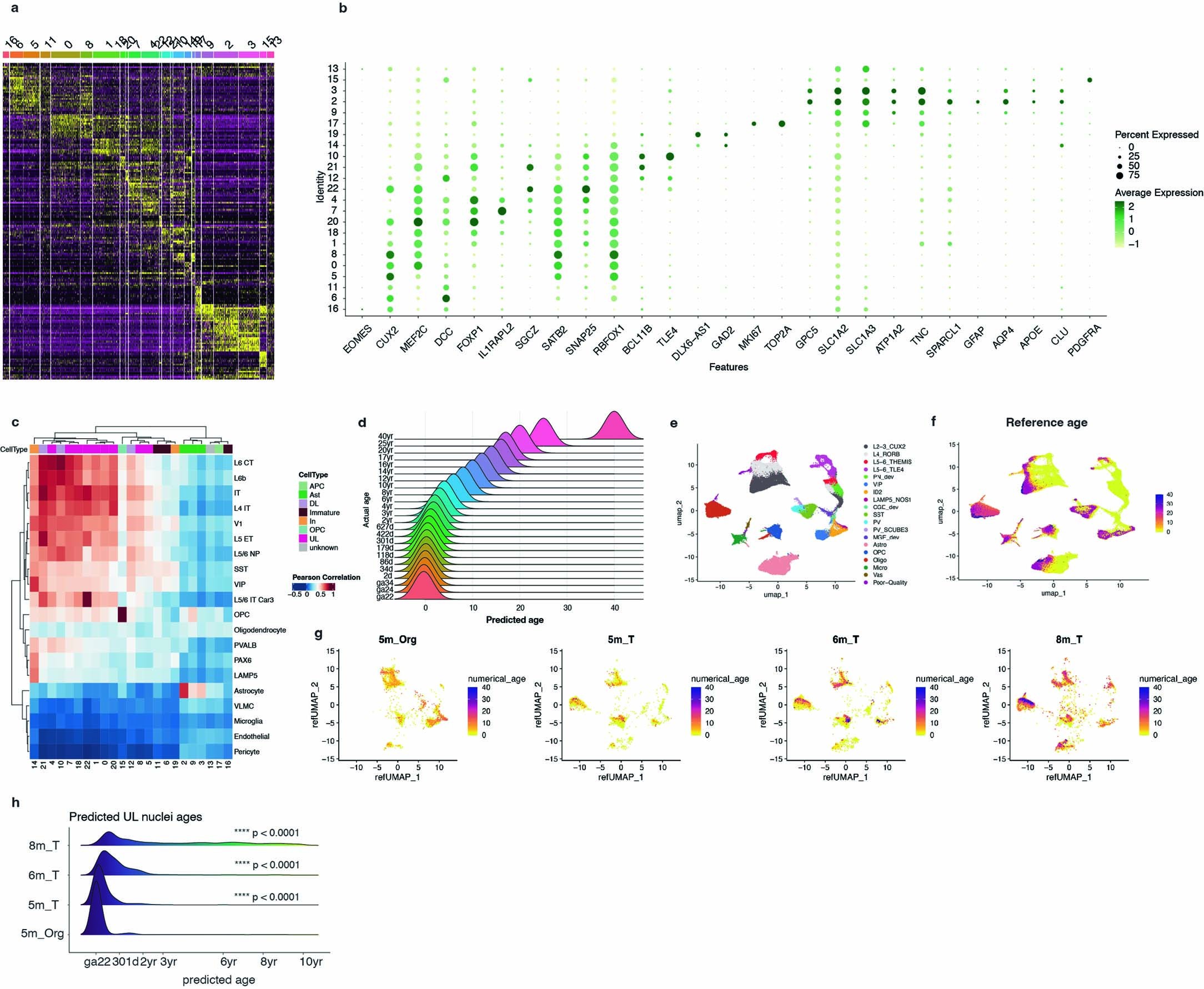
Extended Data Fig. 7: Transcriptomic analysis of integrated snRNA-seq datasets.

a. Heatmap plot shows the expression levels of the top 10 feature genes identified in each cluster. b. Dot plot shows the average expression of selected marker genes in nuclei in each cluster. c. Heatmap depicting the pairwise transcriptional cluster correlation of cell clusters using top 50 marker genes from each cluster in integrated organoid datasets with cell clusters in snRNA-seq datasets of multiple human cortical areas from Allen Brain Map. Immature, immature excitatory neuron; UL, upper layer cortical excitatory neuron; DL, deep-layer cortical excitatory neuron; In, inhibitory neuron; APC, astrocyte progenitor cell; Ast, astrocyte; OPC, oligodendrocyte progenitor cell; unknown, undetermined cell. d. Ridge plot shows the distributions of predicted age for nuclei derived from snRNA-seq data obtained from prefrontal cortex (PFC) samples ranging from 22 weeks of gestation (ga) to 40 years of age (ref. 34). e. UMAP plot of snRNA-seq data from PFC samples (ref. 34) colored by major cell types. f. UMAP plot of snRNA-seq data from PFC samples (ref. 34) with each nucleus colored by its donor age. g. UMAP plots of snRNA-seq data from 5-month-old organoids (5m_Org), 5-month-old transplants (5m_T), 6-month-old transplants (6m_T) and 8-month-old transplants (8m_T), projected on to the reference dataset, with each nucleus colored by the predicted age. h. Ridge plot shows the distributions of predicted age for UL nuclei from 5m_Org, 5m_T, 6m_T and 8m_T. Wilcoxon test (two-sided, ****, p < 0.0001; reference group, 5m_Org).