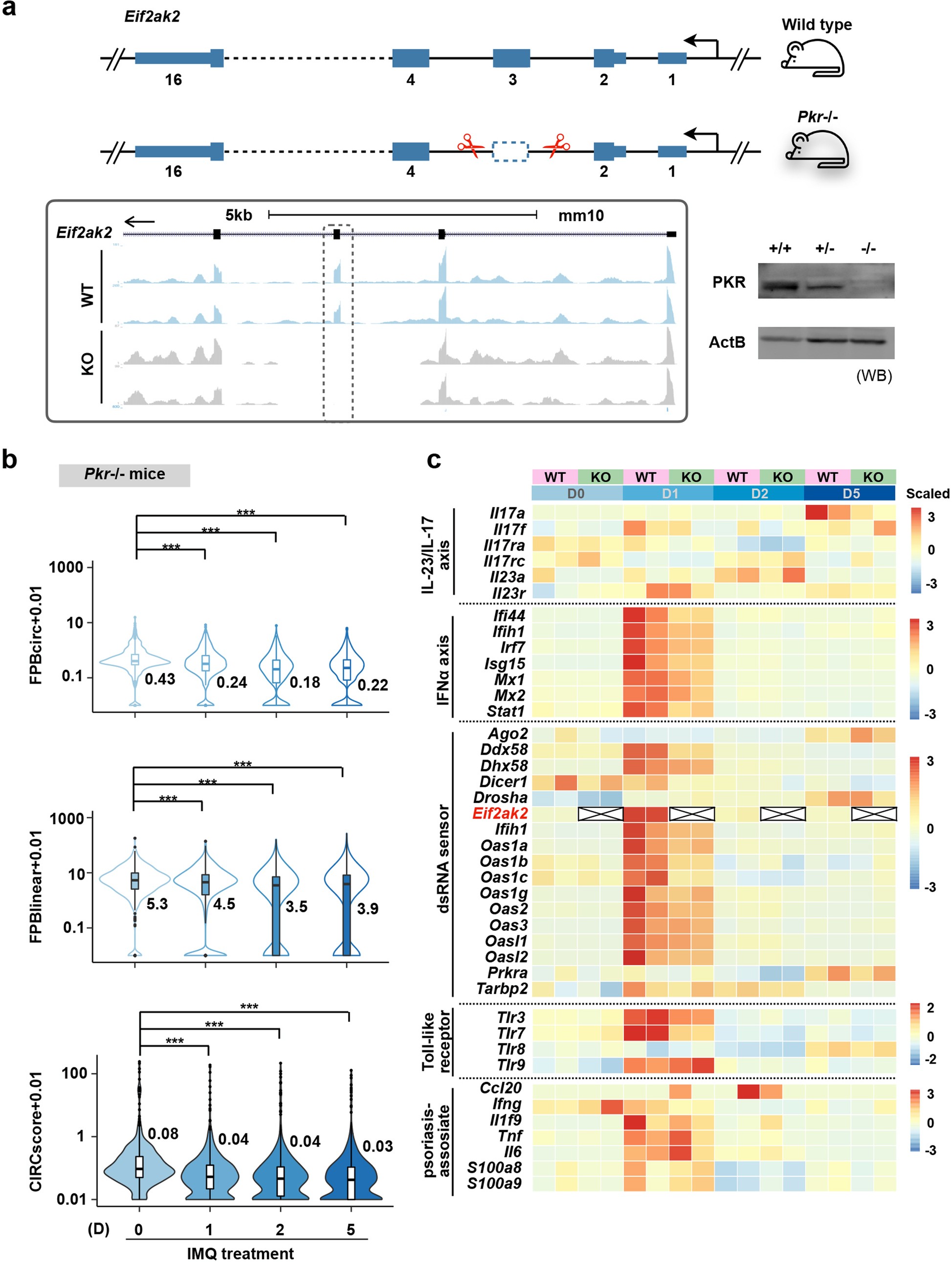
Extended Data Fig. 6: Generation of Pkr-/- mice.
From: Therapeutic application of circular RNA aptamers in a mouse model of psoriasis

(a) Generation of Pkr-/- mice by CRISPR/Cas9. Top, the schematic of generating Pkr-/- mice. Bottom left, the wiggle track of RNA-seq data of total RNAs collected from WT and Pkr-/- mice spleens. Bottom right, WB verification of mPkr loss. (b) The expression of circRNAs and their cognate linear RNAs in Pkr-/- mice with IMQ treatment. FPBcirc values (top), FPBlinear value (middle) and CIRCscore (bottom) of 721 HC circRNAs in each indicated time points, related to Fig. 3c and Extended Data Fig. 4e. Each corresponding group is calculated mean from two biological repeats, and each repeat with 2 biologically independent animals. Data are shown as median and IQR. Wilcoxon rank-sum test, ***p < 0.001. (c) Heatmap of selected categories of psoriasis-related gene expression from the IMQ-treated spleens of Pkr-/- and paired WT mice. Each repeat includes two biologically independent animals. The expression of each gene is scaled by z-score and each category is shown in the same scale bar, indicated by intervals.