Extended Data Fig. 2: Stable interactions of ds-cRNAs and PKR resolved by single molecule imaging.
From: Therapeutic application of circular RNA aptamers in a mouse model of psoriasis

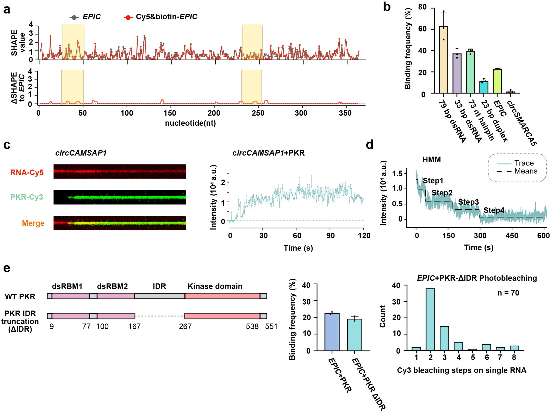
(a) Cy5 and biotin labeling did not alter the EPIC conformation in general. SHAPE reactivity of each group was quantified at the single nucleotide resolution, and ΔSHAPE was calculated accordingly and plotted in absolute values. (b) The binding frequency between PKR and examined RNAs by smTIRF. The numbers of RNAs counted in each column with three independent replicates: 79 bp dsRNA, n = 265, 108, 157; 33 bp dsRNA, n = 204, 179, 135; 73 nt hairpin RNA, n = 207, 281, 394; 23 bp duplex RNA, n = 178, 277, 363; EPIC, n = 134, 150, 178; circSMARCA5, n = 67, 101, 78. The binding frequency of PKR on each RNA: 79 bp dsRNA, 62.9%; 33 bp dsRNA, 37.3%; 73 nt hairpin RNA, 39.4%; 23 bp duplex RNA, 11.6%; EPIC, 22.4%; circSMARCA5, 1.5%. Data are shown as mean ± SD. (c) A similar robust binding between PKR and circCAMSAP1. Left, representative kymograph of circCAMSAP1-Cy5 binding with PKR-Cy3 in separated and merged channels. Right: quantification of the PKR-Cy3 intensity on a single RNA molecule within 120 s. (d) HMM has been applied to analysis single-step photobleaching data. Trace line represents raw PKR-Cy3 trajectory of one exemplary molecule recorded by smTIRF. Means line represents the idealized trajectory determined by HMM. (e) The interaction between EPIC and PKR-ΔIDR is similar with WT PKR. Left, the construction of WT PKR and PKR-ΔIDR. Middle, the binding frequency between EPIC and PKR (or PKR-ΔIDR). The numbers of RNAs counted in each column with three independent replicates: PKR, n = 287, 201, 350; PKR-ΔIDR, n = 237, 371, 299. Data are shown as mean ± SD. Right, the number of PKR-ΔIDR binding on single EPIC is calculated based on the step analysis of PKR-ΔIDR-Cy3 photobleaching. n = number of events examined.