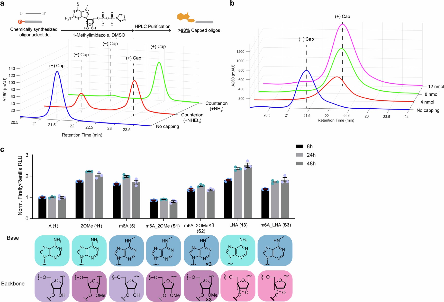
Extended Data Fig. 1: Synthesis and purification of fully capped synthetic oligonucleotides.
From: Chemical and topological design of multicapped mRNA and capped circular RNA to augment translation

(a) Chemical capping and HPLC purification of solid-phase synthesized oligonucleotides. Crude chemical capping reactions with varying oligonucleotide counterions (triethylammonium or ammonium) were analyzed by analytical HPLC. Capped/uncapped oligos were fully resolved by using hexylammonium acetate as HPLC aqueous buffer. (b) Scalability of oligo capping. (c) Combination of m6A with sugar backbone modifications on the first 1 ~ 3 nucleotides. n = 3, biological replicates. Mean ± sem.