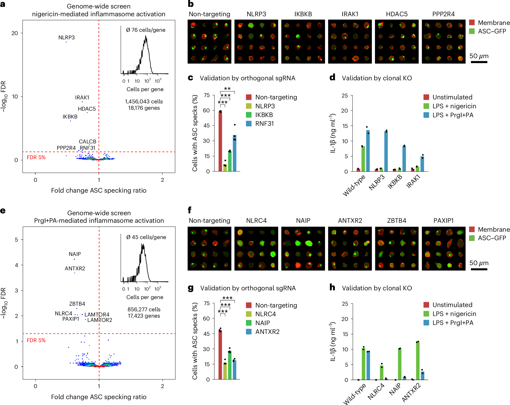
Fig. 3: Genome-scale optical perturbation screening in THP1-derived macrophages for inflammasome activation.
From: NIS-Seq enables cell-type-agnostic optical perturbation screening

a, Genome-wide NIS-Seq perturbation screening in THP1–Cas9–ASC–GFP–CASP1/8DKO cells stimulated with nigericin, which is a known trigger of the NLRP3 inflammasome. Fold changes were calculated based on the high-frequency filtered GFP signal relative to the overall GFP signal per cell across cells with the same targeted gene versus non-targeting control cells. Deviation of gene-wise value distributions from controls was tested using a two-sided Wilcoxon–Mann–Whitney test followed by the Benjamini–Hochberg procedure. b, Collages of cellular images from a mapped to perturbed genes indicated. Shown are membrane stain (red) and ASC–GFP (green) signals. c, Arrayed hit validation in THP1–Cas9–ASC–GFP cells using alternative sgRNA sequences from the TKOv3. Shown are fractions of cells with an ASC speck upon nigericin stimulation from four independent replicate viral transductions. **P < 0.01 and ***P < 0.001, two-sided t-test. d, Cytokine secretion in response to two inflammasome triggers in wild-type or clonal gene-deficient THP1–ASC–GFP cells, measured by IL-1β ELISA. Shown is the mean of two technical replicate measurements from two biological replicates. e, Genome-wide NIS-Seq perturbation screening in THP1–Cas9–ASC–GFP–CASP1/8DKO cells stimulated with PrgI+PA, which is a known trigger of the NLRC4 inflammasome. Fold changes were calculated based on the high-frequency filtered GFP signal relative to the overall GFP signal per cell across cells with the same targeted gene versus non-targeting control cells. Deviation of gene-wise value distributions from controls was tested using a two-sided Wilcoxon–Mann–Whitney test followed by the Benjamini–Hochberg procedure. f, Collages of cellular images from e mapped to perturbed genes indicated. Shown are membrane stain (red) and ASC-GFP (green) signals. g, Arrayed hit validation in THP1–Cas9–ASC–GFP cells using alternative sgRNA sequences from the TKOv3. Shown are fractions of cells with an ASC speck upon PrgI+PA stimulation from four independent replicate viral transductions. ***P < 0.001, two-sided t-test. h, Cytokine secretion in response to two inflammasome triggers in wild-type or clonal gene-deficient THP1–ASC–GFP cells, measured by IL-1β ELISA. Shown is the mean of three technical replicate measurements from two biological replicates.