Fig. 6: SEED-Selection enables the isolation of complex cell therapies without enriching for translocations or chromosomal loss between target loci.
From: SEED-Selection enables high-efficiency enrichment of primary T cells edited at multiple loci

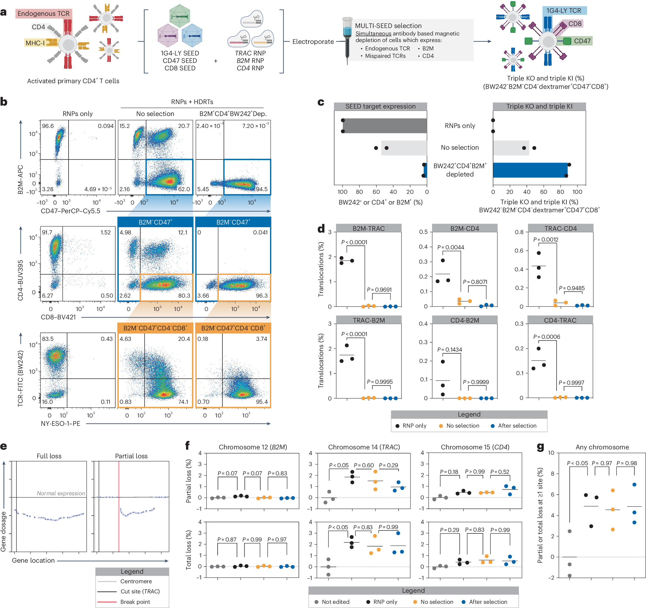
a–c, CD4+ T cells were edited with RNPs targeting TRAC, B2M and CD4 (+M3814) and transduced with SEEDs encoding 1G4-LY, CD8 and CD47, respectively. Edited cells were then immunomagnetically purified with BW242, anti-CD4 and anti-B2M (n = 2 donors). a, Diagram of the workflow for multiplexed editing and enrichment. b, Flow cytometry plots of SEED target expression (endogenous TCR, CD4 and B2M), SEED payload expression (CD8 and CD47) and NY-ESO-1 dextramer binding. c, Percentage of cells expressing any SEED target, a mispaired TCR (BW242+, CD4+ or B2M+) or triple-knockout or triple-knock-in cells with correct 1G4-LY pairing (BW242−B2M−CD4−dextramer+CD47+CD8+). d, Assessment of balanced translocations among TRAC, B2M and CD4 after multiplexed editing (+M3814) and SEED-Selection by ddPCR after a 9-day expansion (n = 3 donors). e–g, partial and total chromosome loss was assessed in after multiplexed editing and SEED-Selection by single-cell RNA sequencing (n = 3 donors). e, Representative gene expression profiles of cells with partial or complete loss of chromosome 14 after multiplexed editing. f, Normalized frequency of cells with partial and total chromosomal loss. g, Normalized frequency of cells with one or more chromosomal abnormalities. The significance in d,f,g was assessed using a repeated-measures one-way ANOVA and Turkey’s multiple-comparisons test.