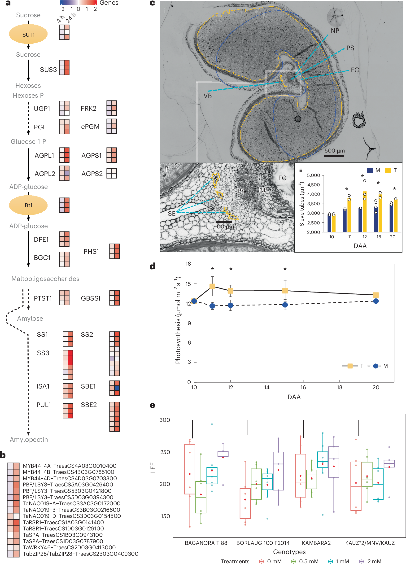
Fig. 5: Sink and source both increase in higher yielding wheat when treated with DMNB-T6P at 10 DAA.
From: Membrane-permeable trehalose 6-phosphate precursor spray increases wheat yields in field trials

a, Pathway of starch synthesis in wheat endosperm. Gene expression dynamics of enzymes and transporters from sucrose import to starch synthesis in wheat endosperm45. Metabolites are in gray letters, enzymes in black. log2FC of gene expression from four biological replicates per condition at 4 h (left-hand column of squares) and at 24 h (right-hand column of squares) comparing DMNB-T6P treatment with control. Values of gene expression are colored from blue to red. All log2FC values are capped to ±2. Dashed lines indicate multiple steps. AGPL/S, ADP-glucose pyrophosphorylase large/small subunit; BGC1, B-granule content 1; Bt, ADP-glucose brittle-1 transporter; cPGM, cytoplastic phosphoglucomutase; DPE, disproportionating enzyme; FRK, fructokinase; GBSS, granule bound starch synthase; ISA, isoamylase; PFK, phosphofructokinase; PGI, glucose-6 phosphate isomerase; PHS1, plastidial α-glucan phosphorylase; PTST1, protein targeting to starch; PUL, pullulanase; SBE, starch branching enzyme; SS, soluble starch synthase; SUS, sucrose synthase 3; SUT, sucrose transporter; UGP, UDP-glucose pyrophosphorylase. α-Glc, glucose; Frt, fructose (n = 4). b, Expression of transcription factors46 regulating starch synthesis during wheat endosperm development at 4 h (left-hand column of squares) and at 24 h (right-hand column of squares) comparing DMNB-T6P treatment with control (n = 4). c, (i) Transverse section at 20 DAA of DMNB-T6P-treated grain, with starchy endosperm and sieve tube area silhouetted in orange. Overlayed, control starchy endosperm area in blue. EC, endosperm cavity; NP, nuclear projection; PS, pigment strand; SE, sieve elements; VB, vascular bundle. (ii) Inset shows section of sieve tubes. (iii) The dynamics of sieve tube area increases (µm2) 11–20 DAA, n = 3. T, DMNB-T6P treated; M, mock/control/untreated; * = Day 11 P = 0.048, Day 12 P = 0.045, Day 15 P = 0.025, Day 20 P = 0.060, pairwise t-test with s.e.m. shown as error bars. d, Net photosynthesis of the flag leaf 10–20 DAA, n = 4. T, DMNB-T6P treated; M, mock/control/untreated; * = Day 11 P = 0.033, Day 12 P = 0.037, Day 15 P = 0.035, pairwise t-test with s.e.m. shown as error bars. e, Rates of LEF in flag leaves measured 13 DAA in four genotypes (BACANORA T 88, BORLAUG100 F2014, KAMBARA2, KAUZ*2/MNV/KAUZ) treated with three concentrations of DMNB-T6P (0.5 mM, 1 mM and 2 mM DMNB-T6P compared to control (0 mM)) at the experimental field station, CENEB, in Ciudad Obregon, Sonora, Mexico. Each dosage in the field contains six observations per genotype (n = 24), ANOVA P = 0.018. SEDs of the means (red diamonds) of different treatments within a genotype are shown above as black lines. Box plots range from the first quartile (Q1) to the third quartile (Q3) of the distribution and contain the 25th to 75th percentiles of the dataset, respectively, representing the interquartile range (IQR). The center line inside each box represents the median value (50th percentile). Whiskers extending below Q1 and above Q3 denote minimum and maximum values of the dataset within 1.5× IQR from the 25th and 75th percentiles, respectively. Values beyond these upper and lower bounds are outliers represented by dots above or below the whiskers.