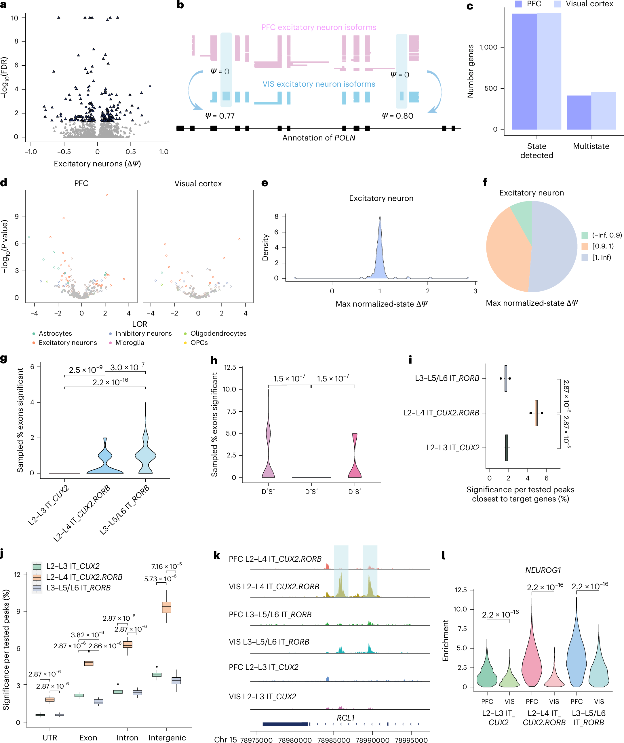
Fig. 2: Region specific splicing patterns are distinct from chromatin.

a, Volcano plot of brain-region-specific splicing for excitatory neurons. b, Cell-type-resolved single-cell long reads for POLN. Each line represents a single cDNA molecule. The two top tracks represent excitatory neurons in the PFC and visual cortex. The bottom black track shows chromosome (chr) 5: 2190541–2265209. c, Number of genes that include exons tested with one or more and two or more cell states detected in PFC and visual cortex samples. d, Volcano plot of state-specific exons across multiple cell types in the PFC and visual cortex (only exons with ten or more reads in two or more states were tested and are shown; n = 382,108). Exons with a P value of ≤0.05 and | LOR | of >1 are labeled in color, whereas all others are in gray; LOR, log odds ratio. A one-sided χ2 test followed by a Benjamini–Yekutieli multiple testing correction was applied to evaluate the significance of the splicing–cell state association (Methods). e, Distribution of the maximum normalized-state ΔΨ per exon. Normalized-state ΔΨ = state ΔΨ /overall ΔΨ. f, Pie chart showing the maximum normalized-state ΔΨ split by value into three groups: <0.9, between 0.9 and 1 or ≥1; Inf, infinity. g, Downsampling experiment. Distribution of the percentage of exons significant in brain region comparisons per subtype (Methods; n = 100). h, Downsampling experiment. Distribution of the percentage of exons significantly targeted by disease probes (D+S−), synaptic probes (D−S+) or overlapping (D+S+; Methods; n = 100). i, Downsampling experiment. The percentage of peaks that are significantly different for each excitatory neuron subtype between brain regions in the vicinity of genes targeted for splicing analysis is shown (Methods; n = 20). j, Breakdown of the percentage of significant peaks by peak location (UTR, exon, intron or intergenic; Methods; n = 20). k, Example peaks (shaded areas) in the vicinity of RCL1 is specific to the visual cortex only in L2–L4 IT_CUX2.RORB excitatory neurons. l, Motif enrichment of the transcriptional regulator NEUROG1 for excitatory neuron subtypes in the PFC and visual cortex. Each box plot shows the median (middle line), interquartile range (top and bottom lines of the box) and adjacent values (whiskers extending to 1.5× the interquartile range (IQR)). Dots represent outliers beyond this range. A two-sided Wilcoxon rank-sum test was applied to all the comparisons shown in g, i, j and l. FDR correction was applied to multiple comparisons, and corrected P values (<0.05) are shown.