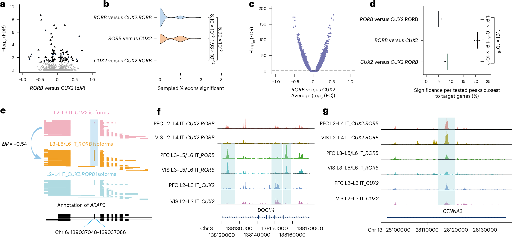
Fig. 3: Chromatin accessibility and splicing patterns mimic each other in cell subtypes.

a, Volcano plot of excitatory neuron subtype-specific splicing comparison of L3–L5/L6 IT_RORB versus L2–L3 IT_CUX2 neurons. b, Downsampling experiment. Distribution of the percentage of exons significant in the pairwise subtype comparison in both brain regions (Methods; n = 100). c, Volcano plot of excitatory neuron subtype-specific comparison of L3–L5/L6 IT_RORB and L2–L3 IT_CUX2 open chromatin regions for three types of excitatory cells; FC, fold change. d, Downsampling experiment. Distribution of the percentage of peaks that are significantly different for each pairwise subtype comparison in the vicinity of genes targeted for splicing analysis (Methods; n = 20). e, Cell-type-resolved single-cell long reads for ARAP3 plotted. The top three tracks show L2–L3 IT_CUX2, L3–L5/L6 IT_RORB and L2–L4 IT_CUX2.RORB cells, and the bottom black track shows chromosome 6: 139037048–139037086. f, Two outer-most peaks that are specific to L3–L5/L6 IT_RORB neurons in both the PFC and visual cortex but absent in L2–L3 IT_CUX2 neurons. The center peak is present in PFC and visual cortex L2–L3 IT_CUX2 neurons but not in L3–L5/L6 IT_RORB neurons. These peaks are in the vicinity of DOCK4. g, Example peak that is in the vicinity of CTNNA2 showing increased accessibility only in L2–L4 IT_CUX2.RORB neurons in both brain regions. Shading indicates peaks of interest. Each box plot shows the median (middle line), IQR (top and bottom line of the box) and adjacent values (whiskers extending to 1.5× the IQR). Dots represent outliers beyond this range. A two-sided Wilcoxon rank-sum test was applied to all the comparisons shown in b and d. Adjustments were applied to multiple comparisons, and corrected P values (<0.05) are presented.