Extended Data Fig. 1: Design strategy and validation of Pvc8/Pvc10-mediated cargo loading.
From: Targeted delivery of diverse biomolecules with engineered bacterial nanosyringes

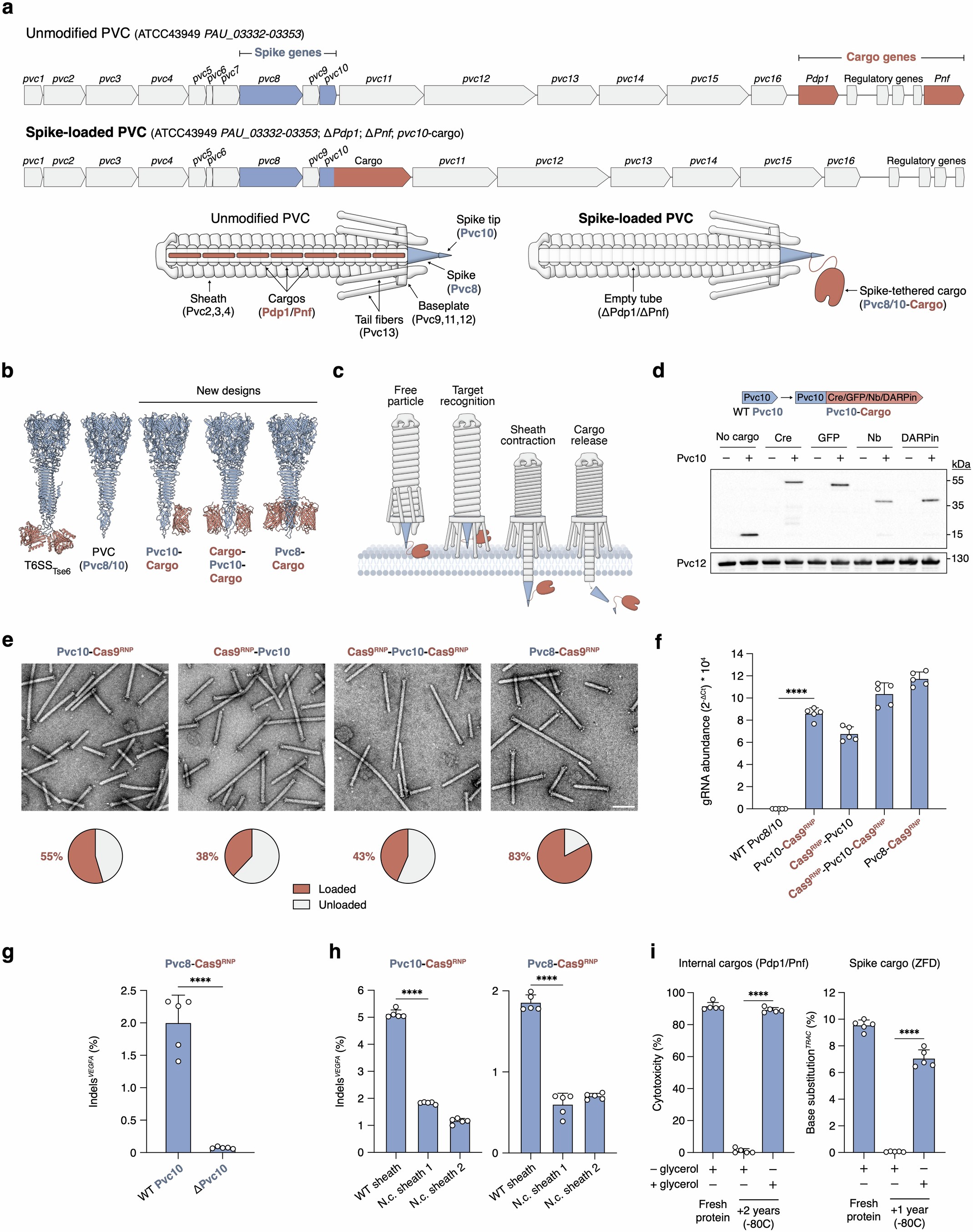
a, The wildtype PVCpnf locus—consisting of 2 spike genes (the spike (pvc8) and spike tip (pvc10), in blue) and 2 cargo genes (Pdp1 and Pnf, in orange)—was redesigned to generate PVCs which load cargo via the spike complex. Pdp1 and Pnf were deleted, and novel cargo domains were fused to either pvc8 or pvc10. b, AlphaFold3 predicted structures of engineered Pvc8/Pvc10-cargo fusions share similarity with similar complexes from T6SSs. The spike-cargo effector from T6SSTse6 (PDB: 4MTK/1TU114) was used as a reference. GFP was used as the cargo domain in AlphaFold queries for novel spike-cargo designs. Note that Pvc8 assembles as a trimer; thus, three cargo domains are present in Pvc8-cargo designs. c, Proposed mechanism of spike-mediated cargo delivery in human cells. PVCs harboring cargos fused to the spike complex (Pvc8/Pvc10) recognize target cells via the tail fiber (Pvc13), initiating a series of conformational changes which result in translocation of the spike—along with cargo domains tethered to the spike—across the membrane. d, PVCs can load exogenous cargos via Pvc10. Four arbitrary proteins (Cre, GFP, a nanobody (Nb), and a DARPin) were fused to the C-terminus of the spike tip (Pvc10), and loading was assessed using immunoblot on purified PVC complexes. Novel domains were only present in purified PVC samples when fused to Pvc10, indicating Pvc10 mediated loading of these domains onto the PVC complex. Baseplate (Pvc12) served as a loading control. e, Characterization of loading efficiency for novel spike-cargo designs. PVCs loaded with Cas9 were imaged with TEM (as in Fig. 1c) and the proportion of loaded particles were quantified (n = 250 for each design). Ambiguous particles were counted as unloaded. Zoomed-out images provided as context for the images in Fig. 1c. Scale bar, 100 nm. f, The RT–qPCR analysis from Fig. 1d plotted on a linear scale reveals differences in gRNA loading consistent with the observed variability of Cas9 loading from (e). Compared to the N-terminal Pvc10 fusion (Cas9-Pvc10), the C-terminal Pvc10 fusion (Pvc10-Cas9)—which also loads RNPs more efficiently—correspondingly loads more gRNA. The dual-Cas9 fusion (Cas9-Pvc10-Cas9) and Pvc8 fusion (Pvc8-Cas9) load the most gRNA, likely due to these designs harboring multiple Cas9 monomers per loaded PVC particle. g, Pvc8-mediated delivery of Cas9 requires the presence of Pvc10. Δpvc10 PVCs harboring Pvc8-Cas9 failed to produce indels in HEK293FT cells, indicating a functional spike complex is necessary for delivery of Cas9 in these particles. h, PVC-mediated delivery is dependent on sheath contraction. PVC-mediated delivery of Cas9 RNPs (as in Fig. 1e, f) was inhibited with PVCs harboring 5aa insertions in the sheath (Pvc2) previously shown to inhibit sheath contraction in other CISs32,33. See Supplementary Tables 4 and 5 for amino acid sequences of novel mutants. N.c., non-contractile. i, Longterm storage of PVCs. Tube-loaded PVCs (loaded with endogenous toxins Pdp1 and Pnf13; left) or spike-loaded PVCs (loaded with ZFDs, as in Fig. 1g; right) were frozen at -80 °C for 23 months and 12 months, respectively, and were subsequently incubated with HEK293FT cells to determine the effect of storage on cytotoxicity or base editing efficiency, respectively. Successful storage required the presence of 5% glycerol (v/v). All values (f–i) are mean ± s.d. with n = 5 biological replicates. Statistical significance was computed using one-way ANOVA with Bonferroni post hoc test (f, h, i) or two-sided Student’s t-test (g); ****P < 0.0001.