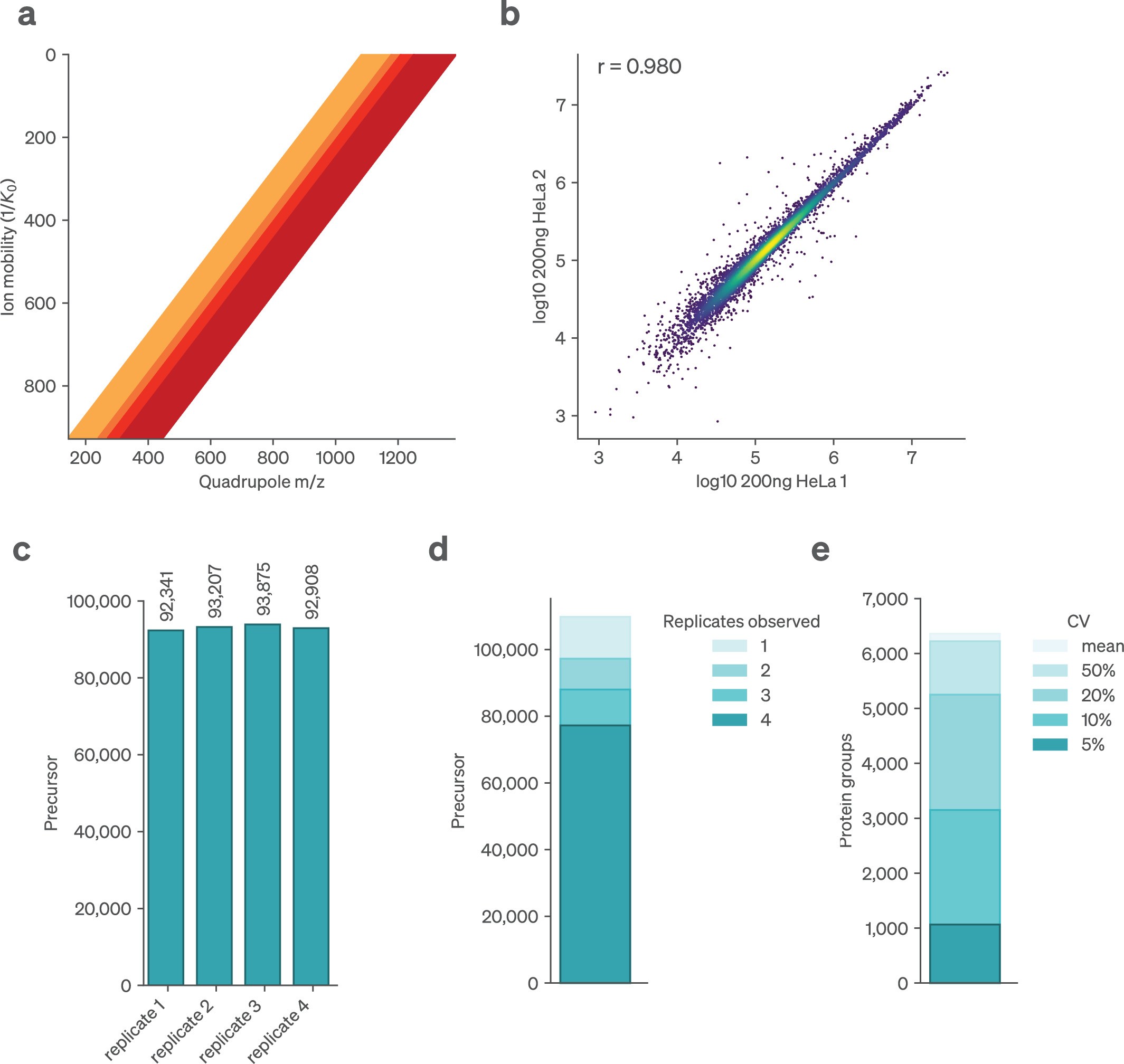
Extended Data Fig. 3: Processing of synchro-PASEF data with alphaDIA.
From: AlphaDIA enables DIA transfer learning for feature-free proteomics

Analysis of bulk HeLa lysate with synchro-PASEF on the timsTOF Ultra. a, In synchro-PASEF the quadrupole is continuously scanning across the mass range while ions elute from the TIMS trap. In this method, four synchro scans of variable width are being used. b, Correlation of protein groups quantified between two replicates of HeLa lysate c, Number of precursors identified at 1% FDR per replicate. d, Data completeness given by precursors identified in a minimum number of replicates. e, Coefficient of variation (CV) for protein groups.