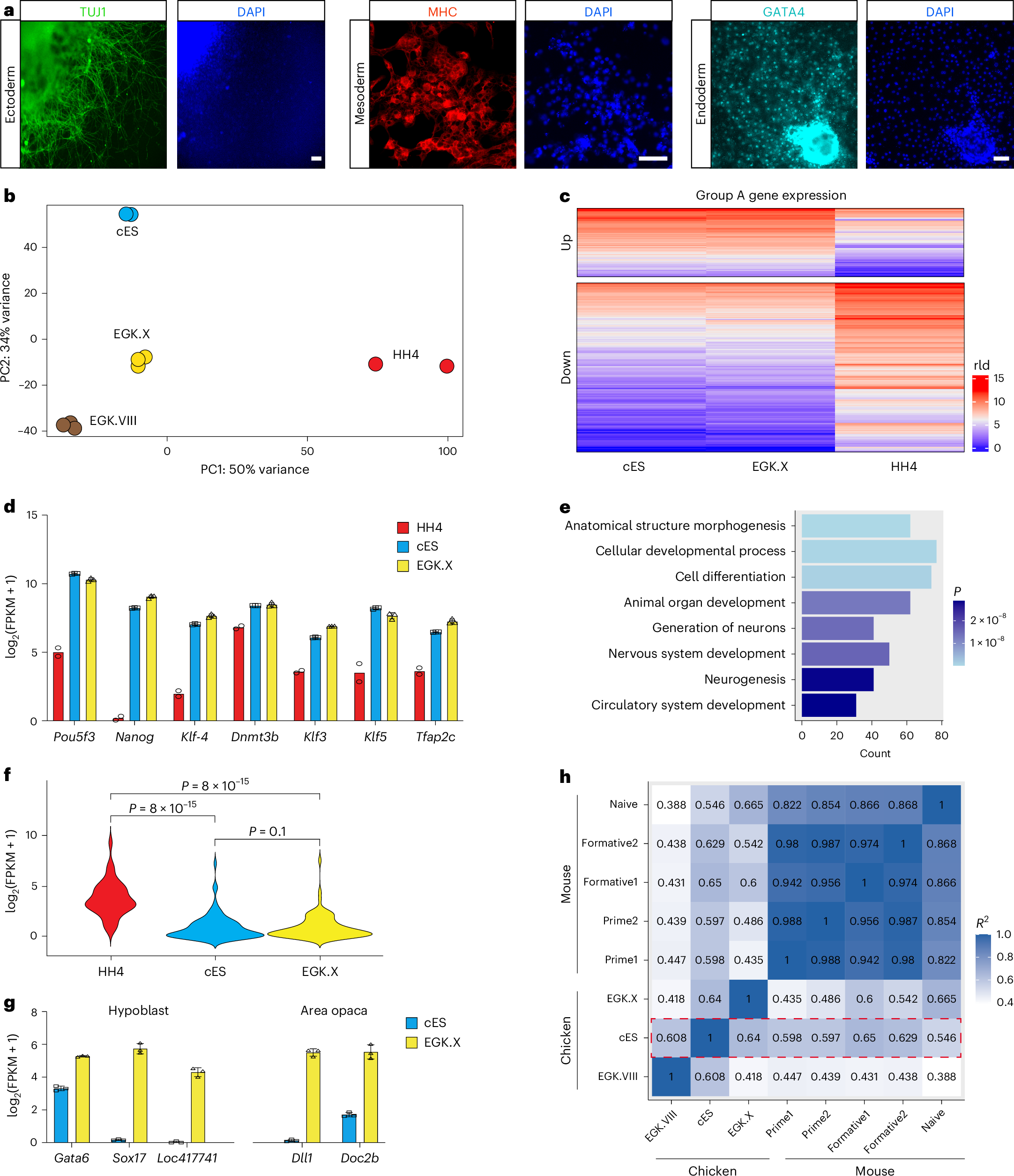
Fig. 3: Characterization of chicken ES cells.
From: Derivation of embryonic stem cells across avian species

a, Immunostaining of cells differentiated from chicken ES cells. n = 3 independent experiments. Scale bars, 50 μm. b, Principal component analysis (PCA) of RNA-seq data obtained from chicken ES cells (cES) and cells isolated from EGK.VIII, EGK.X and HH4 stage chicken embryos. Three biological replicates were performed for ES cells, EGK.VIII and EGK.X embryos, while two biological replicates were conducted for HH4 embryos. Data from EGK.VIII embryos were obtained from accession number GSE86592, and HH4 data were retrieved from GenBank at SRX893876. c, Heatmap analysis showing the differential gene expression profiles among chicken ES cells and cells isolated from EGK.X and HH4 stage chicken embryos. rld, regularized log transformation. d, Fragments per kilobase of transcript per million mapped reads (FPKM) values of the pluripotency genes obtained by RNA-seq analysis of chicken ES cells and cells isolated from EGK.X and HH4 stage embryos. Data represent mean ± s.d. of three biological replicates for chicken ES cells and EGK.X embryos and mean of two biological replicates for HH4 embryos. e, Gene ontology (GO) analysis of the group A downregulated genes (c) in chicken ES cells as compared to cells in HH4 embryos. Group A downregulated genes were expressed at a lower level in both chicken ES cells and EGK.X embryos compared to HH4 embryos. The significance was determined using a hypergeometric test. f, Violin plots from RNA-seq data showing the expression of differentiation-related genes (from the gene ontology term cluster). Statistical analysis was performed using the Wilcoxon test. g, FPKM values of hypoblast and area opaca markers obtained from RNA-seq analysis of chicken ES cells and cells isolated from EGK.X embryos. Error bars represent s.d. Data represent mean ± s.d. of three biological replicates. h, Transcriptome correlation analysis across species. Mouse data were from ref. 64 (GSE131556). Red dotted box highlights the comparison of chicken ES cells with various primary chicken cells or mouse pluripotent stem cells.