Extended Data Fig. 5: P-body-enriched RNAs in mouse ES cells are not preferentially degraded.
From: Selective RNA sequestration in biomolecular condensates directs cell fate transitions

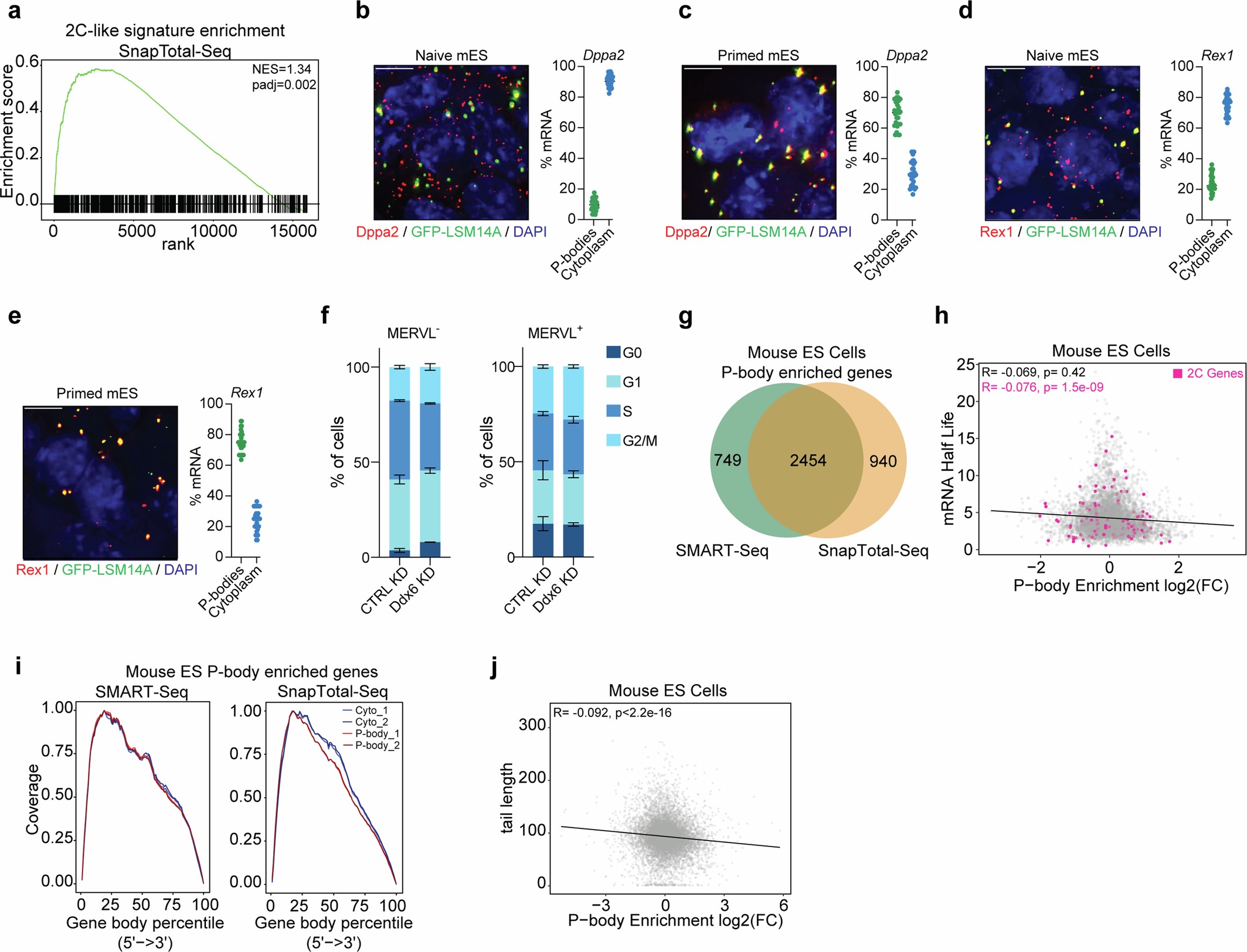
(a) GSEA for blastomere-related transcripts63 in P-body vs cytoplasm differential enrichment data from mouse ES cells using SnapTotal-Seq. Enrichment significance was calculated by permutation test (two-sided), with multiple testing correction using the Benjamini–Hochberg method. (b, c) Representative FISH imaging of Dppa2 RNA molecules (red) combined with imaging of GFP-LSM14A puncta (green) in naïve (b) and primed (c) ES cells with corresponding quantification (n=30 cells; right). Nuclei were counterstained with DAPI (blue) (scale: 5μm). (d, e) Representative FISH imaging of Rex1 (Zfp42) RNA molecules (red) combined with imaging of GFP-LSM14A puncta (green) in naïve (d) and primed (e) ES cells with corresponding quantification (n=30 cells; right). Nuclei were counterstained with DAPI (blue) (scale: 5μm). (f) Cell cycle analysis of MERVL-negative and -positive cells after Ddx6 KD. n=3 biologically independent samples per group, mean ± s.d. (g) Venn diagram showing the overlap between P-body-associated mRNAs in ES cells from SMART-Seq and SnapTotal-Seq. (h) mRNA half-life as determined in66 compared to P-body enrichment in primed mouse ES cells, 2C genes63 are highlighted in pink, Pearson correlation test (two-sided). (i) Read coverage distribution over the gene body of the longest annotated isoforms of genes enriched in P-bodies in naïve mouse ES cells using SMART-Seq and SnapTotal-Seq. (j) Poly-A tail length as determined in67 compared to P-body enrichment based on SMART-Seq and SnapTotal-Seq, Pearson correlation test (two-sided), p=2.35e-69.