Extended Data Fig. 6: A degron system facilitates acute disruption of P-bodies.
From: Selective RNA sequestration in biomolecular condensates directs cell fate transitions

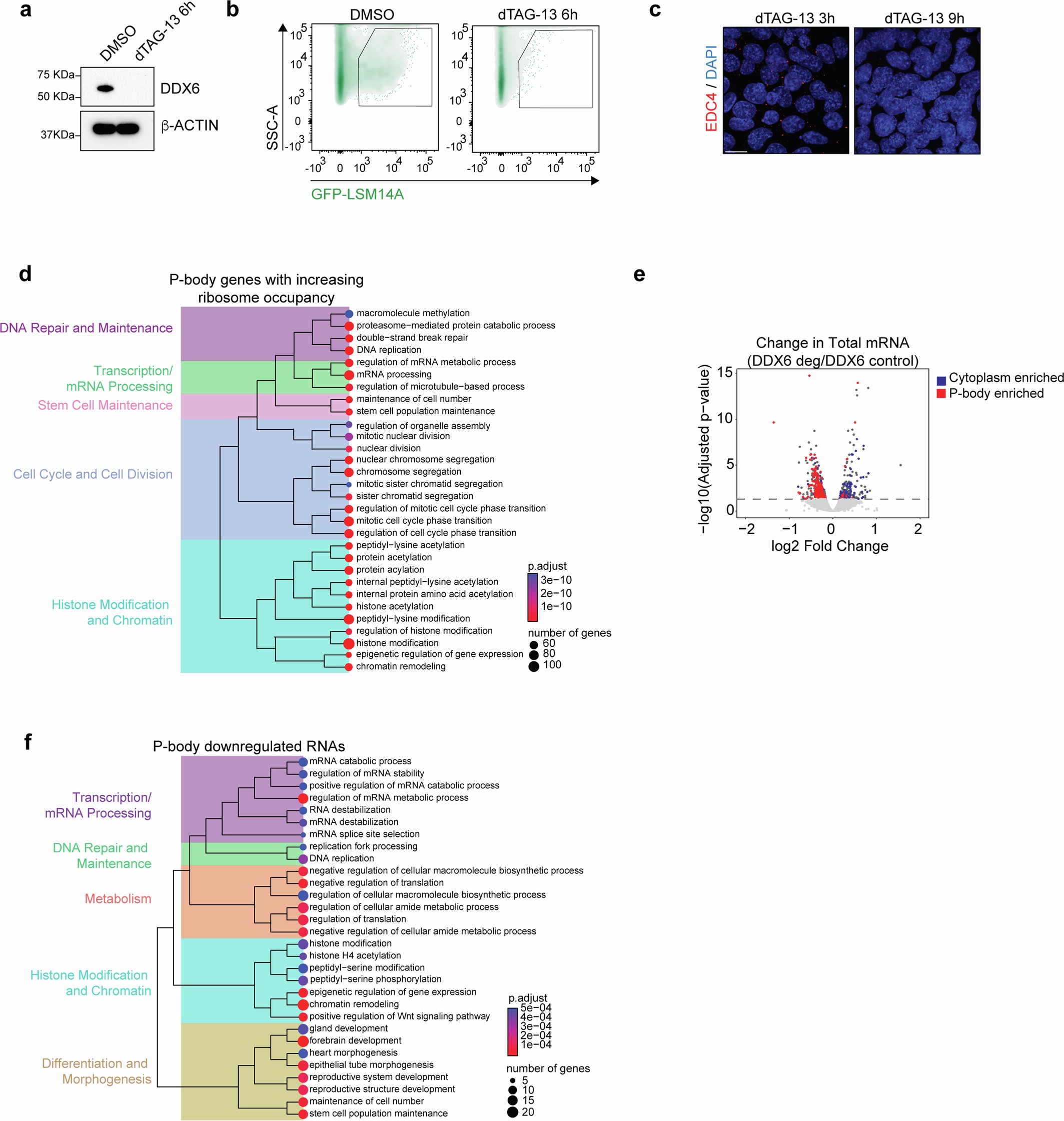
(a) Representative western blot showing DDX6 protein levels in Ddx6-FKBP12F36V GFP-LSM14A mouse naïve ES cells, either untreated (DMSO) or treated with dTAG-13 for 6 h. n=3 independent experiments. (b) Representative flow cytometry plots showing gating for GFP-LSM14A+ P-bodies in Ddx6-FKBP12F36V GFP-LSM14A mouse naïve ES cells, either untreated (DMSO) or treated with dTAG-13 for 6 h. (c) Representative IF imaging of EDC4 puncta (red) in Ddx6-FKBP12F36V GFP-LSM14A mouse naïve ES cells, treated with dTAG-13 for 3 and 9 h. Nuclei were counterstained with DAPI (blue) (scale: 10mm). n=3 independent experiments. (d) GO terms for P-body enriched genes with increased ribosome occupancy of Ddx6-FKBP12F36V GFP-LSM14A mouse naïve ES cells following dTAG13 treatment for 6 h). Enrichment was tested by two-sided Fisher’s exact test with multiple testing correction (Benjamini–Hochberg method). (e) Volcano plot of RNA-seq data depicting differential expression of total RNA fraction in Ddx6-FKBP12F36V GFP-LSM14A mouse naïve ES cells following dTAG13 treatment for 6 h, with P-body enriched genes in red and cytoplasm enriched genes in blue (n=3 biologically independent samples per group, p < 0.05). (f) GO terms of P-body enriched genes that showed downregulated gene expression in Ddx6-FKBP12F36V GFP-LSM14A mouse naïve ES cells following dTAG13 treatment for 6 h. Enrichment was tested by two-sided Fisher’s exact test with multiple testing correction (Benjamini–Hochberg method).