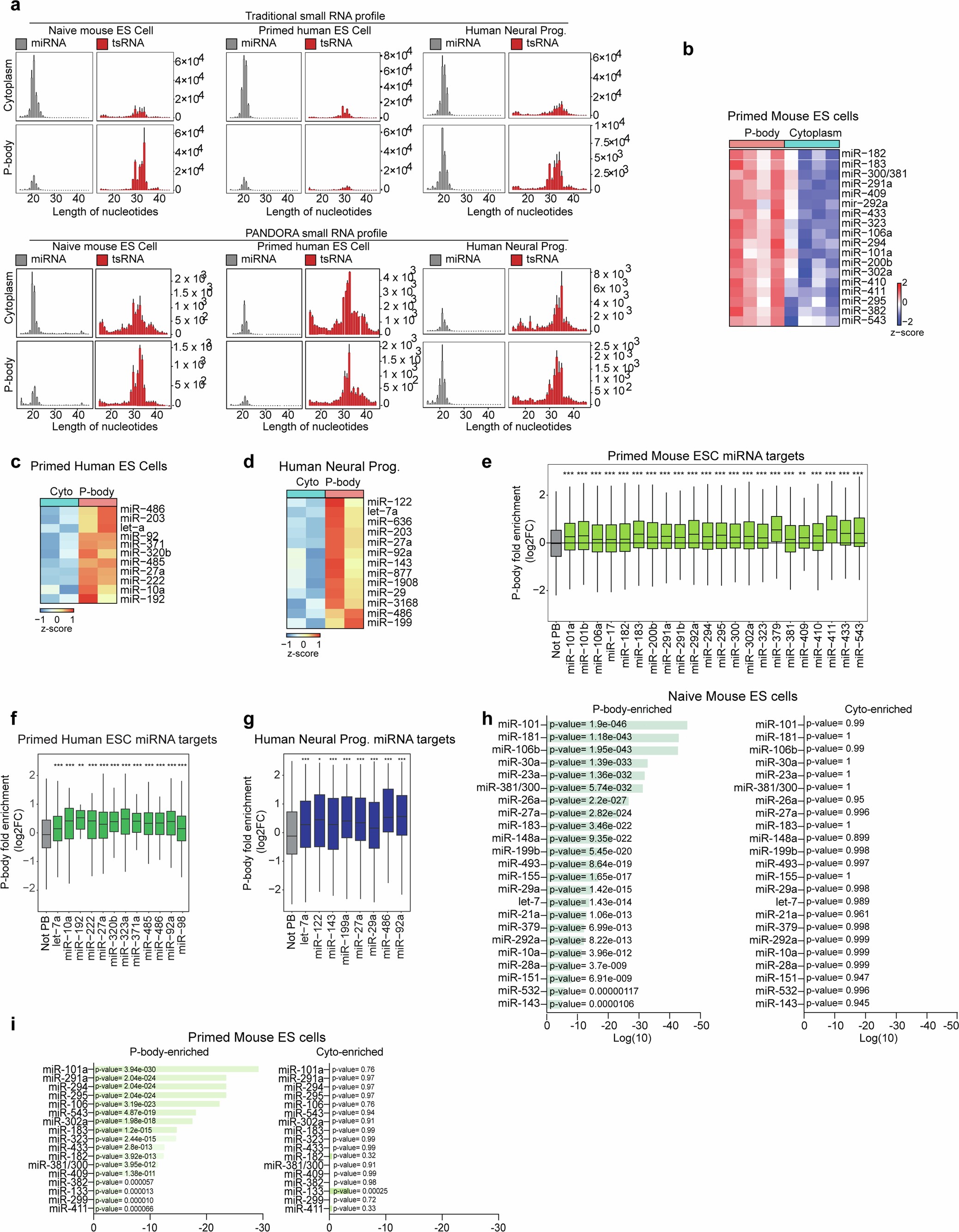
Extended Data Fig. 8: miRNAs direct selective sequestration of transcripts into P-bodies.
From: Selective RNA sequestration in biomolecular condensates directs cell fate transitions

(a) Changes in traditional (upper panel) and PANDORA (lower panel) small RNA distribution between purified P-body and cytoplasmic fractions in the indicated samples. (b) Heatmap showing expression levels of selected miRNAs in P-body and cytoplasmic fractions in mouse naïve ES cells. (n=4 biological independent samples per group). (c) Heatmap showing expression levels of selected miRNAs in P-body and cytoplasmic fractions in primed human ES cells. (n=2 biological independent samples per group). (d) Heatmap showing expression levels of selected miRNAs in P-body and cytoplasmic fractions in human neural progenitors. (e) Box plot showing P-body enrichment of targets of miRNAs enriched in P-bodies of mouse primed ES cells. Boxes indicate the interquartile range (25th–75th percentile), center lines the median, and whiskers extend to 1.5X IQR. Unpaired two-sided Wilcoxon tests comparing the targets to all genes that are not targets of P-body enriched miRNA, with Benjamini–Hochberg adjustment, *: p<0.05, **: p<0.01, ***p<0.001, n and exact p-values are reported in Source Data ED Fig 8. (f, g) Box plot showing P-body enrichment of targets of miRNAs enriched in P-bodies of primed ES cells (f) and human neural progenitors (g). Boxes indicate the interquartile range (25th–75th percentile), center lines the median, and whiskers extend to 1.5X IQR. Unpaired two-sided Wilcoxon tests compare the targets to all genes that are not targets of P-body enriched miRNA, with Benjamini–Hochberg adjustment, *: p<0.05, **: p<0.01, ***: p<0.001, n and exact p-values are reported in Source Data ED Fig 8 (h, i) MIENTURNET predictions for miRNA targeting specifically P-body-enriched mRNA in naïve (h) and primed (i) mouse ES cells. P-values were calculated using the hypergeometric test implemented in MIENTURNET.