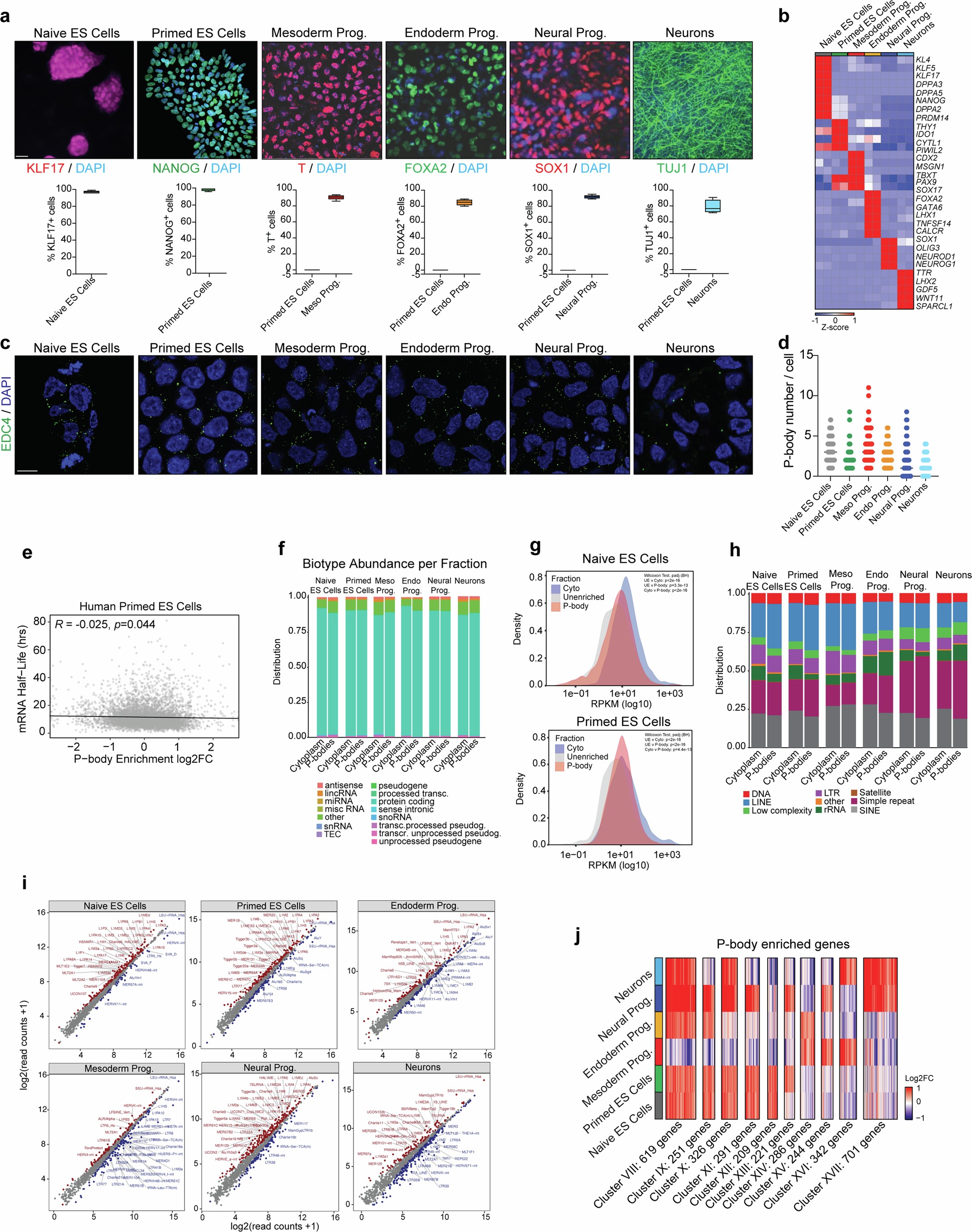
Extended Data Fig. 2: Directed differentiation of human ES cells permits analysis of P-body contents.
From: Selective RNA sequestration in biomolecular condensates directs cell fate transitions

(a) Representative IF images of lineage-specific markers for the indicated samples. Nuclei were counterstained with DAPI (blue) (scale: 25μm) (upper panel). Quantification of lineage-specific positive cells in the indicated samples (bottom panel). Box plots show the distribution of the data with the box spanning the 25th to 75th percentiles (interquartile range, IQR), the horizontal line inside the box indicating the median, and whiskers extending to the minimum and maximum values. (b) Heatmap showing expression levels of lineage-specific genes for the indicated samples based on RNA-seq analysis (n=2 biologically independent samples per group). (c) Representative IF imaging of EDC4 puncta (green) in the indicated samples. Nuclei were counterstained with DAPI (blue) (scale: 10μm). (d) P-body number in the indicated samples. Naïve human ES cells (n=70 cells), primed human ES cells (n=90 cells), mesoderm progenitors (n=90 cells), endoderm progenitors (n=90 cells), neural progenitors (n=90 cells), neurons (n=90 cells), median ± s.d. (e) Correlation between mRNA half-life as determined in Ref. 57 and P-body enrichment in primed human ES cells, Pearson correlation test (two-sided). (f) Distribution of biotypes within the P-bodies and cytoplasm of each cell type. (g) Density plots of mean RPKM for genes in each category: P-body enriched (log2FC>0, p<0.05), cytoplasm enriched (log2FC<0, p<0.05), or unenriched (everything else). Two-sided Wilcoxon test with Benjamini–Hochberg adjustment shown. Cliff’s delta effect size statistic in primed (Cyto v Unenriched=0.32, Cyto v P-body=0.11, P-body v Unenriched=0.24) and in naïve (Cyto v Unenriched=0.4, Cyto v P-body=0.33, P-body v Unenriched=0.10), where r <0.1 is negligible, 0.1-0.3 is small, 0.3-0.5 is medium, and > 0.5 is a large effect. (h) Ratio of repetitive elements in purified P-body vs. cytoplasmic fractions of the indicated samples. (i) Differential expression analysis of transposable element expression in purified P-body vs. cytoplasmic fractions of the indicated samples. *red: padj<0.05, log2FC>0, blue: padj<0.05, log2FC<0. Differential enrichment was assessed using DESeq2 (two-sided Wald test, Benjamini–Hochberg adjusted p-values). n=2 biologically independent samples per group. (j) Heatmap showing expression levels of differentially enriched mRNAs between purified P-body fractions of the indicated samples. Manual clustering represents P-body enriched genes that are shared between two or more cell types. Gene number in each cluster is indicated in the figure (n=2 biologically independent samples per group, p<0.05).