Extended Data Fig. 3: Transient sequestration of developmental stage-specific RNAs in P-bodies confers plasticity during early development.
From: Selective RNA sequestration in biomolecular condensates directs cell fate transitions

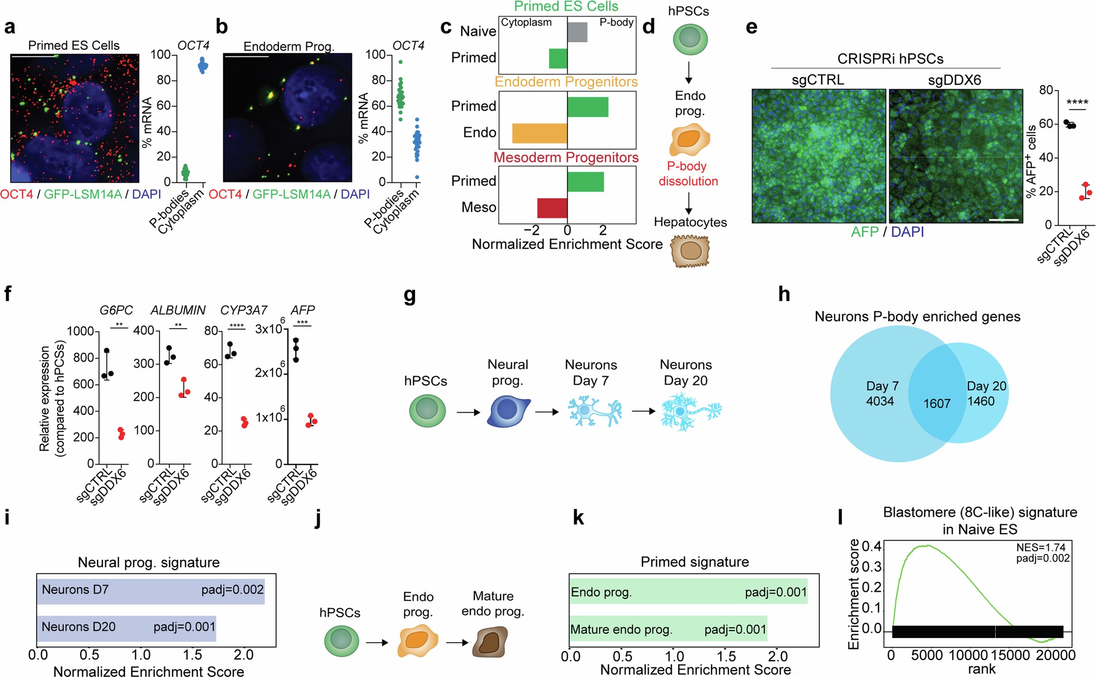
(a, b) Representative FISH imaging of OCT4 RNA molecules (red) combined with imaging of GFP-LSM14A puncta (green) in primed ES cells (a) and endoderm progenitors (b) with corresponding quantification (n=30 cells; right). Nuclei were counterstained with DAPI (blue) (scale: 5μm). (c) GSEA of P-body vs cytoplasm differential expression in human primed ES cells, endoderm progenitors, and mesoderm progenitors, with gene sets related to the differentiated and preceding developmental stage. (d) A schematic of the strategy for P-body dissolution in human endoderm progenitors during their differentiation to hepatocytes. (e) Representative IF imaging of AFP (green) positive cells in hPSCs upon DDX6 KO compared to control cells. Nuclei were counterstained with DAPI (blue) (scale: 100μm) (Left panel). Quantification of AFP+ cells upon DDX6 suppression. Unpaired two-sided Student’s t-test, sgControl (n=3 fields), sgDDX6 (n=3 fields), mean ± s.d., ****: p<0.0001 (Right panel). (f) qRT-PCR analysis for the indicated genes in hepatocytes. Unpaired two-sided Student’s t-test, mean ± s.d., n=3 biologically independent samples per group,**: p<0.01, ****: p<0.0001; p=0.0013, p=0.0071, p=0.0004. (g) A schematic of neuron maturation. (h) Venn diagram showing the overlap between P-body-associated mRNAs in neurons cultured for 7 and 20 days. (i) GSEA of P-body vs cytoplasm differential expression in day 7 and day 20 neurons, with a neural progenitor related gene sets. Enrichment significance was calculated by permutation test (two-sided), with multiple testing correction using the Benjamini–Hochberg method. (j) A schematic of endoderm progenitor maturation. (k) GSEA of P-body vs cytoplasm differential expression in endoderm progenitors and mature endoderm progenitors with a gene set for primed human ES cell-related genes. Enrichment significance was calculated by permutation test (two-sided), with multiple testing correction using the Benjamini–Hochberg method. (l) GSEA of P-body vs cytoplasm differential expression in naïve human ES cells with a gene set for 8-cell embryo58. Enrichment significance was calculated by permutation test (two-sided), with multiple testing correction using the Benjamini–Hochberg method.