Extended Data Fig. 7: Testing potential strong activator and repressor tiles from plant viruses.
From: Multiplexed profiling of transcriptional regulators in plant cells

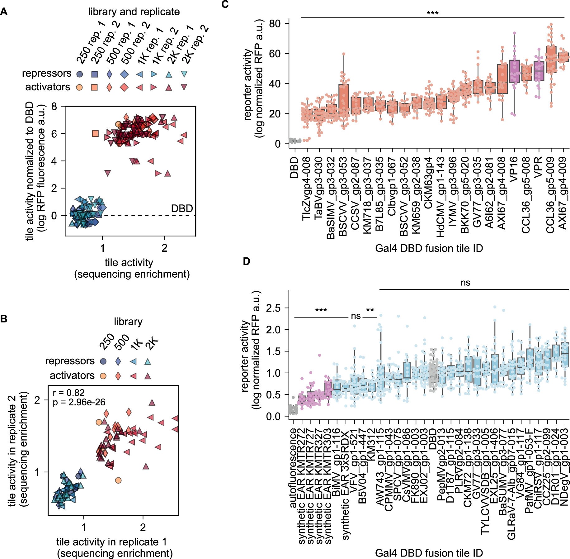
(a) Data overview. 40 tiles with a high degree of enrichment (20 putative activators) or de-enrichment (20 putative repressors) in at least one library were selected for individual testing in a fluorescence reporter assay. Shown is the mean reporter fluorescence of each tile infiltrated individually (y-axis) as a function of tile enrichment for each replicate and library where this tile was present (x-axis). (b) Reproducibility of the data in (a). Scatter plot shows the enrichment of each candidate tile in two biological replicates. (c) Reporter fluorescence for each candidate activator tile expressed as fold change over the DBD alone. Gal4 DBD fusions to VP16 and VP4 were included for comparison. (d) Reporter fluorescence for each candidate repressor tile expressed as fold change over DBD alone. Gal4 DBD fusions to synthetic EAR motifs were included for comparison. In (c) and (d), boxplots show the median and the interquartile range, whiskers show minimum and maximum values, excluding outliers. *** p < 0.001, ** p < 0.01, ns not significant of two-sided Welch’s t-tests against DBD with Bonferroni multiple comparison correction, n = 24 biological replicates (3 plants, 2 leaves per plant, 4 leaf punches per plant).