Extended Data Fig. 1: Additional ONEtag optimization details.
From: Multiplexed profiling of transcriptional regulators in plant cells

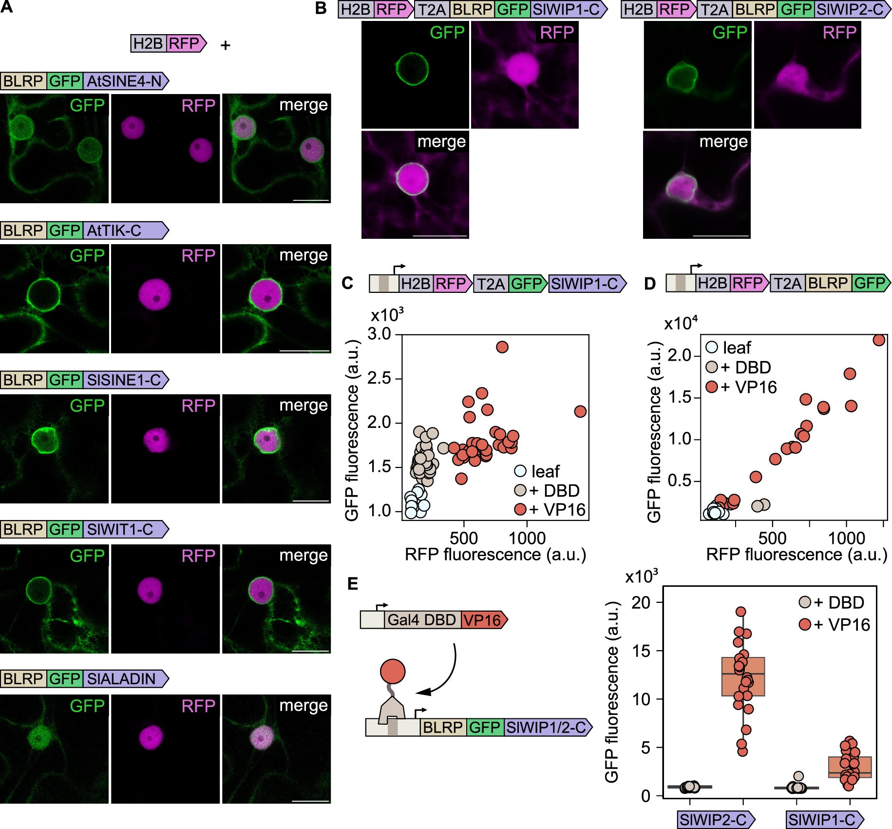
(a) Fluorescence microscopy images showing the subcellular localization of ONEtag variants tagged with GFP and coexpressed with an RFP nuclear marker. From top to bottom the corresponding plasmid names are pSA266, pSA267, pSA268, pSA270, pSA272. (b) Cells expressing the SlWIP1-C and SlWIP2-C ONEtag fused to RFP by a self-cleaving T2A peptide (plasmids pSA271 and pSA91, respectively). In (a) and (b) at least 3 cells were imaged for each construct to confirm consistent localization, scale bar = 20 um. (c) Top: schematic of the construct. BLRP was removed from the construct shown in Fig. 1c and the responsiveness of this reporter to VP16 was tested in a fluorescence plate reader. (d) Top: schematic of the construct. SlWIP1-C was removed from the construct shown in Fig. 1c and the responsiveness of this reporter to VP16 was tested in a fluorescence plate reader. In (c) and (d) each circle corresponds to one leaf punch. (e) Left: schematic of the experiment. The RFP-T2A tag was removed from both the SlWIP1 and SlWIP2 constructs shown in Fig. 1c and their responsiveness to VP16 was tested in a fluorescence plate reader (plasmids SA752 and pSA753, respectively). Right: leaf GFP fluorescence with or without VP16 driving reporter expression. Box plots show the median ± IQR, whiskers correspond to minimum and maximum values, excluding outliers. N = 24 biological replicates (3 plants, 2 leaves per plant, 4 leaf punches per leaf).