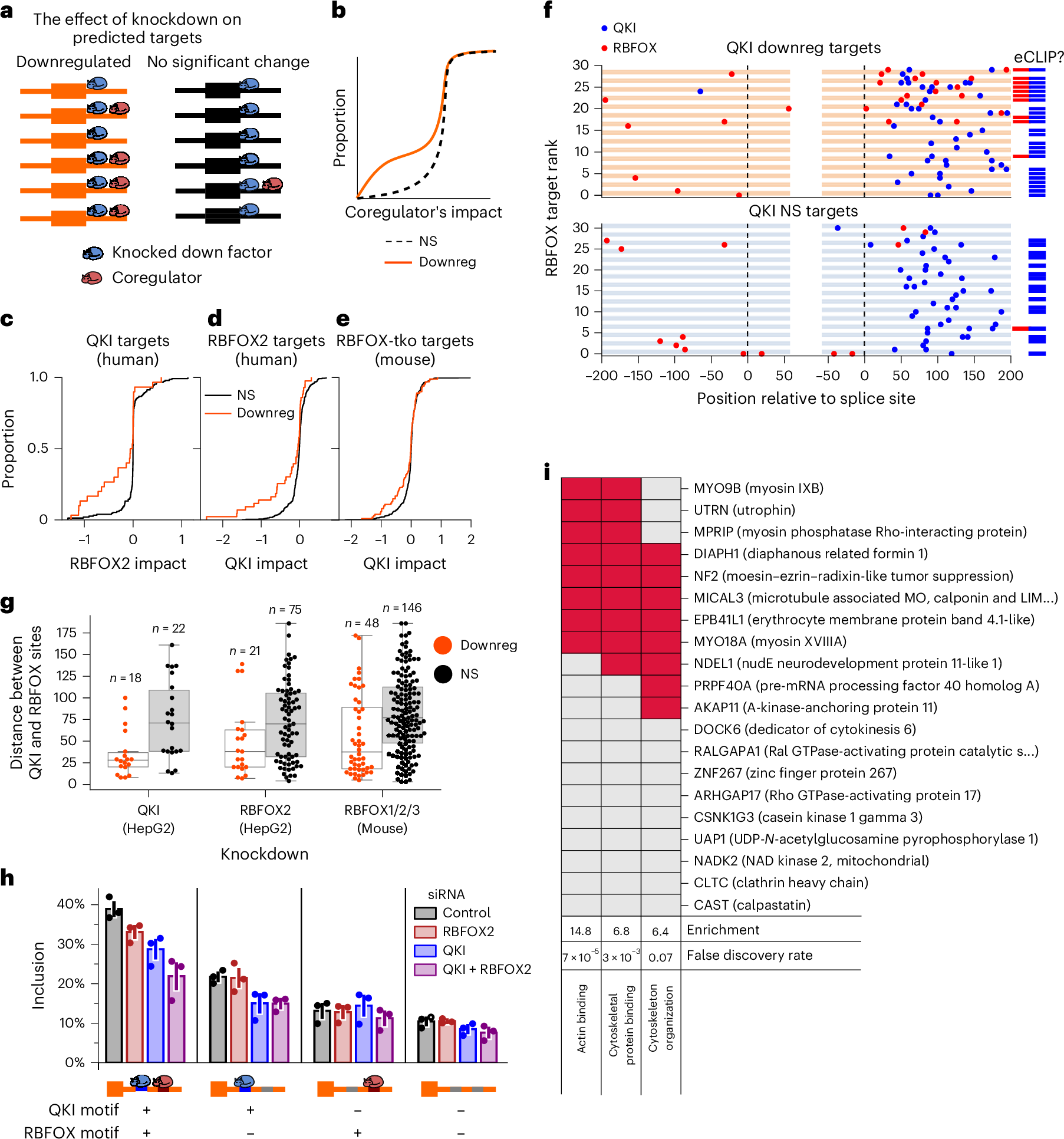
Fig. 5: QKI and RBFOX cooperatively regulate a splicing subprogram.
From: KATMAP infers splicing factor activity and regulatory targets from knockdown data

a, In the case of cooperativity, predicted targets that affected knockdown should be enriched for the coregulator compared to those unaffected by knockdown. b, The expected distributions of the coregulator’s splicing impact computed at KD-affected (orange) and KD-unaffected targets (black). c–e, Distributions of RBFOX2 (c) and QKI (d,e) splicing impacts at the targets of the other protein (c, QKI; d,e, RBFOX), comparing the KD-affected (orange) to KD-unaffected targets (black). f, Locations of predicted binding sites (∣relative change in binding∣ > 20%) for both RBFOX (red) and QKI (blue) in KD-affected QKI enhancing targets affected (top) and an equal number of KD-unaffected targets (bottom). The exons are sorted by RBFOX splicing impact and the bars to the right denote the presence of eCLIP peaks in the downstream intron. g, The distributions of distances between the nearest QKI and RBFOX sites in KD-affected (orange) and unaffected (black) targets. Boxes are centered on the median and span the lower and upper quartiles, with whiskers extending to the most extreme observation no more than 1.5× the IQR distant from the lower or upper quantile. h, Semiquantitative RT–PCR measurements of NF2 exon 16 inclusion (mean ± 1 standard error) in minigene for constructs with the QKI and/or RBFOX motifs mutated under all combinations of RBFOX2 and QKI knockdown. i, GO analysis of confident QKI–RBFOX cotargets; red denotes GO membership.