Extended Data Fig. 7: A7 confers circRNA-like stability to linear mRNA.
From: RNA stability enhancers for durable base-modified mRNA therapeutics

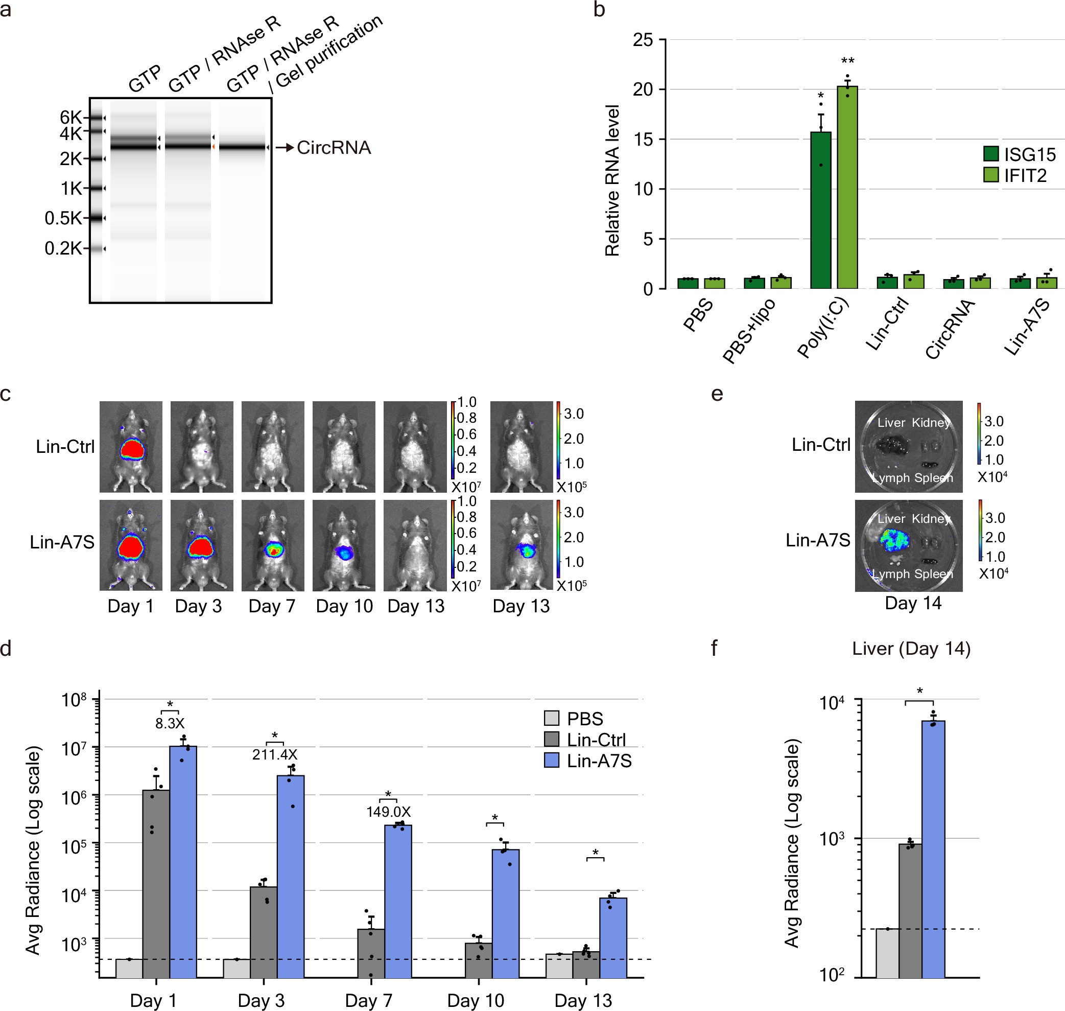
a, RNA Tapestation analysis showing circRNA IVT products at each enrichment step (GTP; enhancement of circularization for IVT products, RNase R; digestion of linear RNA, Gel purification; size selection of circularized RNA). b, ISG15 and IFIT2 mRNA levels after poly(I:C), m1Ψ-modified mRNA, and circular RNA transfection in HCT116 cells were measured by RT-qPCR. ISG15 and IFIT2 mRNA levels were normalized by GAPDH mRNA levels. Data were represented as mean ± SEM (n = 3 biological replicates). Statistical significance was determined using a two-sided Student’s t-test, with *p < 0.05 and **p < 0.01. c-f, Repeated in vivo experiments illustrated in Fig. 6h–k, yielded the same results.