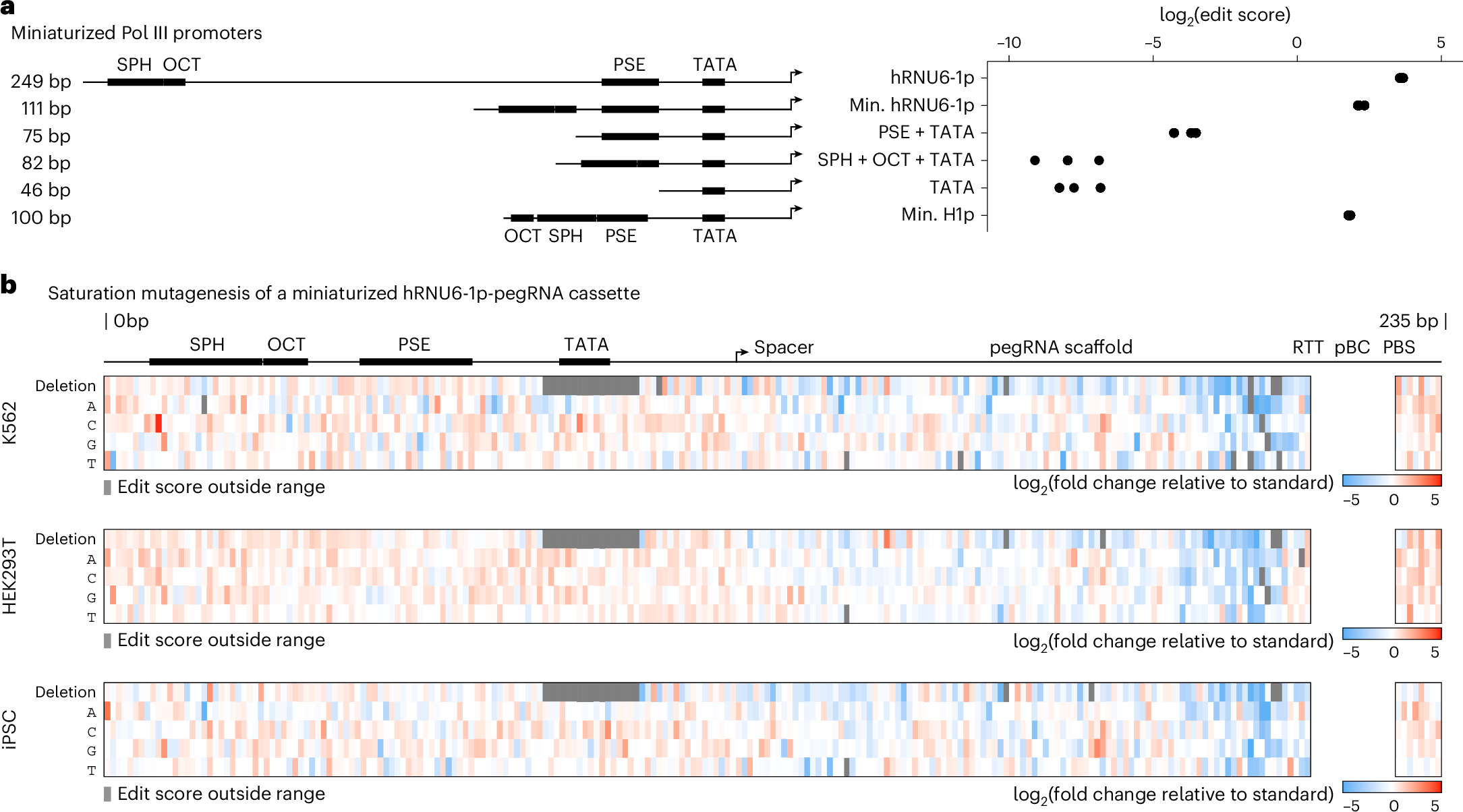
Fig. 3: Saturation mutagenesis of a miniaturized U6p–pegRNA cassette.

a, Left, human Pol III promoter deletion series constructs and corresponding lengths. Locations of key TFBS are labeled. The top five rows correspond to hRNU6-1p and miniaturized variants thereof. The key TFBSs are always in the same order from 5′ to 3′ (5′–SPH–OCT–PSE–TATA). The bottom row corresponds to the 100-bp human H1 promoter, in which the positions of the OCT and SPH elements are reversed relative to hRNU6-1p. Right, log-scaled edit scores of wild-type or miniaturized Pol III promoters (n = 3 transfection replicates each with four iBCs per promoter, and mean of the edit scores of these four iBCs per transfection replicate is shown). b, Variant effect maps of saturation mutagenesis of a miniaturized hRNU6-1p–pegRNA cassette tested across three human cellular contexts. Color-scaled, log-transformed fold changes in median edit scores relative to minU6p–pegRNA are shown. Edit scores were not calculated for the unboxed region surrounding the pBC, as exact matches spanning this region were required for edit quantification.