Extended Data Fig. 6: Sensitivity of TotalX for viral transcript detection and host response stratification in DENV2-infected cells.
From: Scalable single-cell total RNA sequencing unifies coding and noncoding transcriptomics

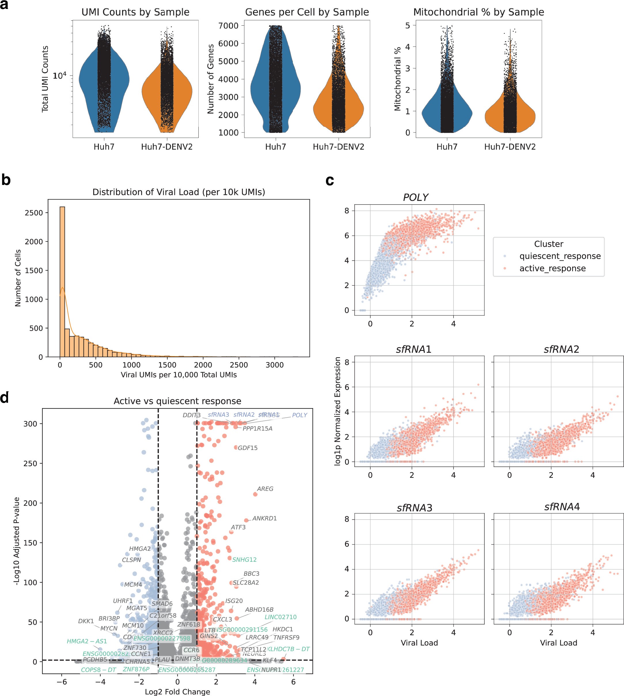
a. Quality control metrics comparing uninfected (Huh7) and DENV2-infected (Huh7-DENV2) samples. Violin plots show total UMI counts, number of detected genes, and mitochondrial transcript percentage per cell. b. Histogram showing the distribution of viral load per cell, defined as dengue virus–derived UMIs per 10,000 total UMIs. c. Scatter plots showing normalized expression of individual viral transcripts (POLY, sfRNA1–4) versus viral load per cell. Expression of both structural (POLY) and non-coding (sfRNAs) viral RNAs scales with total viral burden. Cells are colored by transcriptional state: quiescent response (blue) and active response (red). d. Volcano plot comparing gene expression between active and silent infection states. Several transcription factors (for example, ATF3, DDIT3) and immune response genes are upregulated in active response, while chromatin remodeling factors and proliferation-associated genes are enriched in the silent state. Gene names are colored as follows: coding in gray, non-coding in green and viral in blue.