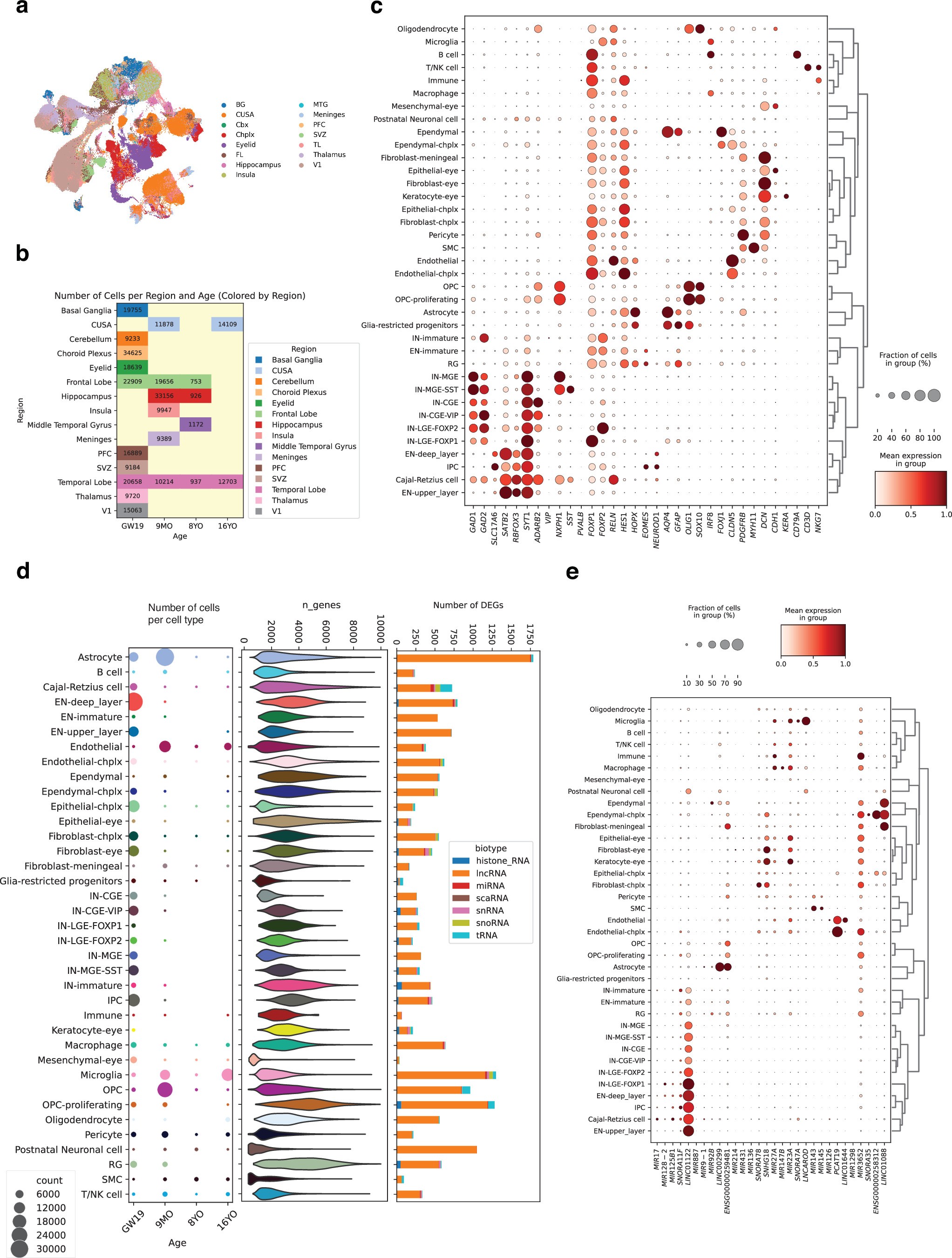
Extended Data Fig. 8: Regional coverage, cell-type diversity, and age-dependent non-coding RNA expression in the developing human brain.
From: Scalable single-cell total RNA sequencing unifies coding and noncoding transcriptomics

a. UMAP embedding of 301,515 single cells profiled using TotalX, colored by brain region of origin. The dataset includes cortical and subcortical structures, non-parenchymal compartments (for example, meninges, choroid plexus), and ocular-associated tissues (for example, optic region, eyelid), reflecting broad anatomical sampling across developmental stages. b. Number of cells recovered from each brain region across four developmental timepoints: GW19, 9MO, 8YO, and 16YO. Bars are color-coded by region and capture both prenatal and postnatal contributions to the dataset. c. Dot plot showing marker gene expression across annotated cell types. Cell types span neuronal, glial, immune, and non-neural lineages and are hierarchically clustered by expression patterns. d. Cell-type–resolved gene detection across development. Left: Dot plot showing the number of cells per annotated cell type at each age. Center: Violin plots depicting the number of detected genes per cell. Right: Bar plots showing the number of differentially expressed non-coding RNAs per cell type and RNA biotype (Wilcoxon test, log2 fold change > 1, FDR < 0.01). Histone RNAs are enriched in proliferating progenitors, while other biotypes vary by lineage and developmental stage. e. Selected cell-type–specific non-coding RNA markers. Dot plots display expression of non-coding RNAs across brain cell types, grouped by broad cell classes. Same as in Fig. 4d.