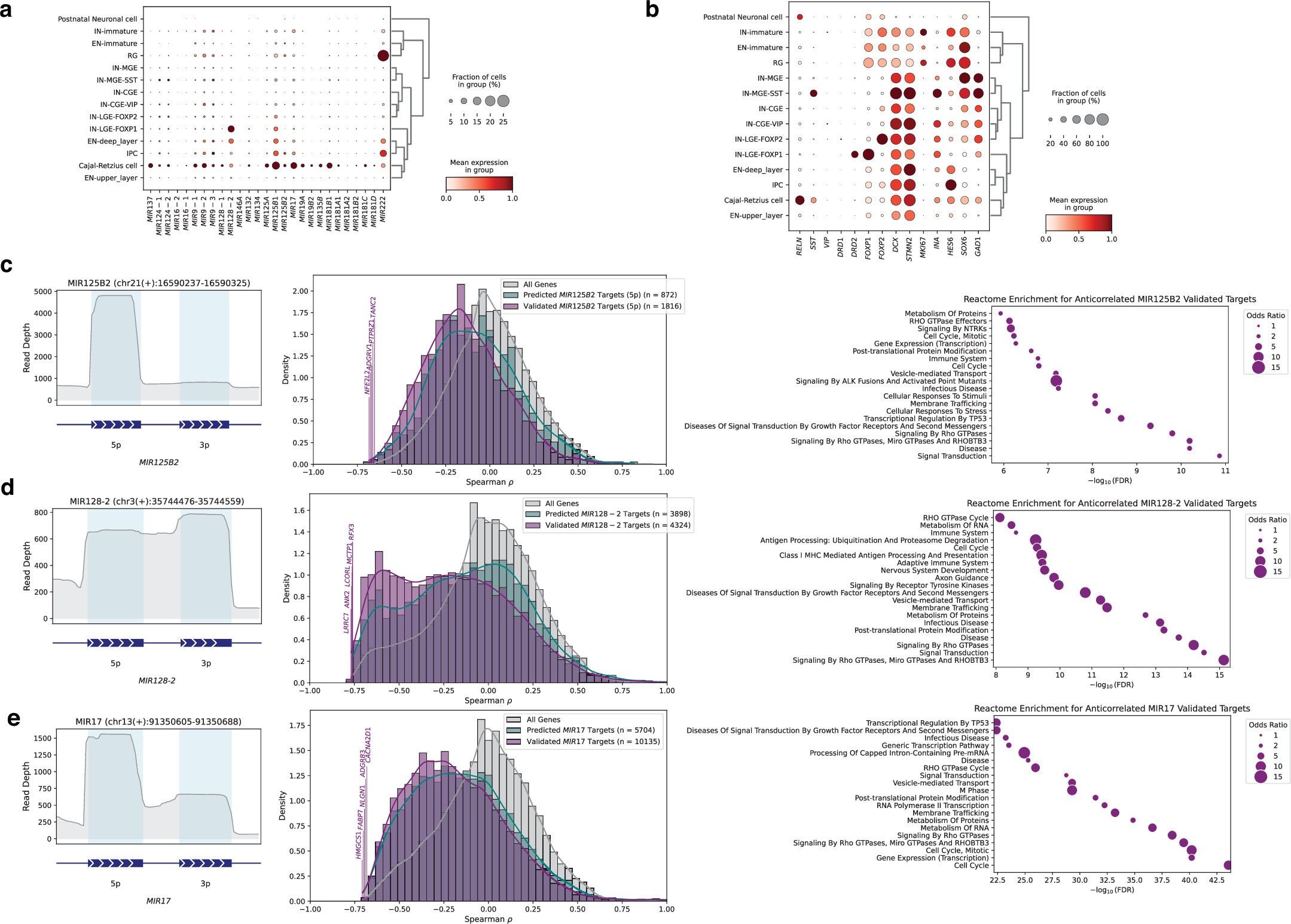
Extended Data Fig. 10: Cell-type–specific expression and predicted target relationships for non-coding RNAs in developing neurons.
From: Scalable single-cell total RNA sequencing unifies coding and noncoding transcriptomics

a. Dot plot showing the cell-type–specific expression of selected miRNAs across neuronal cell types. b. Dot plot showing the expression of selected mRNAs marker genes across neuronal subtypes, using the same format as in (a). c-e. Genomic loci, correlation distributions, and pathway enrichments for representative miRNAs with strong cell-type–specific expression and anticorrelated targets. Same as in Fig. 5. c. MIR125B2. Left: Genomic coordinates and coverage profile. Center: Distribution of Spearman correlation coefficients between MIR125B2 expression and predicted or validated target gene expression across cells. Right: Reactome pathway enrichment analysis of anticorrelated validated targets (odds ratio is represented by dot size). d. MIR1262; panels follow the same format as in c. e. MIR17; panels follow the same format as in c.