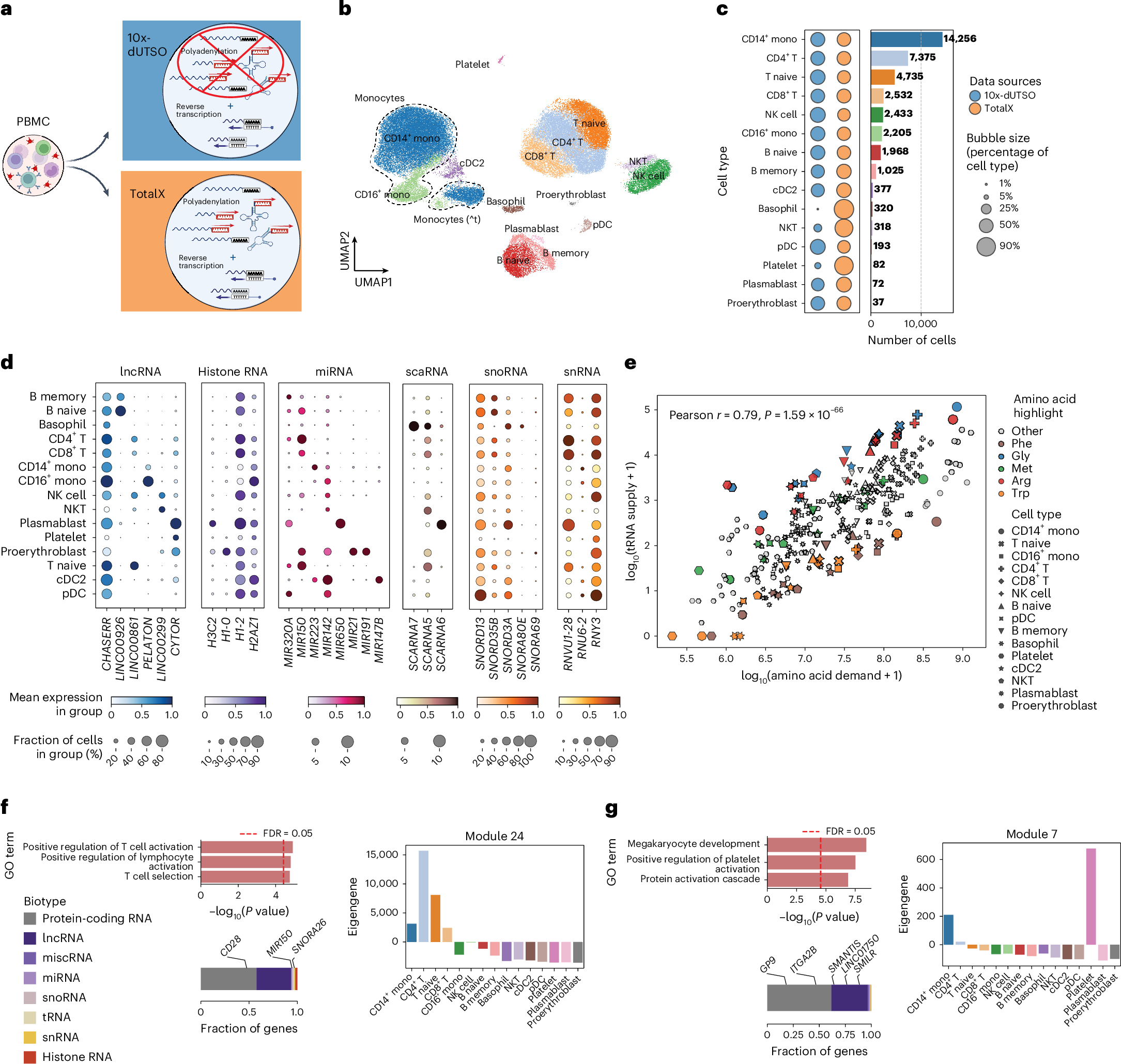
Fig. 2: TotalX enables cell-type-specific profiling of noncoding RNAs in human PBMCs.
From: Scalable single-cell total RNA sequencing unifies coding and noncoding transcriptomics

a, Schematic comparison of protocols applied to PBMCs. TotalX incorporates enzymatic polyadenylation followed by reverse transcription using a custom TSO (10x-dUTSO). A non-polyadenylated 10x-dUTSO protocol is used for comparison. b, UMAP projection of TotalX-profiled PBMCs. Cell types were identified using protein-coding gene expression and canonical markers. Mono, monocytes. Two monocyte states are shown: regular and a transitional state (^t), each outlined by dashed-line contours. c, Cell type frequencies across protocols. The bar plot and bubble chart compare the number and relative proportion of recovered cell types between TotalX and 10x-dUTSO datasets. The bubble size reflects the fraction of each cell type within each dataset. The bar plot shows the number of cells detected in both datasets. d, Cell-type-specific expression of noncoding RNAs. Dot plots show representative lncRNA, histone RNA, miRNA, scaRNA and snoRNA markers across annotated immune cell types. e, Relationship between tRNA supply and amino acid demand. The scatterplot shows global correlation across cell types (Pearson r = 0.79, P = 1.59 × 10−66), assessed using a two-sided Pearson correlation test. Individual amino acids are highlighted; arginine and glycine show more supply while tryptophan and phenylalanine show undersupply compared with other amino acids. f, T cell-enriched gene co-expression module (module 24). Top left: GO enrichment terms for protein-coding genes in the module, assessed using a one-sided hypergeometric test with P values adjusted for multiple comparisons using the Benjamini–Hochberg FDR < 0.05. Bottom left: biotype composition of the module; bottom right: module expression across cell types. The module includes MIR150, SNORA26 and CD28. g, Platelet-specific gene co-expression module (module 7). Top: GO enrichment reveals association with platelet activation and megakaryocyte development, assessed using a one-sided hypergeometric test with Benjamini–Hochberg FDR correction (FDR < 0.05). The module is composed largely of lncRNAs (for example, SMANTIS, SMILR, LINC01750) co-expressed with GP9 and ITGA2B. Schematic in a created in BioRender; Isakova, A. https://biorender.com/fljv382 (2026).