Supplementary Figure 8: Dynamic DNA methylation at UMRs/LMRs during early lineage commitment.
From: Dynamic epigenomic landscapes during early lineage specification in mouse embryos

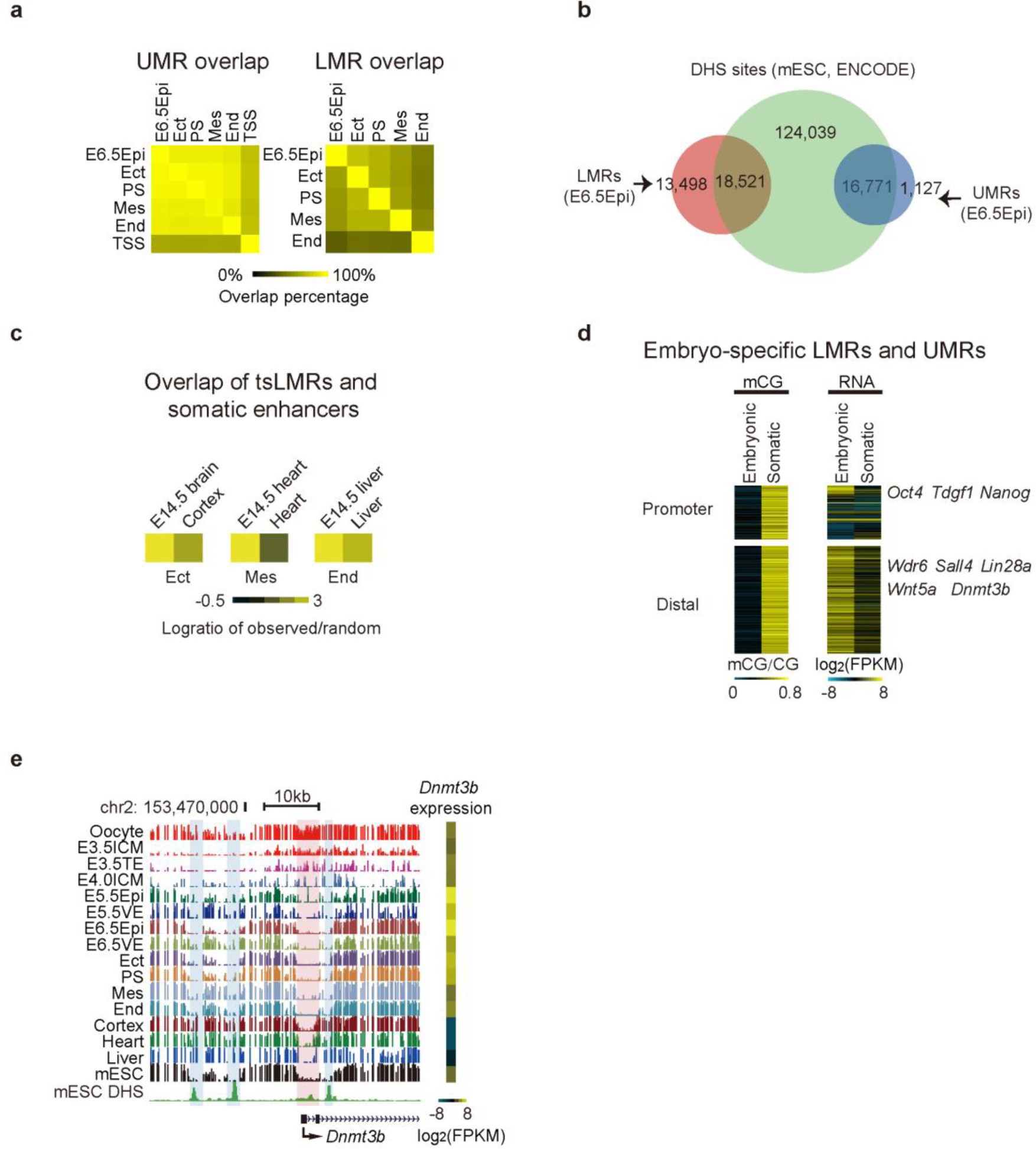
a Heatmap showing the pairwise overlap of UMRs or LMRs among individual lineages. Tissues with global hypomethylation were excluded from the analysis. The percentages of UMRs that overlap with annotated TSSs are also shown. b Venn diagram showing the overlap of identified LMRs/UMRs in E6.5 Epi with DHS sites in mESC identified by ENCODE. c Heatmap showing the overlap of tissue-specific LMRs (tsLMRs) and putative enhancers previously defined in various tissues using histone modification signatures. The enrichment was calculated as logratio of observed overlap divided by expected overlap using a random set of regions with equal lengths of individual tsLMRs. d Heatmap showing the average methylation levels of early embryo-specific UMRs/LMRs (left) and associated gene expression (right) between early embryonic tissues (average of E6.5 Epi, Ect, PS, Mes, End) and somatic tissues (average of 11 tissues). Representative genes associated with UMRs/LMRs are shown on the right. e The snapshot showing methylation levels near Dnmt3b in oocyte, early embryos, somatic tissues, and mESCs (left). The expression for Dnmt3b in each cell type is also shown as heatmap (right). The shade indicates early embryo specific UMRs/LMRs. The DNaseI hypersensitive sites in mESCs are also shown