Supplementary Figure 2: General quality control and sequencing statistics of the single-cell DNA methylome sequencing samples.
From: Single-cell DNA methylome sequencing of human preimplantation embryos

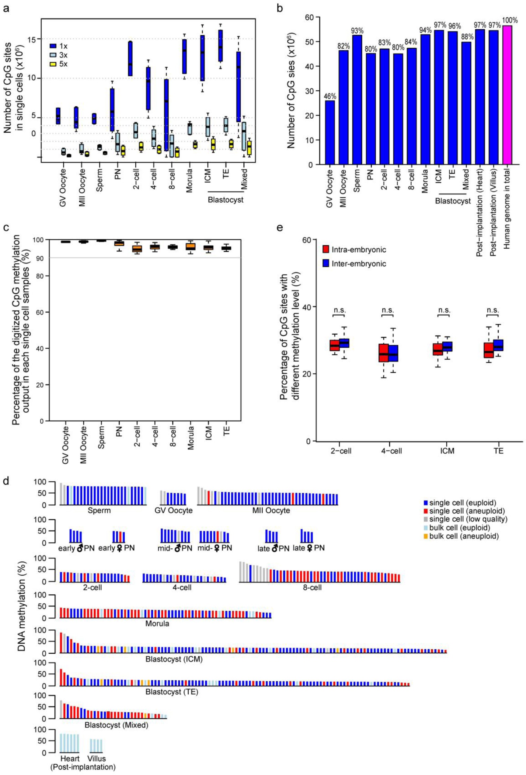
a, The number of CpG sites with at least one-, three-, and fivefold coverage across the single-cell samples. The “Mixed” label represents blastocyst cells that we did not separate manually into the ICM and TE (but directly dissociated the whole blastocyst into single-cell suspension and randomly picked single cells from them). The box plot represents the median, 25% and 75% quantiles; whiskers indicate 1.5 times the IQR (interquartile range). b, The CpG coverage (1×) at each developmental stage and the CpG coverage of single-cell and bulk samples at the same stages were merged together. c, Box plot showing the percentage of the digitized CpG methylation output in the single-cell DNA methylome sequencing samples; greater than 90% of CpG sites at each developmental stage had a methylation level of either fully methylated or unmethylated. The box plot represents the median, 25% and 75% quantiles; whiskers indicate 1.5 times the IQR. d, The general quality controls of all samples across different developmental stages; aneuploid samples and samples with low sequencing quality were excluded from subsequent analyses. Low-quality samples were determined by performing pairwise correlation analysis of all single cells at the same developmental stage. e, Pairwise comparison at different developmental stages showing the heterogeneity across intra- and inter-embryos; eight-cell stage embryo and morula were excluded from this analysis owing to the inadequate number of samples; n.s., not significant (Student's t test). The box plot represents the median, 25% and 75% quantiles; whiskers indicate 1.5 times the IQR.