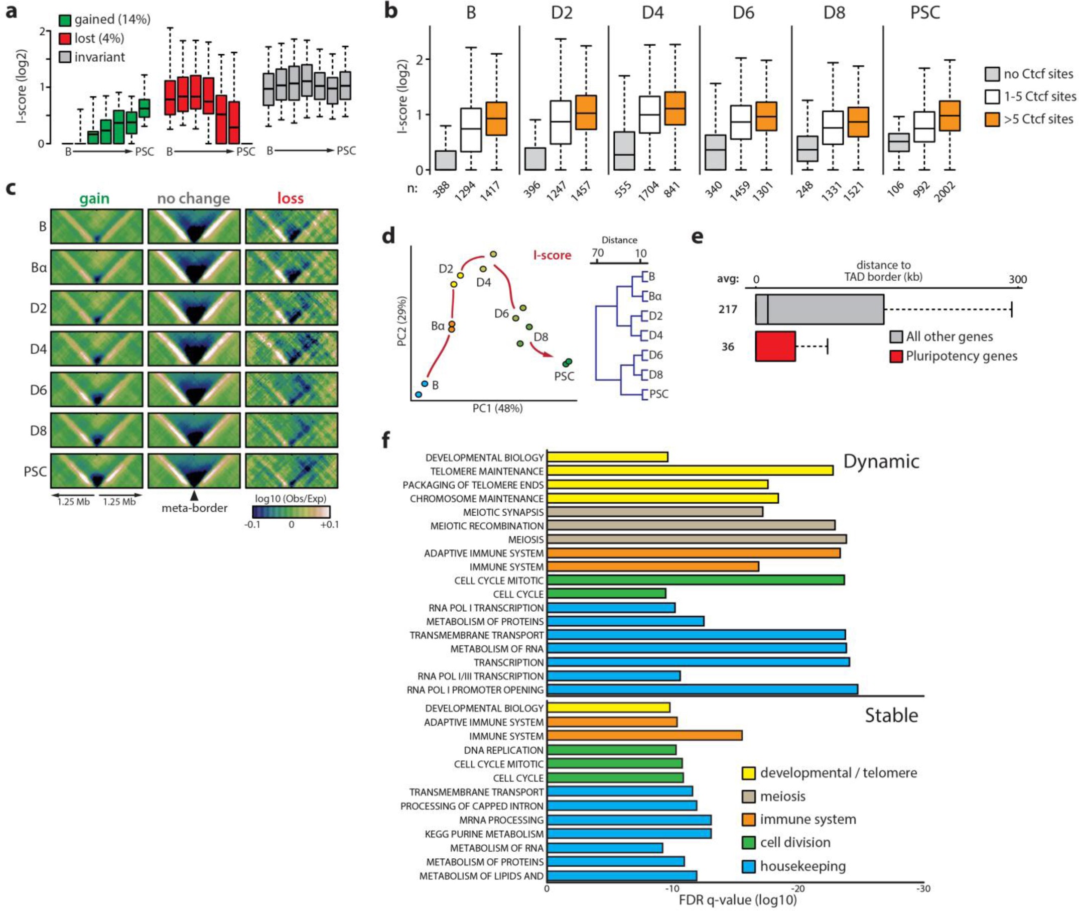
Supplementary Figure 6: Cell-type-specific genes reside near dynamic TAD borders.

(a) Insulation score (I-score) dynamics for TAD border stably gained (n = 431), lost (n = 124) or invariant (n = 2,185) during reprogramming. Error bars denote 95% CI; percentages indicate the proportion of all borders that belong to the various classes. (b) Boxplots depicting I-score of borders harboring no Ctcf sites, 1-5 Ctcf sites or >5 Ctcf sites for indicated timepoints. (c) Meta-border plots for all borders that gain I-score, do not change I-score or lose I-score. (d) Principal component analysis (PCA) and unsupervised hierarchical clustering of I-score values (n = 3100). (e) Boxplot showing the average distance of pluripotency genes (n = 25) or all other genes (n = 16,307) to the nearest TAD border. (f) Gene ontology terms significantly associated with genes found within dynamic (top) or stable (bottom) border regions in both independent biological replicates.