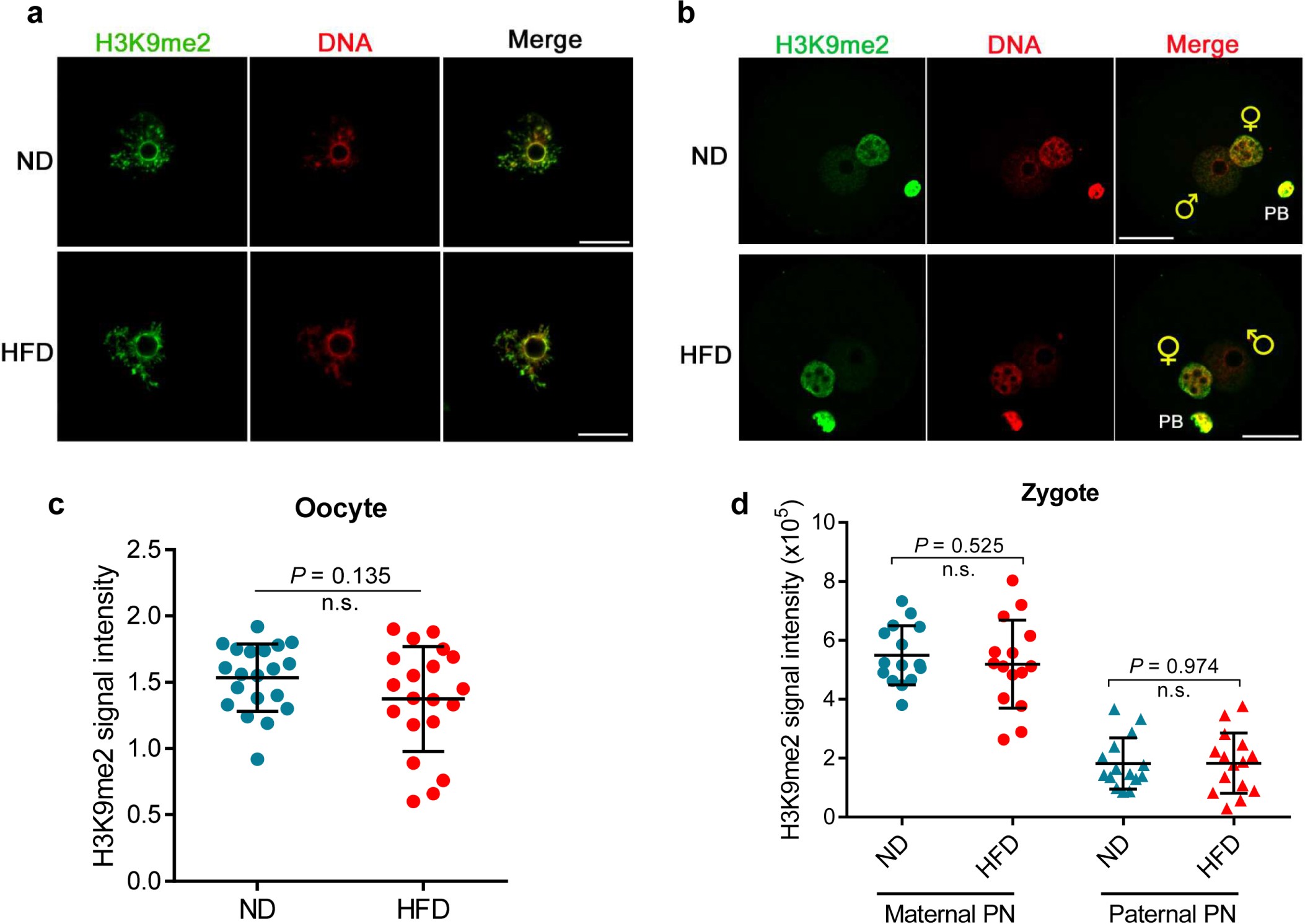
Supplementary Figure 7: Methylation status of histone H3K9me2 in oocytes and zygotes from ND and HFD mice.
From: Embryonic defects induced by maternal obesity in mice derive from Stella insufficiency in oocytes

a, Representative images of MII oocytes from ND and HFD mice stained with H3K9me2 antibody (H3K9me2; green). DNA was counterstained with propidium iodide (red). b, Representative images of zygotes from ND and HFD mice stained with H3K9me2 antibody (H3K9me2, green; DNA, red). ♂ and ♀ indicate the paternal pronucleus and maternal pronucleus, respectively. PB, polar body. Scale bars, 25 μm. c,d, Quantification of the H3K9me2 fluorescence in MII oocytes (n = 12 biologically independent oocytes for each group) and the maternal pronuclei of zygotes (n = 12 biologically independent zygotes for each group), with the ND values set to one. Student’s t test (two-tailed) was used for statistical analysis. Error bars, s.d.; center values, mean; n.s., not significant.