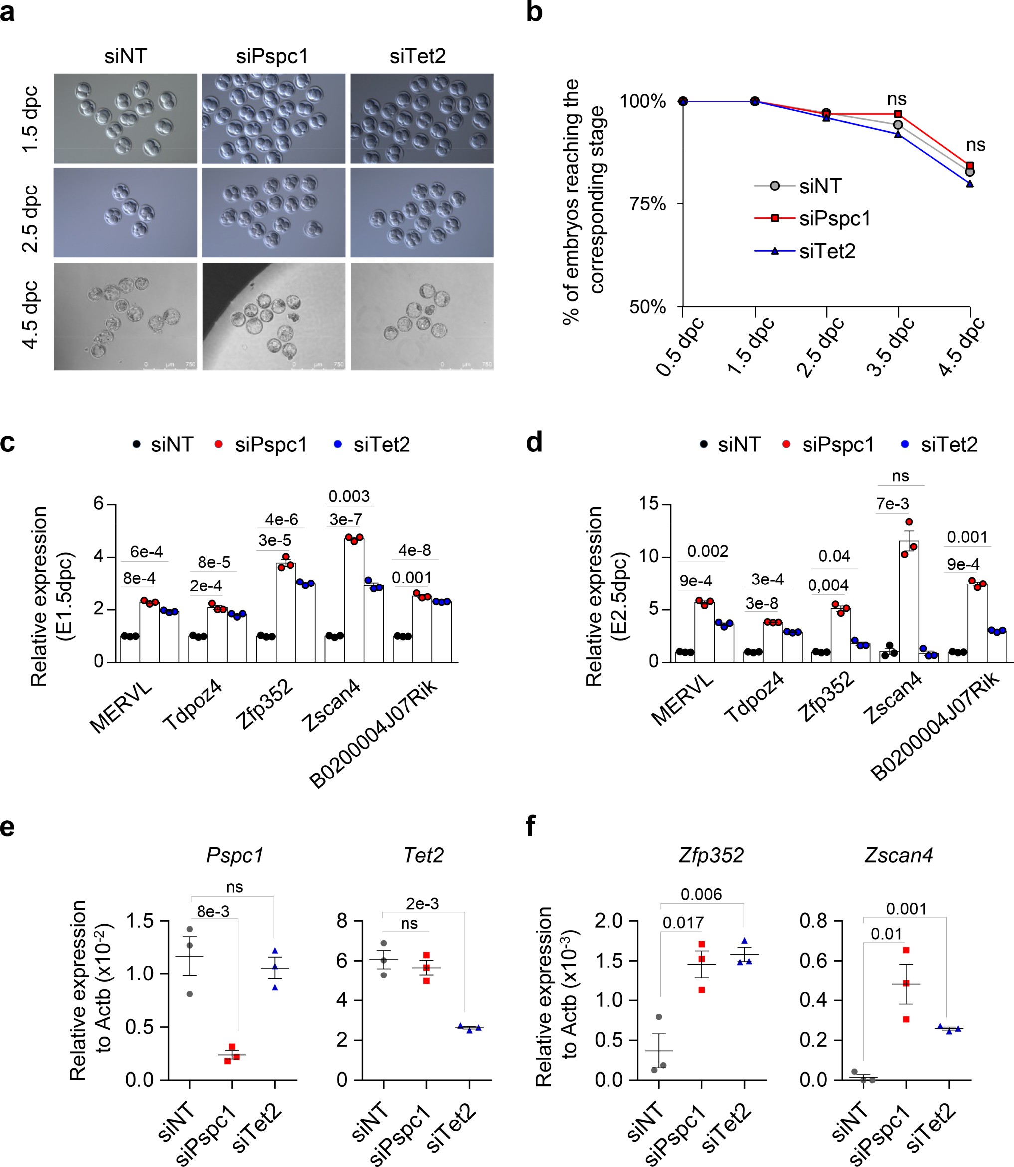
Supplementary Figure 11: Depletion of PSPC1 or TET2 in early embryos results in deregulation of MERVL and MERVL-associated transcripts.

a, Representative pictures of embryos injected with non-targeting (siNT) control, Pspc1 (siPspc1) or Tet2 (siTet2) knock-down after 1.5, 2.5 and 4.5 days of in vitro culture. The experiment was repeated three times with similar results. b, Percentages of embryos reaching the corresponding stage after Pspc1, Tet2 or control knock-down. Data are representative from 3 independent experiments. Statistical analysis: Two-tailed Student´s t-test; ns, not significant. c-d, Expression of 2C genes at 1.5 dpc and 2.5 dpc, relative to Hprt and a non-targeting siRNA, in presence of the indicated siRNAs. e, Relative expression of Pspc1 and Tet2 at the blastocyst stage after knock-down of respective gene (siPspc1 or siTet2) compared to a non-targeting control (siNT) during in vitro embryo development. Expression was calculated relative to β-actin (Actb). f, Relative expression of PSPC1 and TET2-regulated 2C genes Zfp352 and Zscan4 at the blastocyst stage after Pspc1, Tet2 or a control (siNT) knock-down. Data in c-f are shown as mean ± s.e.m. (n=3 independent experiments). Statistical analysis: Two-tailed Student's t-test; ns, not significant.