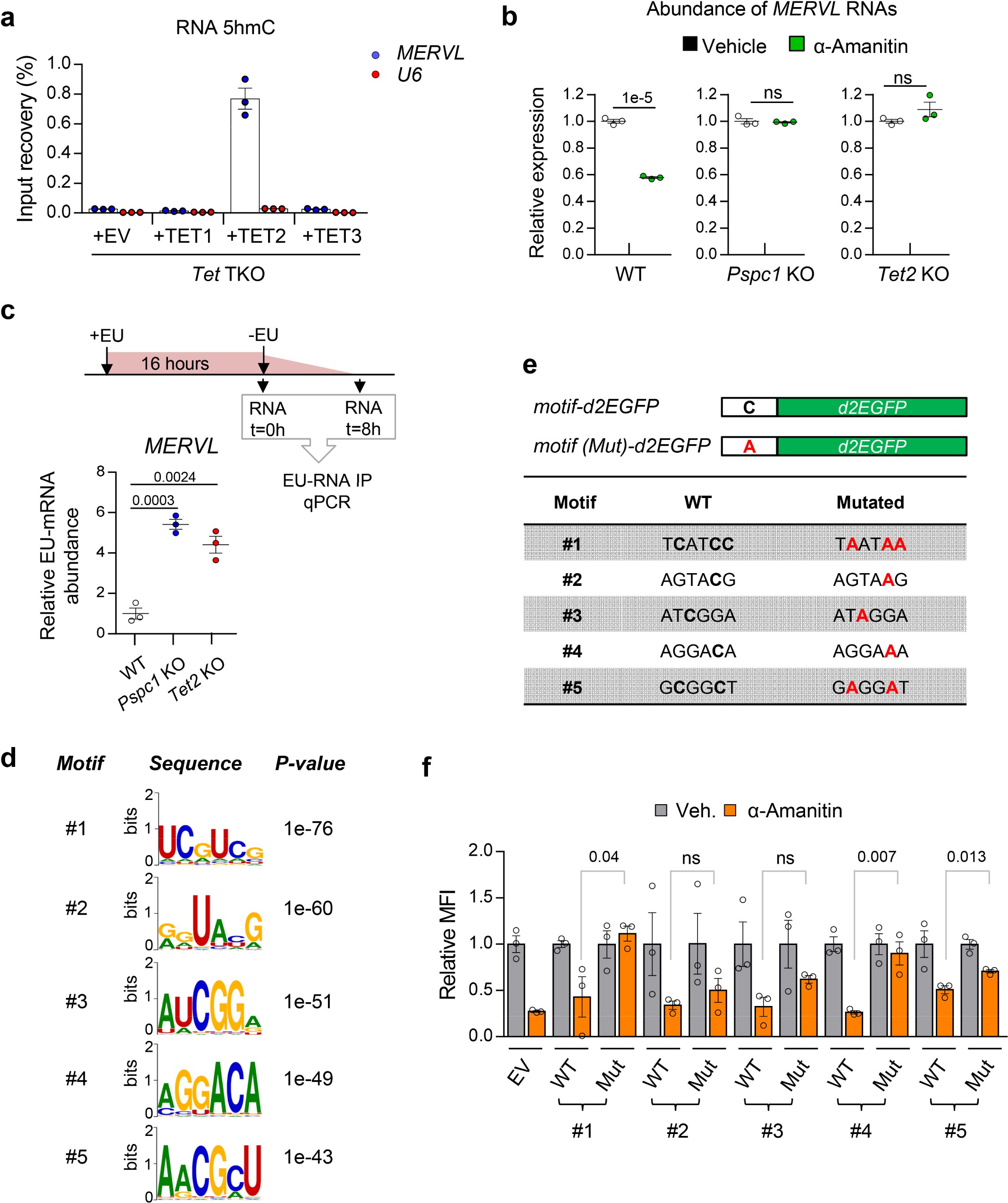
Supplementary Figure 14: PSPC1 and TET2 destabilize MERVL RNAs.

a, MERVL enrichment among 5hmC-modified RNAs in Tet TKO ESCs (+EV) or Tet TKO cells rescued with each of the three TET family members. U6 RNA is a negative control. Representative data from 2 independent experiments are shown. Data are presented as mean ± s.e.m. (n=3 technical replicates). b, Relative abundance of MERVL RNAs after transcriptional inhibition with α-amanitin in wild-type (WT), Pspc1 knock-out (Pspc1KO) and Tet2 knock-out (Tet2KO) ESCs compared to cells treated with Milli-Q water (Vehicle). 18S rRNA was used as an internal calibrator. c, (Top) Schematic representation of the 5-ethynyl uridine (EU) pulse given to ESCs to measure RNA stability. (Bottom) MERVL RNA stability measurement in absence of PSPC1 or TET2, assessed by a EU-incorporation pulse and measurement of RNA abundance in the three specified cell lines. Data in a and b are presented as mean ± s.e.m. (n=3 independent experiments). Statistical test: Two-tailed Student´s t-test. d, De novo motif analysis using the Homer’s find Motifs Genome program FindMotifsGenome.pl. The top five P-value ranking sequence motifs identified after analysis of PSPC1 CLIP-seq targets are displayed. e, (Top) Schematic depiction of pMotif-d2EGFP reporter construct containing each of the top five consensus motifs of PSPC1 CLIP-seq upstream of the destabilized EGFP protein (d2EGFP). (Bottom) Sequences of the motifs cloned in the reporter system. Cytosines were mutated to Adenines to generate the mutated motifs. f, Mean fluorescence intensity of EGFP of cells transfected with the indicated reporters and treated with α-Amanitin to inhibit transcription, relative to untreated (Veh.). Data are shown as mean ± s.e.m. (n=3 independent experiments). Statistical analysis: Two-tailed Student´s t-test; ns, not significant.