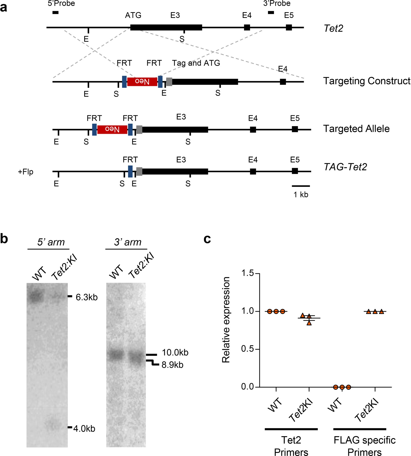
Supplementary Figure 1: Generation of a Tet2 3×Flag-tagged knock-in ESC line.

a, Targeting strategy for the generation of a Tet2:3xFlag knock-in allele in ESCs. The targeting vector contained a Neo cassette flanked by two FRT sites, followed by a 0.5 kb genomic fragment upstream of the Tet2 start codon and an ATG/3xFlag/V5 sequence. 2.2 kb 5′ and 4.8 kb 3′ arm genomic fragments were subcloned into the vector for gene targeting. Square bars indicate exons. E: EcoRI. S: ScaI. b, (Left) Southern blot of WT and Tet2:3xFlag ESC DNA digested with ScaI and hybridized with a genomic fragment external to the 5’ arm displaying a WT band of 6.3 kb and a recombinant band of 4.0 kb. (Right) ESC DNA digested with EcoRI and hybridized with a probe external to the 3’ arm displaying a WT band of 10.0 kb and a recombinant band of 8.9 kb. Representative images are shown. c, Quantitative expression of WT Tet2 and 3xFlag-Tet2 transcripts in Tet2:3xFlag ESCs. Data are reported as mean ± s.e.m. (n=3 technical replicates), relative to the WT Tet2 expression in WT ESCs using β-Actin as an internal calibrator. One representative experimental dataset is shown.