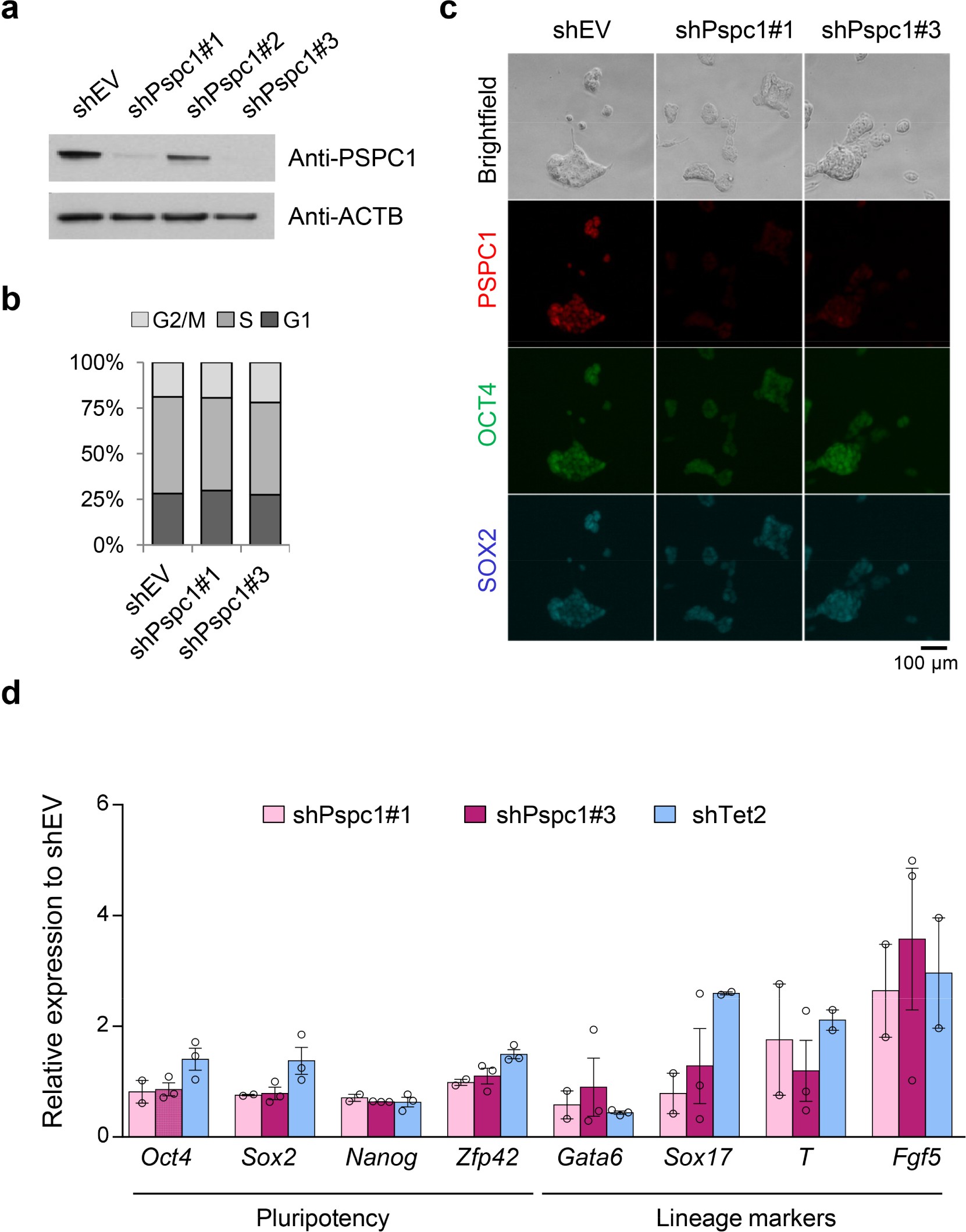
Supplementary Figure 3: PSPC1 depletion does not affect the self-renewal or pluripotency of ESCs.

a, Western blotting analysis of total lysates of ESCs with Pspc1 knock-down using three different small hairpin RNAs (shPspc1#1, shPspc1#2, shPspc1#3) and control empty vector knock-down (shEV). β-ACTIN (ACTB) blot is shown as a protein loading control. Representative images of blots from 3 independent experiments are shown. b, Cell cycle analysis of PSPC1-depleted ESCs using two different shRNAs (shPspc1#1 and shPspc1#3) compared to a control (shEV). Y-axis represents the percentages of cells in each cell cycle phase: G2/M, S and G1. c, Immunostaining of PSPC1 (red), POU5F1/OCT4 (green) and SOX2 (blue) in ESCs with knock-down of PSPC1 (shPspc1#1 and shPspc1#3) compared to the control knock-down (shEV). Brightfield is shown to visualize all cells. Representative images from 3 independent experiments are shown. d, Relative expression of pluripotency (Pou5f1, Sox2, Nanog, Zfp42) and lineage (Gata6, Sox17, Brachyury/T, Fgf5) markers in PSPC1 (shPspc1#1 and shPspc1#3) and TET2 (shTet2) knocked-down cells relative to the control knock-down (shEV) using β-Actin as an internal calibrator. Data are shown as mean ±s.e.m. from at least two independent experiments.