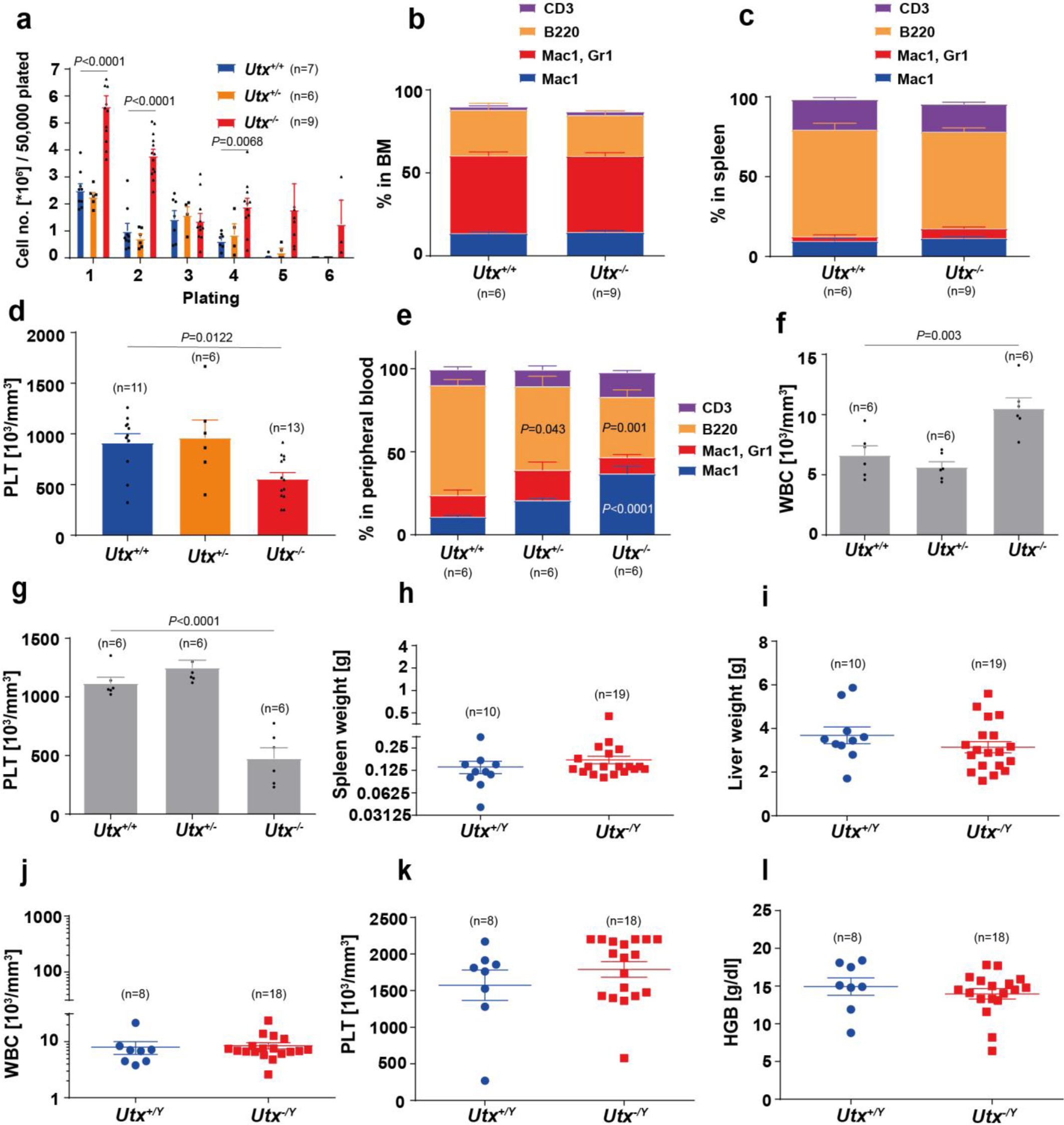
Supplementary Figure 3: Mature blood cell numbers in Utx−/−, Utx+/− and Utx−/Y mice.

(a) Cell numbers from pre-leukemic Utx+/+, Utx+/−, and Utx−/− in a serial re-plating assay (for Utx+/+ vs Utx−/− in plating: 1, t = 7.018; df = 25; plating 2, t = 8.668, df = 25; plating 4 t = 3.342, df = 19). Mature cell frequencies in pre-leukemic (b) BM and (c) spleen as well as (c) PLT counts in Utx+/+, Utx+/−,and Utx−/− mice (t = 2.977, df = 27). (e) Relative mature cell frequencies in blood of 36-week old mice; P calculated vs Utx+/+ control; only significant P values are shown. For Utx+/+ vs Utx−/− comparison, MAC1 (t = 6.718, df = 15), B220 (4.442, df = 15); for Utx+/+ vs Utx+/− comparison, MAC1 (t = 2.571; df = 15) (f) WBC (t = 3.879, df = 15) and (g) PLT counts (t = 6.487, df = 15) from aged (36-week-old) Utx+/+, Utx+/− and Utx−/−. (h) Spleen (i) liver weights, (j) WBC, (k) PLT and (l) HGB in aged (for 22 months) Utx+/Y, and Utx−/Y. The mean ± s.e.m is shown; n = number of mice per genotype. In a, d, e, f, and g, P value was determined by one-way ANOVA with Bonferroni correction. In b, c, h-i P was determined by two-sided t-test as ns.