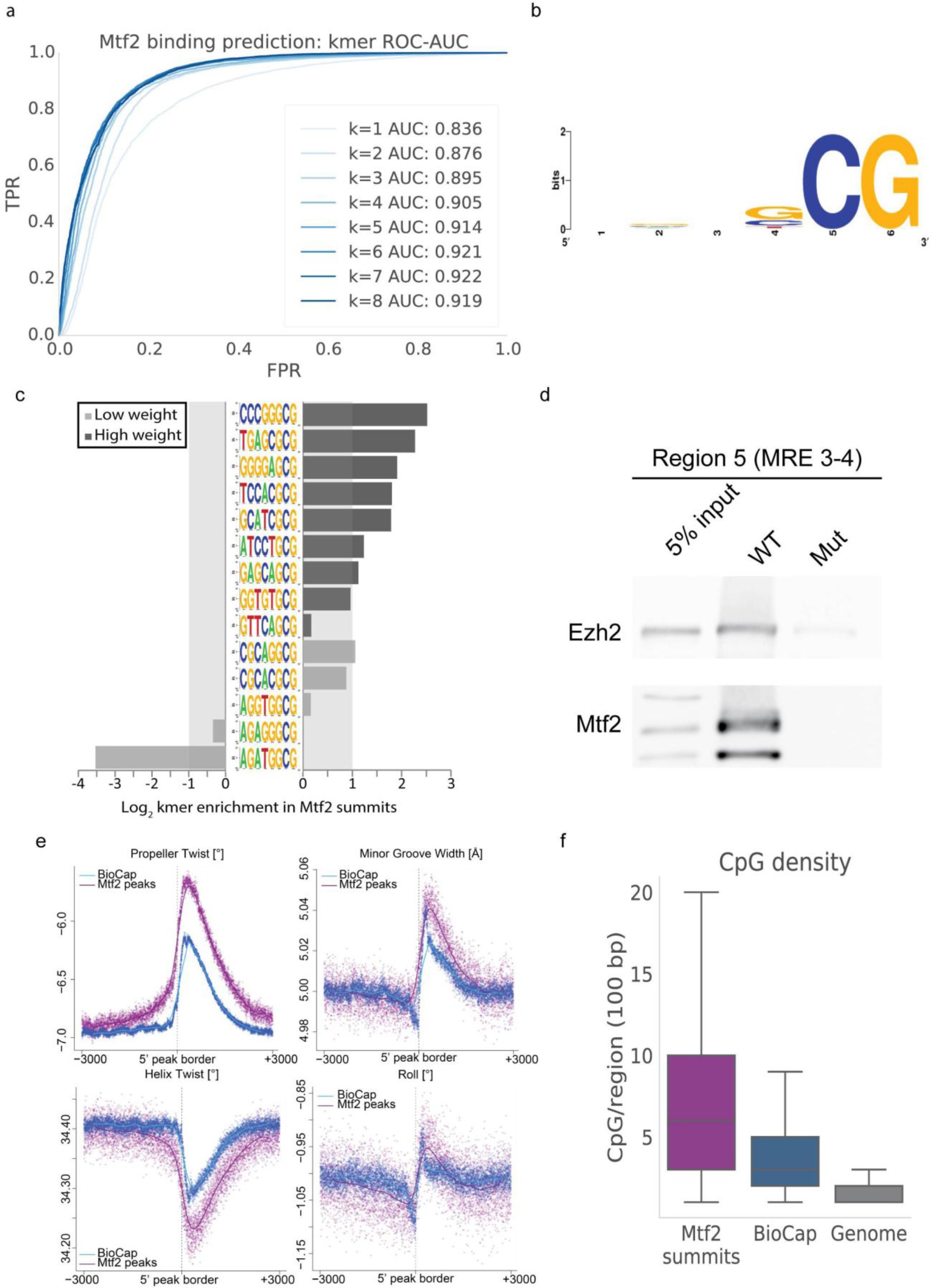
Supplementary Figure 7: Identification of additional bound k-mers and characterization of DNA shape within MTF2 peaks.
From: MTF2 recruits Polycomb Repressive Complex 2 by helical-shape-selective DNA binding

a, Performance of kmer-SVM algorithm for the identification of MTF2 peaks compared to H3K27me3-negative unmethylated DNA, quantified as Receiver Operator Characteristic Area Under the Curve (ROC-AUC, perfect prediction AUC = 1, random AUC = 0.5). G + C percentage and CpG richness (k = 1, k = 2) have decent predictive power. The algorithm performance, however, steeply increases with longer kmers, with trinucleotide-based prediction closely approaching the performance obtained with k = 6 or k = 7 (n = 8092 regions). b, Sequence logo of positive-scoring kmers (kmer-SVM of MTF2 peak summits, k = 8, weight > 1.5) containing four bases to the left of the CpG dinucleotide, aligned on the CpG. There is a preference for G or C in front of the CpG. c, Enrichment of high- and low-scoring kmers containing the GCG motif in MTF2 peak summits compared to unmethylated BioCap regions. d, DNA pulldown of EZH2 and MTF2 with bait region 5 containing the CGCCCGG and TGCGCGCG kmers (cf. panel c) that are also found in the MRE3-4 element of the Mt1 gene14. Blots are representative of three independent pulldowns. Uncropped gels are available as Supplementary information. e, DNA shape parameter distribution of MTF2 and BioCap regions (resp. n = 6,357 and n = 48,247) aligned on the 5’ border of the peaks. Predicted DNA shape of MTF2 bound regions differs from the genomic context more than non Polycomb-targeted CpG islands. f, CpG density of MTF2 peak summits (100 bp) and unmethylated (BioCap) or genomic regions (n = 24309). Boxplots represent IQR, central bar the median, whiskers are 1.5 IQR.