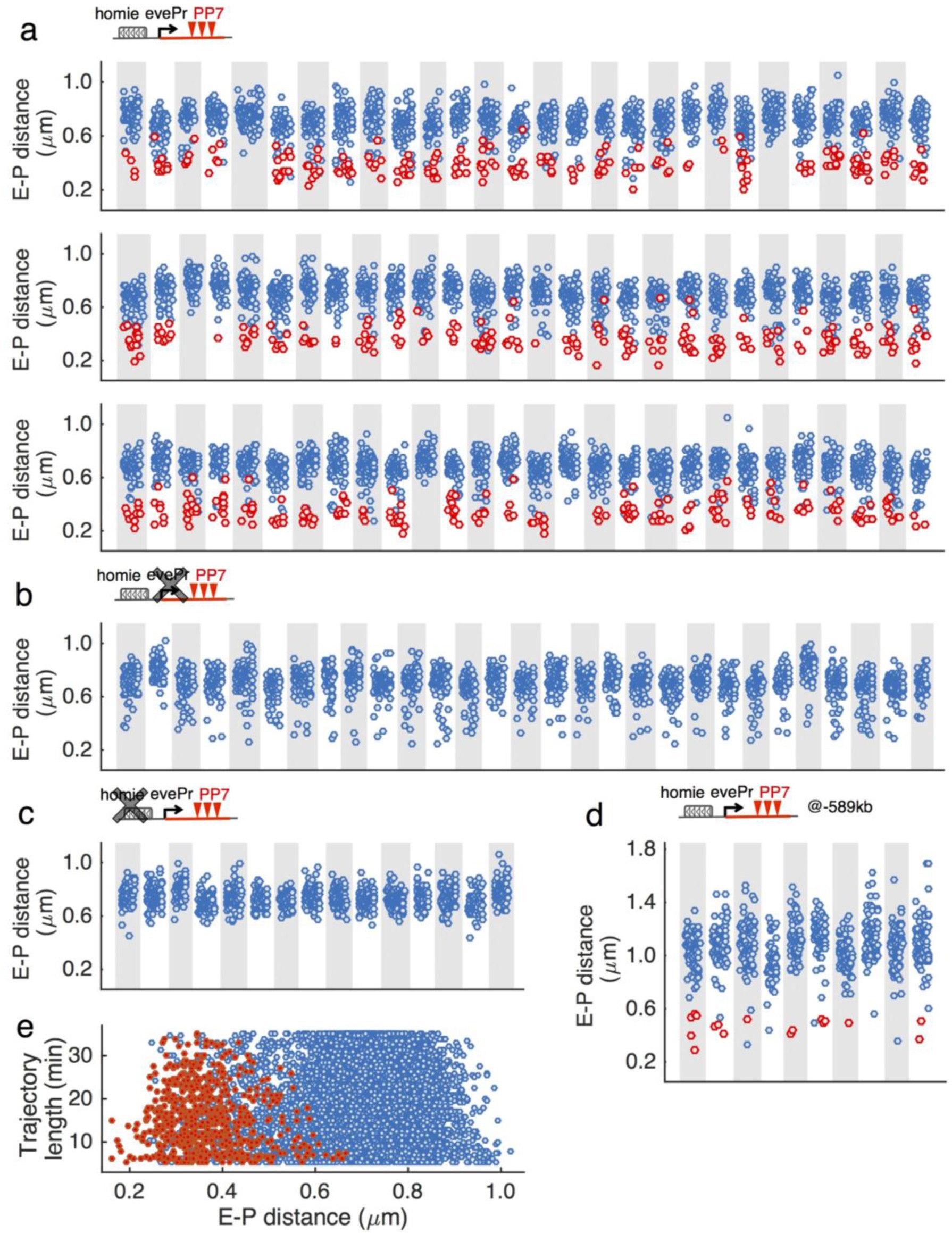
Supplementary Figure 6: Analysis of enhancer–promoter distance for individual embryos and individual nuclei.
From: Dynamic interplay between enhancer–promoter topology and gene activity

a–c, The time-averaged r.m.s. distance between MS2 (blue) and parS (green) spots (enhancer–promoter distance) is depicted as a scatterplot for each nucleus from 84 embryos carrying the parS-homie-evePr-PP7 construct (a), 29 embryos carrying the parS-homie-noPr-PP7 construct (b), and 15 embryos carrying the parS-lambda-evePr-PP7 construct (c) located at –142 kb with respect to the eve-MS2 locus. d, Time-averaged r.m.s. enhancer–promoter distance for ten embryos carrying the parS-homie-evePr-PP7 construct at –589 kb with respect to the eve-MS2 locus. Data points marked in red are calculated from the Red-ON part of enhancer–promoter trajectories in nuclei displaying PP7 activity. Data points marked with blue are calculated from full enhancer–promoter trajectories in nuclei that never show PP7 during the imaging time window (25–55 min in nc14). Notice that the number of time points (for example, length of enhancer–promoter trajectories) used for calculating r.m.s. distance varies among nuclei depending on the nuclear anterior–posterior position and the view of the image. e, r.m.s. enhancer–promoter distance as a function of the length of the trajectories used for r.m.s. distance calculation. All r.m.s. enhancer–promoter distance samples from the 84 embryos carrying the parS-homie-evePr-PP7 construct at –142 kb are shown.