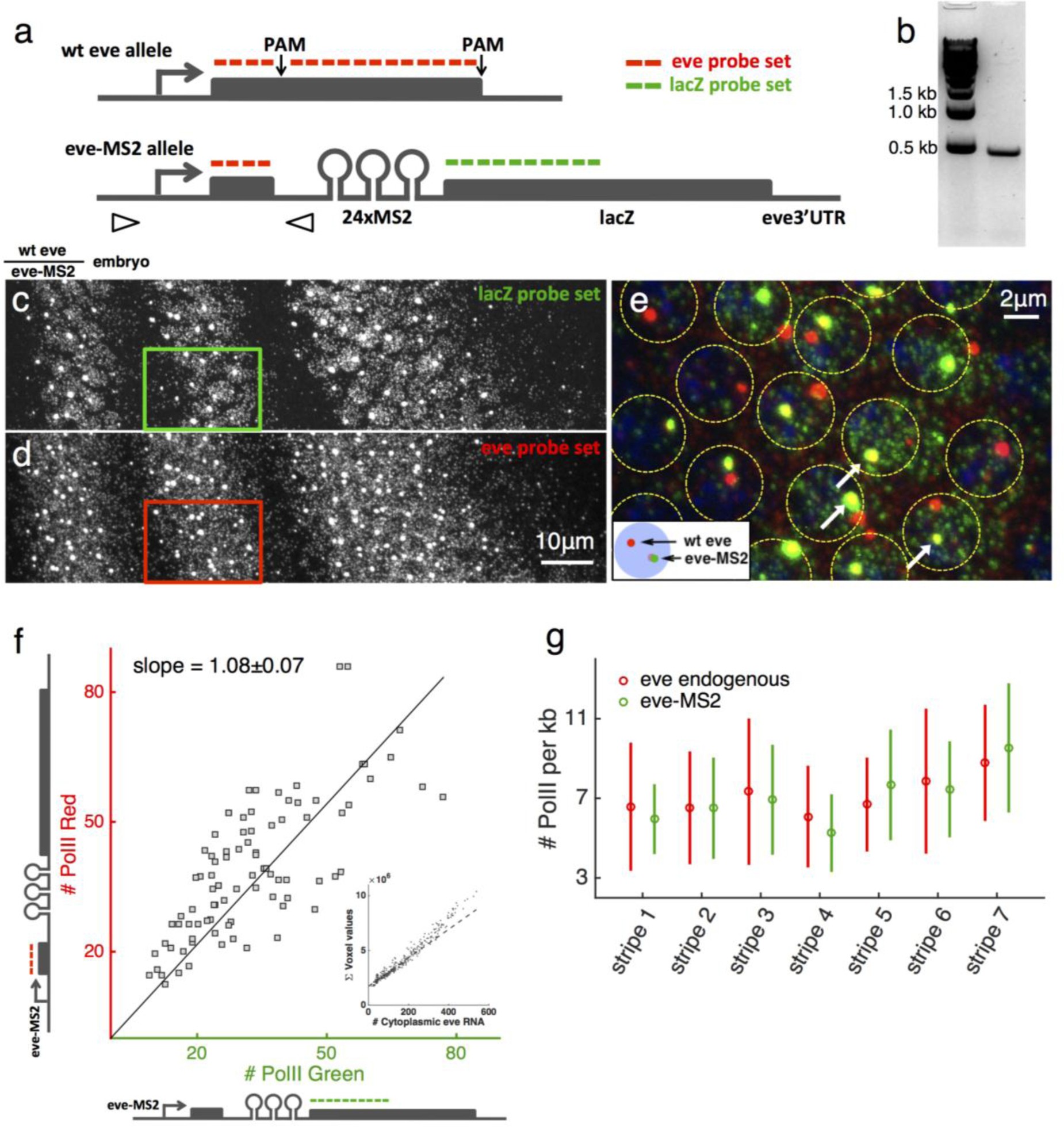
Supplementary Figure 2: The eve-MS2 allele recapitulates the expression pattern and transcriptional activity of the endogenous eve gene.
From: Dynamic interplay between enhancer–promoter topology and gene activity

a, Editing the endogenous eve locus (top) to obtain the eve-MS2 allele (bottom). Arrowheads indicate primers for PCR genotyping. Green and red lines mark sequences targeted by smFISH probes (lacZ-atto565 and eve-atto633, respectively). Loci are not drawn to scale. b, Genotyping the eve-MS2 allele. The PCR result from a single fly carrying the eve-MS2 allele is shown with DNA ladder. The 466-bo band was verified by sequencing. Primers are shown in a. c–g, smFISH quantification of the transcriptional activity of the eve-MS2 allele from a representative embryo at ~45 min into nc14. Maximum z projections are shown for the lacZ-atto565 channel (c) and the eve-atto633 channel (d) of an eve-MS2/eve+ embryo. eve stripes 5 to 7 (from left to right) are shown. e, Magnified view of the square in c and d. Nuclear regions are marked with yellow dashed lines. Arrows indicate examples of eve-MS2 transcription loci that are labeled by both probes. f, Cytoplasmic spots and active transcription spots were identified by image analysis routines (Methods). A cytoplasmic unit (CU) that corresponds to the fluorescent intensity of a single cytoplasmic mRNA is extracted. The panel shows the number of RNA polymerase II (PolII) on the eve-MS2 loci from 93 nuclei in which a transcription spot in the eve-atto633 channel was observed at the eve-MS2 locus. The PolII numbers are inferred from either the CU derived from lacZ-atto565 (x axis) or eve-atto633 (y axis) measurements. The inset shows the calculation of cytoplasmic unit for eve. Specifically, a sliding window of 220 × 220 × 23 pixels (16.5 × 16.5 × 7.4 μm3) is applied to the raw image stack (c and d) and the total pixel values in the window are plotted against the number of cytoplasmic spots found in the window. A linear fit in the range of 0–100 cytoplasmic spots is applied to extract CU for each probe set. g, Comparison of the PolII number on the eve-MS2 locus and on the endogenous eve locus (mean ± s.d.). Note that the numbers reported in f and g are for two sister chromatids. The number of nuclei analyzed for stripes 1 to 7 was 25, 28, 24, 23, 25, 27 and 54, respectively. Analysis performed on other embryos (n = 3) imaged at different stages in nc14 also showed no significant difference in PolII numbers on the eve-MS2 locus and the endogenous eve locus.