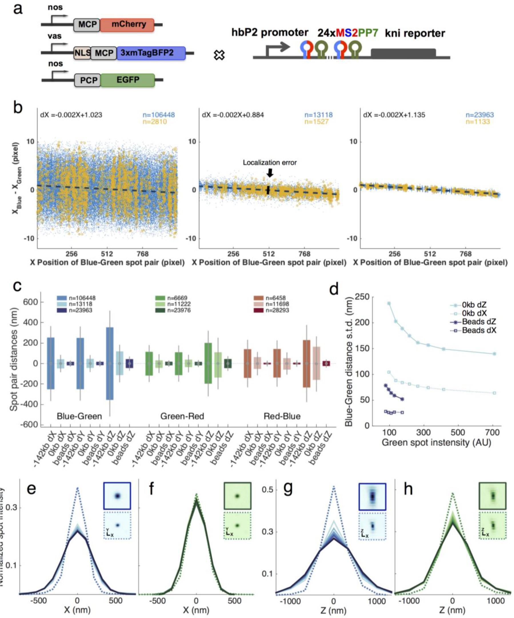
Supplementary Figure 3: Spot localization precision and measurement error.
From: Dynamic interplay between enhancer–promoter topology and gene activity

a, Genetic design of a transgene that colocalizes all three reporter systems. MS2 and PP7 stem loops are alternated and repeated 24 times. A knirps (kni) reporter gene, which includes the kni CDS (with the start codon removed) and 3′ UTR, is driven by a hunchback P2 (hbP2) promoter, resulting in expression in all nuclei located in the anterior 10%–45% of the embryo. b, Analysis of chromatic aberration and localization error (Methods). Panels show the linear distance (along the x coordinate only) for each blue-green spot pair as a function of the pair’s x position for eve-MS2 embryos carrying the parS-homie-eve-PP7 transgene (left, n = 34 embryos), embryos carrying the three-color colocalization transgene from a (middle, n = 9 embryos), and TetraSpec beads (right, n = 5 independent data sets), respectively. Blue data points are for all spot pairs at all time frames for all embryos analyzed. Yellow data points are from one of the embryos (or one set of experiment for the beads). Linear fits in each panel report on the chromatic aberrations between blue and green spots in the x direction. As slopes and intercepts for the different samples show no significant differences, chromatic aberrations can be corrected for each individual embryo dataset internally. c, Summary of the distributions of spot pair distances (after chromatic aberration correction) for the three configurations in b. Each direction (x, y and z) is shown for each color combination. For example, for the blue-green (MS2-parS) distances in the x direction, the s.d. of the parS-homie-eve-PP7 transgene (labeled –142 kb) corresponds to the solid black bar shown in the left panel of b. Spot localization errors are estimated from the s.d. measured with the three-color colocalization control embryos (labeled 0 kb). Center values, means; solid lines, s.d.; bars, 25%–75% quantiles. d, Dependence of localization precision on signal intensities. Since localization precision scales directly with the square root of the number of photons, we can assess localization error of the three-color colocalization control embryos from the localization error measured with immobilized beads of similar fluorescent intensity values (photon counts). Thus, differences in y-axis offset are not due to differences in photon counts but are due to ‘motion blurring’ of the moving spot during acquisition, which amounts to about two-thirds of the total localization. The remaining one-third (corresponding to the error obtained from immobile beads) stems from optical measurement noise and our analysis pipeline. e–h, Optical characterization of nascent transcription sites and parS foci. For each fluorescent channel, all identified fluorescent spots are classified into eight groups according to their raw intensities. A ‘super-spot’ for each group is obtained by aligning all spots of a group with the brightest pixel at the center of a 25 × 25 × 13 voxel region of interest and by taking the average intensity per voxel in that region over all spots. The intensity profiles along the x (e, f) and z (g, h) cross-sections for the blue MS2 super-spot (e, g) and green parS super-spot (f, h) are plotted (darker curves represent brighter spots). Dashed lines are from equivalent measurements of TetraSpec beads. Images of the super-spots for the brightest blue (MS2; e, g) or green (parS; f, h) spots (top) and for the beads (bottom) are shown as panel insets.