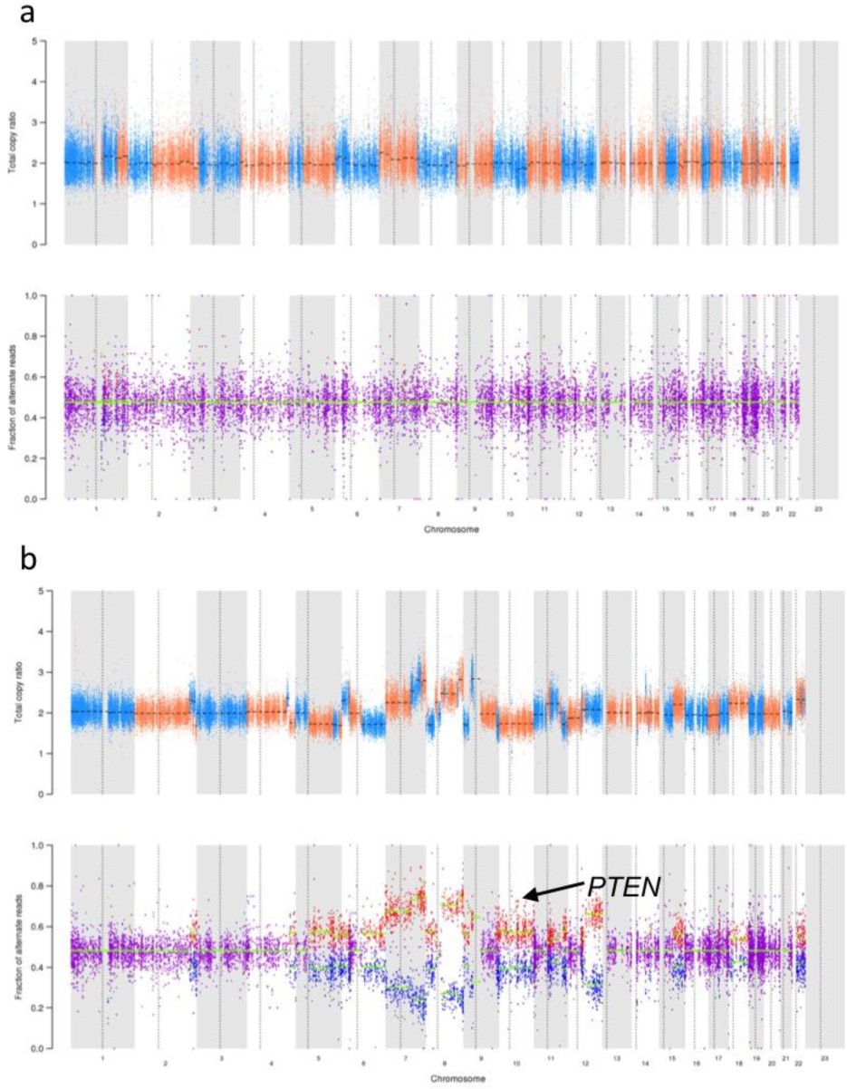
Supplementary Figure 12: Putative biallelic PTEN loss in progressing lesions from two patients with CB to anti-CTLA-4 therapy.
From: Genomic correlates of response to immune checkpoint blockade in microsatellite-stable solid tumors

a, Copy number plot (top) and allelic copy number plot (bottom) showing a PTEN nonsense mutation (p.V119fs) in a progressing lesion from a patient with overall PR to anti-CTLA-4 monotherapy. The estimated tumor purity in this sample was 0.14, which was too low to accurately evaluate the presence or absence of a heterozygous deletion at this locus. Thus, this patient has at least monoallelic and potentially biallelic PTEN loss. b, Copy number plot (top) and allelic copy number plot (bottom) with the arrow indicating the PTEN locus, which occurs in an area of copy-neutral loss of heterozygosity on chromosome 10. This sample was derived from a progressing lesion from a patient with a long duration of stable disease on anti-CTLA-4 therapy. The tumor harbored a PTEN splice-site mutation, a PTEN p.P89L missense mutation, and loss of heterozygosity over the PTEN locus, suggesting biallelic PTEN loss.