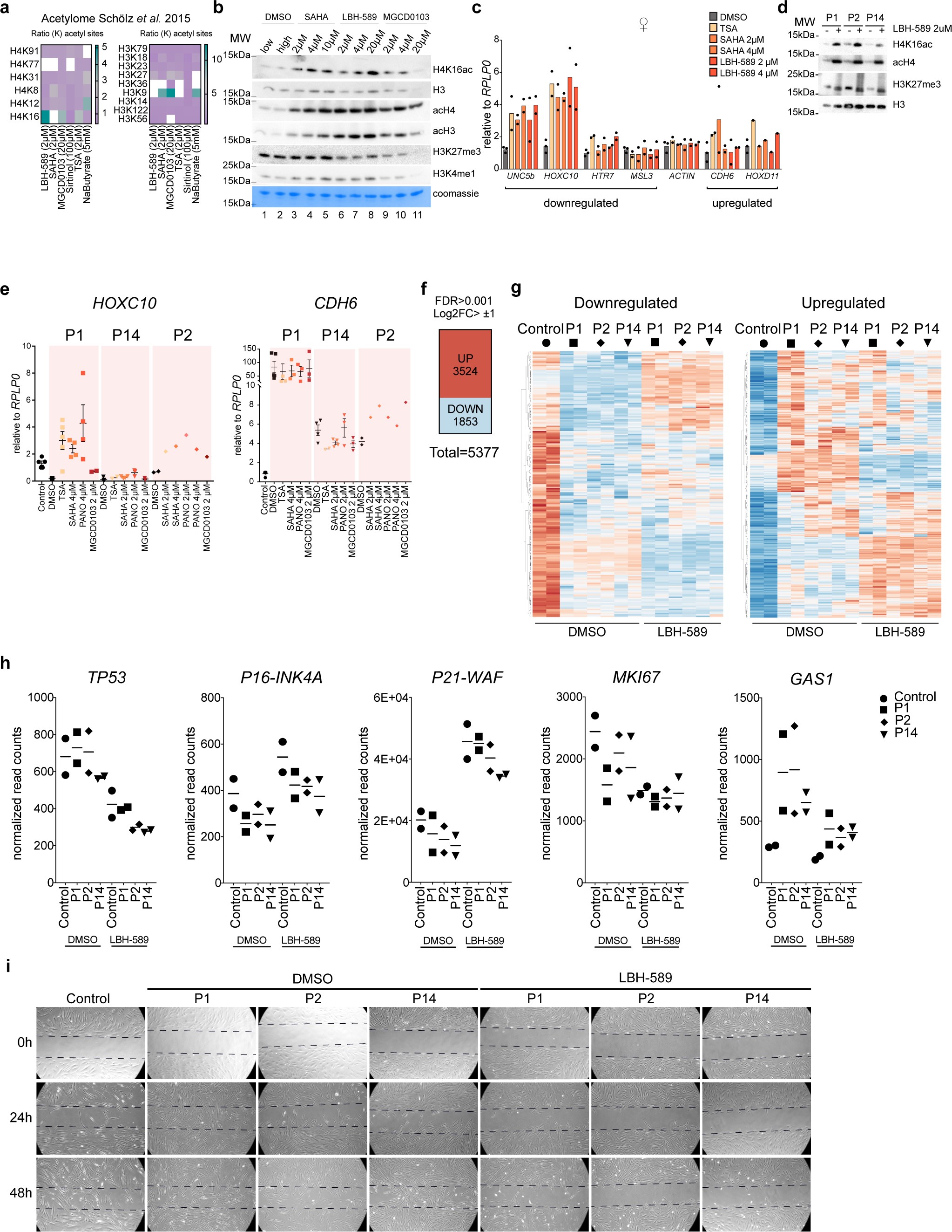
Supplementary Figure 4: Response to HDACi in MSL3 patient cells.

a, Heat map representing histone modification changes upon HDACi treatments (dataset from Nat. Biotechnol. 10.1038/nbt.3130, 2015). b, Cropped immunoblot for H4K16ac, pan-acetylated H3 and H4, H3K27me3, H3K4me1 and H3 for nuclear extracts of Control HDFs treated with HDACi. The same extracts were separated on a Coomassie-stained gel serving as loading control. The experiment was repeated twice with similar results. c, RT–qPCR of acetylation-sensitive targets in control HDFs. The bar plot represents the mean of n = 2 independent experiments with overlaid individual data points. d, Cropped immunoblot of P1/P2/P14 HDF nuclear extracts upon LBH-589 treatment. The experiment was repeated twice with similar results. e, RT–qPCR of P1/P2/P14 HDFs treated with four different HDACi: SAHA (vorinostat, HDAC class I and II inhibitor), LBH-589 (panobinostat, pan-HDACi) and MGCD0103 (mocetinostat, HDACi class I and IV). Expression levels are normalized to RPLP0, calculated relative to Control (ctrl without treatment) and shown as dot plots. Each data point represents (n) independent experiments with the center line representing the mean ± s.e.m. where applicable. f, Scheme representing the number of DE genes upon LBH-589 treatment. g, Heat map representing z-scores on the MSL3 patients DE downregulated (left; n = 196) and DE upregulated (right; n = 323) genes upon LBH-589 treatment obtained by RNA-Seq (P1/P2/P14, 2 passages). h, Dot plots of normalized RNA-Seq read counts for DNA damage and cell cycle marker genes before and after treatment with LBH-589. The center line represents the mean of n = 2 independent experiments. i, Representative DIC images upon LBH-589 treatment of Control (ctrl) and P1/P2/P14 HDFs at 0, 24 and 48 h after creating a gap area.