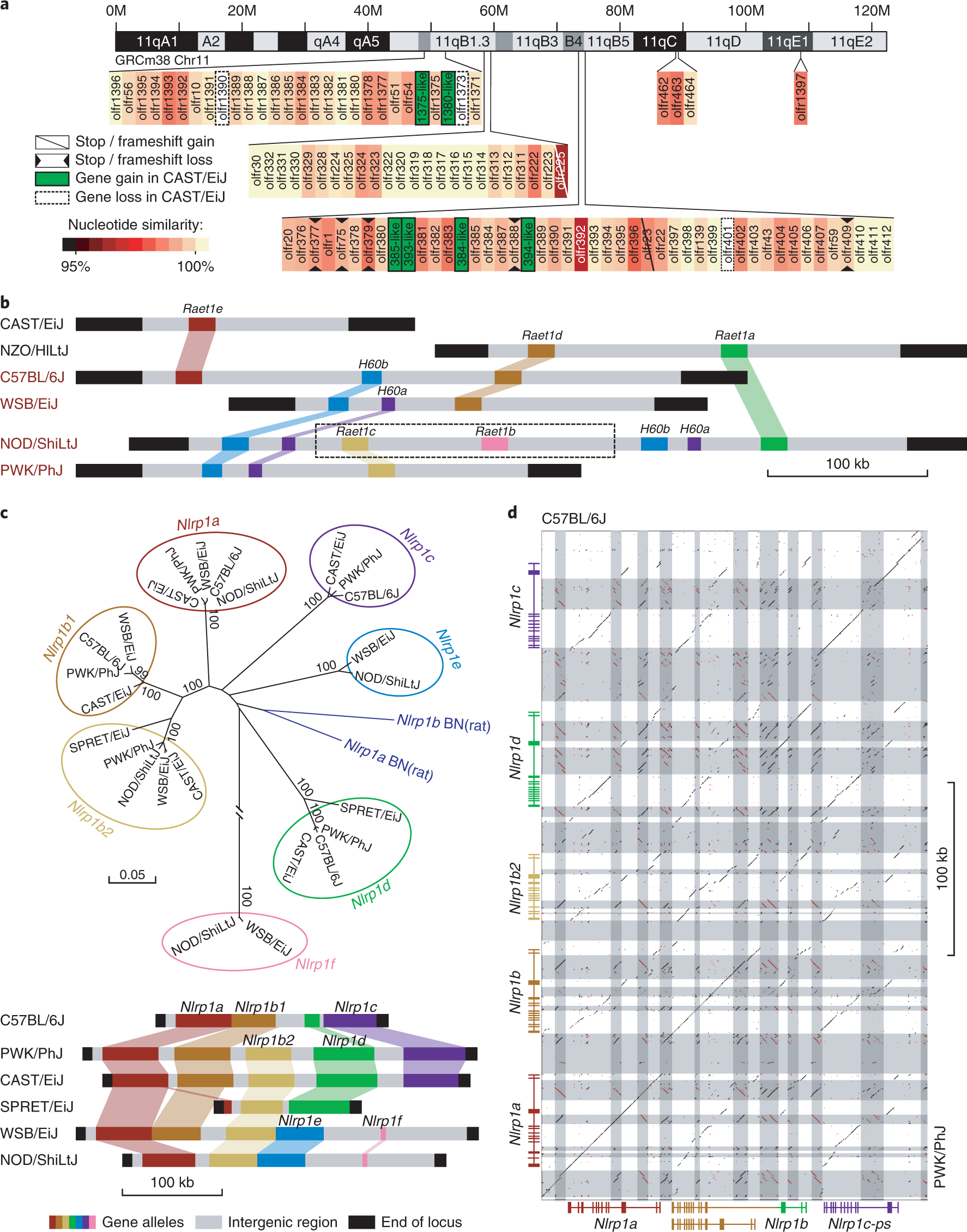
Fig. 2: Strain-specific alleles for olfactory and immunity loci.

a, Olfactory receptor genes on chromosome 11 of CAST/EiJ. Gene gain/ loss and similarity are relative to C57BL/6J. Novel members are named after their most similar homologs. b, Gene order across Raet1/H60 locus in the Collaborative Cross parental strains (A/J, NOD/ShiLtJ and 129S1/SvImJ share the same haplotype at this locus, represented by NOD/ShiLtJ). Strain name in black/red indicates Aspergillus fumigatus resistant/susceptible. Dashed box indicates unconfirmed gene order. c, Novel protein-coding alleles of the Nlrp1 gene family in the wild-derived strains and two classical inbred strains. Colors represent the phylogenetic relationships (top, amino acid neighbor joining tree of NBD domain) and the relative gene order across strains (bottom). d, A regional dot plot of the Nlrp1 locus in PWK/PhJ compared to the C57BL/6J GRCm38 reference (color-coded same as panel c). Grey blocks indicate repeats and transposable elements.