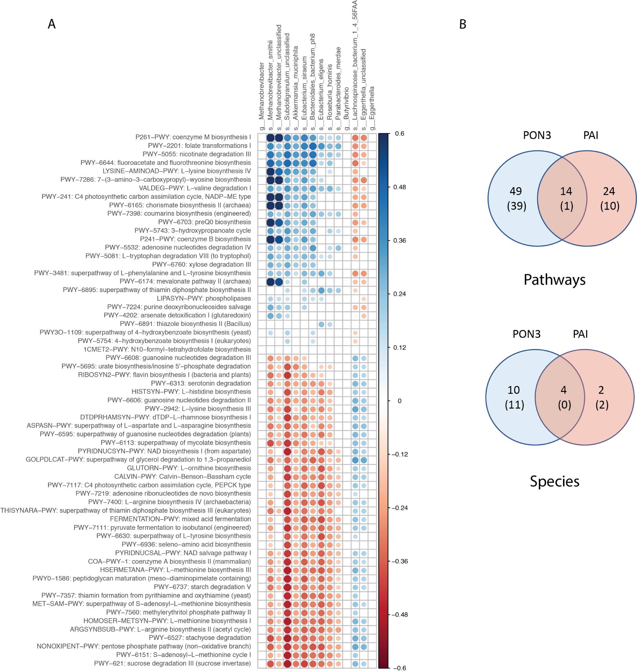
Supplementary Figure 11: PON3-PAI cluster microbiome associations.

(a), Pairwise Spearman correlation between PON3-associated taxa and pathways. (b), The number of pathways (left) and species (right) associated with PON3, PAI and both proteins is given before and after (in brackets) correction for BMI.